
What You Need to Know About PVC Pipe Manufacture Today
Overview
Let’s dive into the world of PVC pipe manufacturing! This article takes a closer look at where things stand right now and what the future might hold. We’ll chat about the unique characteristics of PVC pipes, how they’re made, the quality checks involved, and the exciting technological advancements happening in the industry.
You might be wondering why there’s such a buzz around PVC pipes. Well, it turns out their versatility and durability are making them more popular than ever. With a growing emphasis on sustainability and customization, it’s no surprise that we’re seeing a significant uptick in demand. This trend is expected to fuel some impressive market growth in the coming years, and it’s definitely worth keeping an eye on!
So, what does all this mean for you? Whether you’re in the industry or just curious about these pipes, understanding these developments can help you stay ahead of the curve. Let’s keep the conversation going and explore the future of PVC pipes together!
Introduction
PVC pipes are pretty much everywhere these days, right? From plumbing to agriculture, they’ve become essential because of their amazing durability and versatility. As more people turn to these handy materials, it’s super important for those in the industry to get a grip on how PVC pipes are made.
But with technology advancing so quickly and competition from imports heating up, how can manufacturers stay ahead of the game while keeping quality and sustainability in check? Let’s dive into that!
Define PVC Pipe: Characteristics and Applications
PVC (Polyvinyl Chloride) tubing is a go-to material in the piping world, essential for PVC pipe manufacture due to its durability, lightweight feel, and impressive resistance to corrosion and chemicals. These traits make it perfect for all sorts of applications—think plumbing, drainage, irrigation, and even various industrial uses. With high tensile strength, low thermal conductivity, and great insulation properties, the PVC pipe manufacture is a solid choice for both homes and businesses, whether it’s for water supply systems, sewage systems, or electrical conduits.
Now, let’s talk about the future! By 2025, the demand for PVC pipe manufacture is set to keep growing, thanks to the increasing needs in agricultural irrigation and municipal water supplies. The agricultural sector is a big player here, with PVC tubing being used for everything from groundwater harvesting to drip irrigation and water distribution channels. Did you know that more than three-fourths of newly installed sanitary sewer systems in the U.S. and Canada involve PVC pipe manufacture? That really shows how essential they are in our infrastructure. Plus, case studies like 'Growing Demand for Plastic Tubing' and 'NAPCO's Eco-Friendly PVC Tube Launch' highlight how well PVC materials are working in various projects, proving their reliability and efficiency.
But wait, there’s more! The versatility of PVC tubing, from PVC pipe manufacture, shines through with its availability in different sizes and pressure ratings, making it easy to customize solutions for specific project needs. As the industry moves forward, the focus on sustainability and the use of advanced technologies in PVC pipe manufacture are making PVC products even more appealing. It’s projected that the global PVC tubing market will reach a whopping USD 112.05 billion by 2032, with a CAGR of 5.1% from 2024 to 2032. This just goes to show how much these vital resources are in demand!

Explore the PVC Pipe Manufacturing Process: From Raw Materials to Production
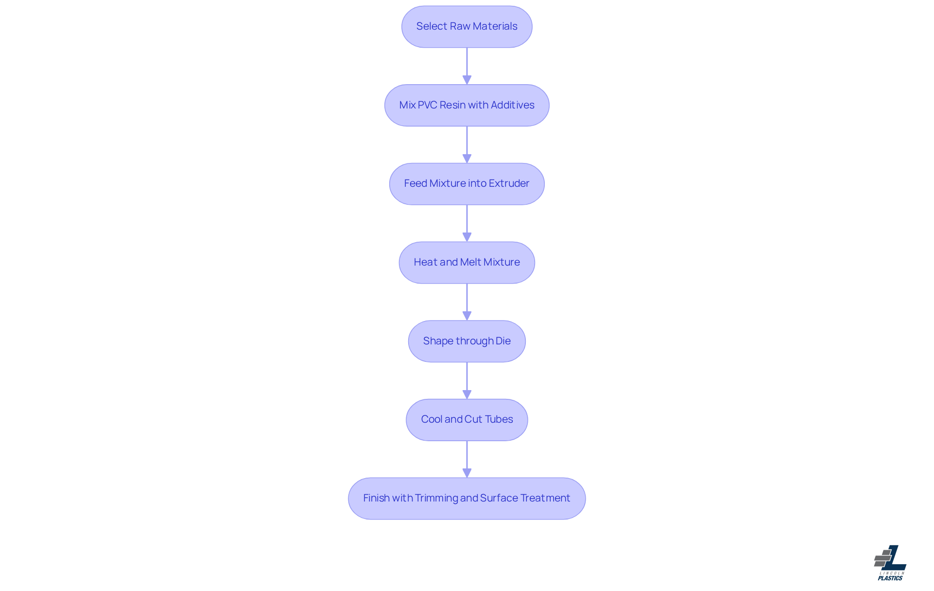
Let’s dive into the process of PVC pipe manufacture! It all starts with picking the right raw materials, mainly PVC resin. This resin gets mixed with various additives to boost its performance. Once that’s done, the mixture is fed into an extruder, where it’s heated and melted. When it reaches just the right viscosity, it’s pushed through a die to create the tubular shape. After shaping, the tubes are cooled and cut to the right lengths, with some extra finishing touches like trimming and surface treatment. These careful steps make sure the tubes meet strict size and performance standards, making them perfect for all sorts of uses.
Now, here’s something exciting: by 2025, advancements in PVC shaping technology are set to make this whole process even better! We’re talking about automated feeding systems and high-speed shaping that really ramp up production efficiency. Lincoln Plastics emphasizes how crucial custom extrusion is, allowing for tailored diameters, wall thicknesses, and finishes that help meet specific client needs. Plus, modern production lines are designed to cut down on waste and support sustainability goals. With advanced monitoring and control systems in place, real-time quality checks ensure that every batch maintains consistent integrity, which helps lower operational costs.
Statistics show that the PVC tubing market is expected to hit a whopping $15 billion by 2025, with a compound annual growth rate (CAGR) of 6% from 2025 to 2033. This growth is fueled by a rising demand for durable and cost-effective piping solutions, particularly as PVC pipe manufacture innovates with high-performance PVC compounds and eco-friendly practices. But here’s a challenge: the influx of PVC imports is putting pressure on domestic producers. That’s why it’s so important to support local PVC pipe manufacture to maintain a competitive edge in the industry. And let’s not forget Lincoln Plastics’ custom cord covers and Flexiduct solutions—they really enhance safety and efficiency, addressing the pressing need for effective cord management in manufacturing settings.

Understand Quality Control in PVC Pipe Production: Ensuring Reliability and Compliance
Quality control in the PVC pipe manufacture at Lincoln Plastics involves rigorous testing and inspection at different stages of the manufacturing process. We start by checking raw components to make sure they meet industry standards. Then, we oversee the extrusion process to ensure everything is uniform, followed by final evaluations of the completed products.
We collaborate closely with OEMs to ensure their products meet all quality requirements, including those special checks for ‘fit and function.’ You might be wondering what kinds of tests we perform? Well, they include:
- Pressure testing
- Dimensional checks
- Assessments of physical properties like impact resistance and flexibility
Our quality system is pretty robust! Each plastic profile has its own dedicated quality book, filled with drawings, critical in-process checks, and run documentation. By adhering to these quality control protocols, Lincoln Plastics ensures that our PVC pipe manufacture is dependable, safe, and compliant with regulatory requirements. This builds trust with our customers and end-users.
And here’s the best part—we offer specialized assistance with custom tubing design, resource selection, and vendor-managed inventory solutions. This way, our clients get personalized support throughout the production process. So, if you’re looking for quality and reliability, you’ve come to the right place!

Examine the Evolution of PVC Pipe Manufacturing: Technological Advances and Industry Trends
Have you ever thought about how PVC pipe manufacture has really transformed over the years? It’s pretty fascinating! With all the cool technological advancements and changes in industry practices, things have come a long way. Innovations like better shaping methods, automation, and new materials have really boosted production efficiency and product quality.
At Lincoln Plastics, we’ve been riding this wave of progress since 1948. We specialize in OEM irrigation products and cable management solutions, thanks to our custom profile extrusion capabilities. Our commitment to quality assurance means that every product we make meets those rigorous standards that OEMs need for precision.
Now, let’s talk about something that’s on everyone’s mind these days: sustainability. There’s a growing focus on eco-friendly PVC formulations and recycling initiatives, which is great to see! Plus, industry trends are shifting towards customization. Manufacturers are increasingly offering tailored solutions to meet specific customer needs.
As the market keeps evolving, it’s essential for PVC pipe manufacture to stay on top of these trends to remain competitive in the industry. So, what do you think? How can we all adapt and thrive in this changing landscape?

Conclusion
The world of PVC pipe manufacturing is pretty fascinating, isn’t it? Its versatility and durability make it a go-to choice for everything from plumbing to irrigation. We’ve explored just how important PVC pipes are becoming in infrastructure and agriculture, along with the tech advancements that are shaping their future. The projected growth of the PVC market really highlights its critical role in meeting the demands of our modern society.
So, what’s behind this? The manufacturing process is quite intricate, starting with raw materials and using advanced shaping technologies that boost efficiency and sustainability. Quality control measures are in place to ensure these pipes meet strict standards, building trust between manufacturers and consumers. Plus, the industry's shift towards eco-friendly practices and customized solutions shows a real commitment to innovation and adaptability.
As the PVC pipe manufacturing sector evolves, it’s essential for everyone involved to embrace these changes and invest in sustainable practices. The future of PVC pipes depends not just on tech advancements but also on our collective responsibility to support local production and environmentally friendly methods. Engaging with these trends will help keep the industry strong and responsive to upcoming challenges, paving the way for a more sustainable and efficient future for PVC pipe applications. What do you think? Are you ready to be part of this exciting journey?
Frequently Asked Questions
What is PVC pipe and what are its key characteristics?
PVC (Polyvinyl Chloride) pipe is a durable and lightweight material known for its impressive resistance to corrosion and chemicals. It has high tensile strength, low thermal conductivity, and great insulation properties, making it suitable for various applications.
What are the common applications of PVC pipe?
PVC pipe is commonly used in plumbing, drainage, irrigation, and various industrial applications, including water supply systems, sewage systems, and electrical conduits.
How is the demand for PVC pipe expected to change in the future?
The demand for PVC pipe is projected to continue growing by 2025, driven by increasing needs in agricultural irrigation and municipal water supplies.
What role does the agricultural sector play in the demand for PVC pipe?
The agricultural sector significantly contributes to the demand for PVC pipe, using it for groundwater harvesting, drip irrigation, and water distribution channels.
What percentage of newly installed sanitary sewer systems in the U.S. and Canada use PVC pipe?
More than three-fourths of newly installed sanitary sewer systems in the U.S. and Canada involve PVC pipe.
How does the versatility of PVC tubing benefit project customization?
PVC tubing is available in different sizes and pressure ratings, allowing for easy customization to meet specific project needs.
What is the projected growth of the global PVC tubing market?
The global PVC tubing market is projected to reach USD 112.05 billion by 2032, with a compound annual growth rate (CAGR) of 5.1% from 2024 to 2032.
What factors are making PVC products more appealing in the industry?
The focus on sustainability and the use of advanced technologies in PVC pipe manufacture are making PVC products increasingly attractive.
List of Sources
- Define PVC Pipe: Characteristics and Applications
- Plastic pipe demand growing due to its ‘critical roles' (https://plasticsnews.com/news/us-plastic-pipe-market-hit-268b-2028-amid-infrastructure-surge)
- News - Stay Ahead of the Curve: The Latest Trends in the PVC Pipe Manufacturing Industry (https://faygounion.com/news/stay-ahead-of-the-curve-the-latest-trends-in-the-pvc-pipe-manufacturing-industry)
- PVC pipes market value worldwide 2030| Statista (https://statista.com/statistics/1110156/market-value-pvc-pipes-globally?srsltid=AfmBOoo4-TbLLn6EED_KEtcT97o3OomML4tQF5OQigzmq8X0rrhxs5X_)
- Polyvinyl Chloride [PVC] Pipes Market Size, Share | Report 2032 (https://fortunebusinessinsights.com/polyvinyl-chloride-pvc-pipes-market-109549)
- PVC Pipe Market Trends, Opportunities and Competitive Analysis 2024-2030, Featuring Key Players China Lesso, Sekisui Chemicals, Supreme Industries, Finolex, Formosa Plastics and Astral Poly Technik (https://prnewswire.com/news-releases/pvc-pipe-market-trends-opportunities-and-competitive-analysis-2024-2030-featuring-key-players-china-lesso-sekisui-chemicals-supreme-industries-finolex-formosa-plastics-and-astral-poly-technik-302092730.html)
- Explore the PVC Pipe Manufacturing Process: From Raw Materials to Production
- PVC pipe manufacturing: how does it work? | Bausano (https://bausano.com/en/press-and-news/pvc-pipe-manufacturing-how-does-it-work)
- UPVC Pipe 2025-2033 Analysis: Trends, Competitor Dynamics, and Growth Opportunities (https://archivemarketresearch.com/reports/upvc-pipe-368947)
- Innovations in PVC Pipes Manufacturing - ifanpro (https://ifanpro.com/innovations-in-pvc-pipes-manufacturing)
- PVC Pipe Import Surge Threatening Domestic Industry and Essential Infrastructure | Coalition For A Prosperous America (https://prosperousamerica.org/pvc-pipe-import-surge-threatening-domestic-industry-and-essential-infrastructure)
- Elevating Your PVC Pipe Manufacturing: The Latest Innovations in Production Line Technology - ACC Machine (https://accextrusion.com/news/elevating-your-pvc-pipe-manufacturing)
- Understand Quality Control in PVC Pipe Production: Ensuring Reliability and Compliance
- Comprehensive Testing Protocols for PVC Flexible Pipes (https://ifanplus.com/knowledge/comprehensive-testing-protocols-for-pvc-flexible-pipes)
- ASTM Standards for PVC & CPVC Pipes: A Comprehensive Guide (https://ledestube.com/astm-standards-for-pvc-cpvc-pipes-a-comprehensive-guide)
- 25 Quotes to Inspire Quality And Success - Pro QC Blog (https://proqc.com/blog/25-quotes-to-inspire-quality-success)
- Polyvinyl Chloride (PVC) : Properties, manufacturing, Types, Processes, and Uses | TEAM MFG (https://team-mfg.com/blog/pvc-plastic.html)
- Examine the Evolution of PVC Pipe Manufacturing: Technological Advances and Industry Trends
- Plastic pipe demand growing due to its ‘critical roles' (https://plasticsnews.com/news/us-plastic-pipe-market-hit-268b-2028-amid-infrastructure-surge)
- Pvc Pipes Market is Going to Booming Growth 2025 With CAGR of 64.5% | Finolex Industries Ltd., Wavin Vectus, China Lesso Group Holdings Limited, Hebei Bosoar Pipe Co. Ltd (https://openpr.com/news/4092510/pvc-pipes-market-is-going-to-booming-growth-2025-with-cagr-of-64-5)
- Plastic Pipe Market Size to Reach USD 116.17 Billion By 2034 (https://precedenceresearch.com/plastic-pipe-market)
- (https://intellectualmarketinsights.com/blog/top-companies-blog-global-pvc-pipes-market-2025)
- Pvc Pipe Market Insights and Forecast 2025-2032: Emerging Trends and Growth Factors (https://einpresswire.com/article/838973386/pvc-pipe-market-insights-and-forecast-2025-2032-emerging-trends-and-growth-factors)
