
What Is Extruded Aluminum? Key Insights for OEM Purchasing Managers
Introduction
You know, understanding the power of materials can really shake things up in various industries. Take extruded aluminum, for example - it's leading the charge in this exciting revolution. This lightweight yet tough metal boasts an impressive strength-to-weight ratio and resists corrosion, making it a must-have for fields like:
- Automotive
- Aerospace
- Construction
But here’s the thing: as OEM purchasing managers look to make the best choices for materials, a crucial question pops up. How can they tap into the unique properties and applications of extruded aluminum to boost efficiency and sustainability in their projects? Let’s dive into that!
Define Extruded Aluminum: Key Characteristics and Importance
Have you ever thought about how metal can be both lightweight and strong? Well, that’s precisely what is extruded metal! By pushing material through a die, we get these unique cross-sectional profiles that are not just intricate but also incredibly durable. This process gives us a material with a fantastic strength-to-weight ratio and great corrosion resistance, making it a go-to choice for many critical applications.
Now, let’s talk about the automotive industry. Shaped metal plays a vital role here, helping to reduce vehicle weight and boost fuel efficiency. And in aerospace, it’s all about creating sturdy structures that meet those strict safety regulations. But it doesn’t stop there! The construction industry also benefits from the durability and aesthetic appeal of shaped metal, using it in everything from window frames to structural supports.
As industries shift their focus toward efficiency and sustainability, understanding what is extruded in metal becomes crucial. For OEM purchasing managers, it’s all about optimizing material selection and keeping costs in check. So, next time you’re considering materials, remember the incredible benefits of extruded metal!

Explain the Aluminum Extrusion Process: Steps and Techniques
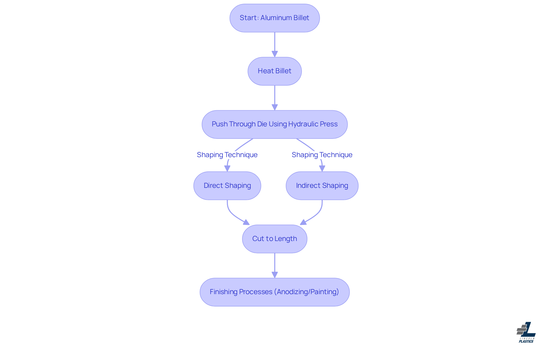
Let’s dive into the metal shaping process! It’s a fascinating journey that transforms raw materials into high-precision profiles. First up, we start with an aluminum billet. This little guy gets heated up until it’s nice and malleable, making it super easy to shape. Once it’s ready, we pop it into a container and push it through a die using a hydraulic press. Pretty cool, right?
Now, there are two main techniques we can use here: direct and indirect shaping. In direct shaping, the billet and ram move together while the die stays put. This is actually the most common method in the industry. Why? Because it allows us to create complex, lightweight, and strong components. Think window frames, heat sinks, and even EV battery trays! On the flip side, we have indirect molding, where we pull the billet through the die. This method cuts down friction by about 25-30% compared to direct molding. That’s why it’s becoming more popular - it helps us achieve tighter dimensional tolerances and better surface quality. Jason Adams, an industry expert, points out that this reduction in friction speeds up production and lets us create smaller cross sections.
Once we’ve obtained what is extruded as metal, we can cut it to length and give it some extra love through processes like anodizing or painting. These steps really enhance its properties for specific applications. And let’s not forget about the recent advancements in extrusion technology! They’ve ramped up efficiency and cut down production timelines, which is a game-changer for industries like aerospace, medical, and defense.
So, why does all this matter? Well, understanding these processes is crucial for OEM purchasing managers. It helps them choose the right materials that fit their operational needs and project requirements. Ready to explore more about how these techniques can benefit your projects?

Explore Applications of Extruded Aluminum: Industries and Uses
What is extruded metal is pretty amazing, and it is used in all sorts of industries because of its great properties. Take the automotive sector, for instance. It’s key in making lighter chassis components and structural elements, which really boosts fuel efficiency. Did you know that the automotive metal extrusion market is expected to grow at a CAGR of about 8.3% from 2026 to 2035? That’s right! By 2026, it’s projected to hit around USD 91.92 billion, thanks to the increasing demand for efficient vehicles and those strict fuel efficiency regulations, as noted by Vishnu Nair, Head of Global Business Development.
Now, let’s talk about construction. Shaped metal is a go-to for things like window frames, curtain walls, and roofing systems. Why? Because it’s durable and looks good too! Its lightweight nature and resistance to corrosion make it perfect for modern architectural designs.
And don’t forget about the electrical sector! Shaped metal really shines here, especially when it comes to making heat sinks and busbars, where managing heat is super important. This versatility across different sectors highlights what is extruded metal and its crucial role for OEMs looking to innovate and boost product performance in various applications.

Identify Benefits of Extruded Aluminum: Why Choose This Material
What is extruded metal has many advantages, which is why it’s such a popular choice in various applications. For starters, its lightweight nature really cuts down on transportation costs and makes assembly a breeze. Plus, that impressive strength-to-weight ratio? It ensures your structures stay strong and reliable.
Now, let’s talk about corrosion resistance. Shaped metal naturally resists rust, which means products last longer and maintenance costs drop. That’s a win for your budget! And if you’re into sustainability, you’ll love that this material is recyclable, making it a smart choice for modern manufacturing.
But wait, there’s more! The ability to create intricate shapes and profiles opens the door to innovative designs that can be tailored to your specific needs. For OEM purchasing managers, all these benefits translate into real cost savings, better product performance, and a competitive edge in the market.
Companies that have embraced what is extruded aluminum are seeing enhanced efficiency and less material waste. It’s clear that this material holds strategic value in manufacturing. At Lincoln Plastics, we’re all about amplifying these advantages with our custom extrusion manufacturing solutions. We offer a full range of value-added services, like co-extrusion, laser etching, fitting insertion, shrink wrapping, and specialized packaging, all designed to meet your unique needs. So, why not explore how we can help you today?

Conclusion
Extruded aluminum really shines as a standout material in today’s manufacturing world. It’s lightweight yet incredibly strong and durable, making it a go-to choice for industries like automotive, aerospace, and construction. If you’re an OEM purchasing manager, getting a grip on aluminum extrusion and its uses can help you make smarter choices that boost material selection and product performance.
Let’s dive into the aluminum extrusion process! Techniques like direct and indirect shaping let us create complex profiles tailored to specific needs. And the versatility of extruded aluminum? It’s impressive! From lightweight automotive parts to sturdy construction materials, this material has got it all. Plus, its corrosion resistance and recyclability really highlight its importance in achieving cost savings and sustainability goals.
So, why should you embrace extruded aluminum? Well, it not only enhances efficiency and cuts down on waste but also gives manufacturers the chance to innovate and keep up with a competitive market. As industries evolve, the strategic benefits of extruded aluminum will be crucial in shaping the future of manufacturing. For those in procurement and project management, recognizing the value of this material can lead to smarter decisions and better outcomes in your operations.
Frequently Asked Questions
What is extruded aluminum?
Extruded aluminum is a type of metal that is formed by pushing material through a die to create unique cross-sectional profiles, resulting in a lightweight and strong material.
What are the key characteristics of extruded aluminum?
Key characteristics of extruded aluminum include a fantastic strength-to-weight ratio, great corrosion resistance, and intricate designs.
In which industries is extruded aluminum commonly used?
Extruded aluminum is commonly used in the automotive, aerospace, and construction industries.
How does extruded aluminum benefit the automotive industry?
In the automotive industry, extruded aluminum helps reduce vehicle weight and boost fuel efficiency.
What role does extruded aluminum play in the aerospace sector?
In aerospace, extruded aluminum is used to create sturdy structures that meet strict safety regulations.
Why is extruded aluminum important for the construction industry?
The construction industry benefits from extruded aluminum due to its durability and aesthetic appeal, using it in applications like window frames and structural supports.
Why is understanding extruded aluminum important for OEM purchasing managers?
For OEM purchasing managers, understanding extruded aluminum is crucial for optimizing material selection and managing costs effectively.
List of Sources
- Define Extruded Aluminum: Key Characteristics and Importance
- Why Engineers Prefer Aluminum Extrusion - Taber Extrusions (https://taberextrusions.com/why-engineers-prefer-aluminum-extrusion)
- 2026 Outlook: Innovations and Trends Shaping the Future of Aluminum Extrusions | Profile Precision Extrusions - Aluminum Extrusions Blog (https://profileprecisionextrusions.com/2026-outlook-innovations-and-trends-shaping-the-future-of-aluminum-extrusions)
- 2026 Aluminum Extrusion Exhibition | Global Industry Events - Foshan Pure Technology Co.,LTD (https://nomexfelt.com/list-news/2026-aluminum-extrusion-exhibition-global-industry-events)
- The Future Of Aluminum: Trends And Innovations in 2026 - NEW - News (https://pailian-aluminium.com/news/the-future-of-aluminum-trends-and-innovations-85322710.html)
- Aluminium Outlook (https://aluminiumtoday.com/aluminium-outlook)
- Explain the Aluminum Extrusion Process: Steps and Techniques
- Aluminum Extrusion in Manufacturing: Process, Profiles, and How to Choose (https://yuhfield.net/en/news/aluminum-extrusion/aluminum-extrusion-in-manufacturing)
- Hydro Cressona Expands with New Extrusion and Recycling Capacity - Light Metal Age Magazine (https://lightmetalage.com/news/industry-news/extrusion/hydro-cressona-expands-with-new-extrusion-and-recycling-capacity)
- Advancing Aluminum Extrusion for Space and Defense - Taber Extrusions (https://taberextrusions.com/advancing-aluminum-extrusion-for-space-and-defense)
- Aluminum Extrusion Process: An Analytical Overview | CNC Precision Machining Service (https://worthyhardware.com/news/aluminum-extrusion-process)
- 2026 Outlook: Innovations and Trends Shaping the Future of Aluminum Extrusions | Profile Precision Extrusions - Aluminum Extrusions Blog (https://profileprecisionextrusions.com/2026-outlook-innovations-and-trends-shaping-the-future-of-aluminum-extrusions)
- Explore Applications of Extruded Aluminum: Industries and Uses
- ARTICLE: Electric Vehicles Spike Demand for High Strength Aluminum Extrusions - Light Metal Age Magazine (https://lightmetalage.com/news/industry-news/automotive/article-electric-vehicles-spike-demand-for-high-strength-aluminum-extrusions)
- Automotive Aluminum Extrusion Market Size & Forecast 2026-2035 | Industry Growth Report (https://researchnester.com/reports/automotive-aluminum-extrusion-market/7202)
- Automotive Aluminum Extrusion Market Size to Reach USD 214.76 Bn by 2035 (https://precedenceresearch.com/automotive-aluminum-extrusion-market)
- Aluminum Extrusion For Automotive Market: Trends, Tech & Forecast to 2026 (https://linkedin.com/pulse/aluminum-extrusion-automotive-market-trends-tech-forecast-mcyfe)
- Automotive Aluminum Extrusion Market Growth Analysis 2024-2031: Size Worth USD 147.08 Billion | Top Companies Arconic Corporation, Bonnell Aluminum, China Zhongwang Holdings Ltd., Constellium N.V., ETEM Group, EMERUS, QALEX, CCL Industries Inc., Hindalco (https://openpr.com/news/4238497/automotive-aluminum-extrusion-market-growth-analysis)
- Identify Benefits of Extruded Aluminum: Why Choose This Material
- Aluminum Extrusion Products Market Size 2026 | Sustainability, Share & Trends 2033 (https://linkedin.com/pulse/aluminum-extrusion-products-market-size-2026-sustainability-fspke)
- Strength Meets Versatility: The Multifaceted Benefits of Extruded Aluminum in Manufacturing | Silver City Aluminum (https://scaluminum.com/2025/05/strength-meets-versatility-the-multifaceted-benefits-of-extruded-aluminum-in-manufacturing)
- Aluminum Extrusion Profiles for OEMs | Amfas International (https://amfasinternational.com/newsroom/aluminum-extrusion-profiles-types-applications-and-benefits)
- ARTICLE: Electric Vehicles Spike Demand for High Strength Aluminum Extrusions - Light Metal Age Magazine (https://lightmetalage.com/news/industry-news/automotive/article-electric-vehicles-spike-demand-for-high-strength-aluminum-extrusions)
- What are the Benefits of Aluminum Extrusions? | AEC (https://members.aec.org/page/extrusion-design-features-benefits)
