Understanding the Largest PVC Manufacturers in the USA

Understanding the Largest PVC Manufacturers in the USA

Introduction

When you think about PVC manufacturing in the USA, it’s easy to get lost in the numbers. But this industry is so much more than just output figures; it’s a lively sector that touches everything from construction to plumbing. As the market keeps expanding, it’s crucial to know the key players - like JM Eagle, Westlake Chemical, and Formosa Plastics - if you’re curious about this important field.

So, what really makes these manufacturers stand out in such a competitive landscape? And how are they tackling the big challenges of sustainability and innovation? These questions open up a fascinating discussion about the PVC market and highlight the vital role these companies play in shaping its future. Let’s dive in!

Defining the Largest PVC Manufacturers in the USA


Let’s dive into the world of PVC manufacturing in the USA! You might be surprised to learn that the largest manufacturers in the USA are not just about numbers; they have a huge impact on various sectors. These companies are crucial in making PVC products, which are essential for everything from construction to plumbing and electrical systems.

So, what makes these manufacturers stand out? Well, it’s all about their impressive output capacity, market share, and influence. When discussing the largest manufacturers, we consider their reputation, the volume of PVC they produce, and the diversity of their product lines. For instance, in 2025, the market is projected to expand significantly. The major players, including JM Eagle, Westlake Chemical, and Formosa Plastics, are leading the charge, thanks to their extensive operations and strong market presence.

Take JM Eagle, for example. They’re known for their innovative approaches and commitment to quality. On the other hand, Westlake Chemical has been making waves by boosting its manufacturing capabilities. Did you know that about 65% of all PVC produced globally goes into construction applications? That really highlights how vital this sector is!

Looking ahead, the market is expected to grow at a rapid pace. This growth is fueled by rising demand in construction and infrastructure projects. Plus, there are exciting developments happening, like the development of molecularly oriented PVC pipes (PVC-O), which offer greater strength and durability. It’s clear that innovation is alive and well in this industry!

Understanding these key metrics and trends is essential for anyone looking to navigate the competitive landscape of PVC manufacturing. So, what do you think? Are you ready to explore more about this fascinating sector?

Each slice of the pie shows how much of the total market each manufacturer holds. A larger slice means a bigger share of the PVC market, helping you see who the key players are.


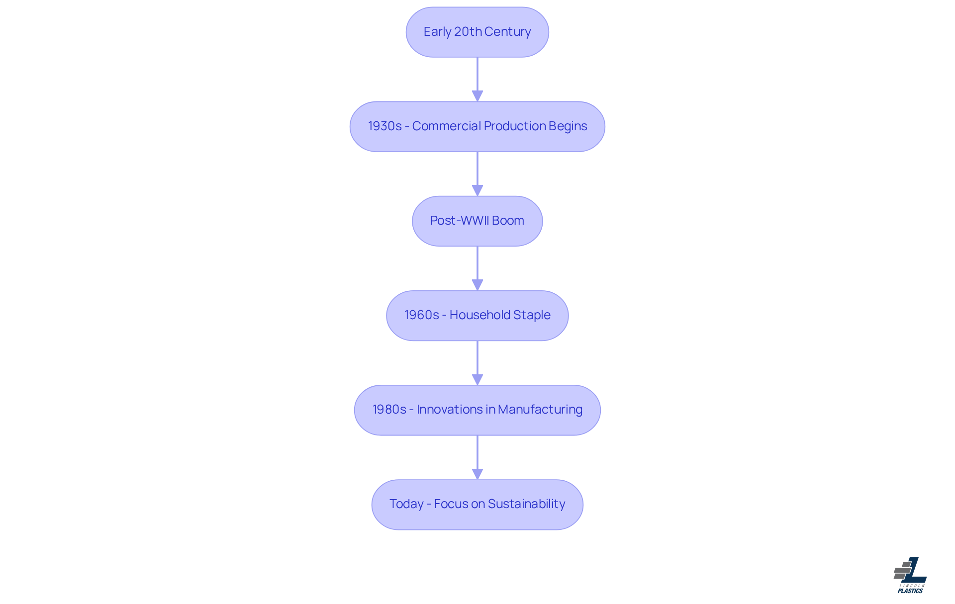
Historical Context of PVC Manufacturing in the USA


Did you know that the history of PVC manufacturing dates back to the early 20th century? It really took off in the 1930s when commercial production began. At first, PVC was mainly used for things like wire insulation, but its versatility quickly made it a go-to material for plumbing and construction.

Now, let’s talk about the post-World War II boom. There was a huge demand for durable and cost-effective materials, and PVC fit the bill perfectly. By the 1960s, it had become a household staple, changing the game for plumbing systems and infrastructure.

As the industry grew, so did the establishment of standards and regulations, which really helped boost production efficiency. This led to some exciting innovations in how PVC was made and used. Fast forward to the 1980s, and new manufacturing techniques had come along that reduced emissions during production, making PVC even more appealing for various applications.

Today, the focus is all about sustainability. It’s fascinating to see how far it has come and how relevant it remains in modern manufacturing. Manufacturers continue to improve both the quality and environmental impact of PVC, ensuring it plays a vital role in contemporary construction and infrastructure projects.

As Waldo Semon, a pioneer in PVC development, once said, "Innovation is the key to progress, while sustainability is the goal." Isn’t it amazing how innovation can lead to a more sustainable future?

Each box represents a significant period in the history of PVC manufacturing. Follow the arrows to see how the industry has evolved over time, from its early days to its current focus on sustainability.


Key Characteristics of Major PVC Manufacturers

You know, when it comes to PVC production, the largest PVC manufacturers in the USA really stand out. Take JM Eagle and Westlake Chemical, examples of the industry leaders. They’re all about keeping high standards and using cutting-edge manufacturing techniques that set them apart in the industry. JM Eagle’s electrical conduit systems? They don’t just meet compliance standards; they often exceed them! That’s a real testament to their commitment to quality.

Now, let’s talk about Lincoln Plastics. They’ve carved out a niche in the market, using innovative methods that boost product quality and personalization. They make sure their products hit all the benchmarks, backed by a solid quality system. This includes a dedicated team filled with detailed drawings, in-process checks, and run documentation. Plus, they can adapt quickly, ensuring everything is consistent across the board.

But it doesn’t stop there! The manufacturers are also stepping up their game when it comes to sustainability. By weaving sustainability into their practices, they’re not just addressing environmental concerns; they’re also making themselves more appealing in the market. There’s a growing demand for PVC products that use recycled materials and innovative formulations aimed at reducing environmental impact.

And let’s not forget about customer service! These companies know that being responsive to market demands is key. They work hard to build relationships in various sectors like construction, agriculture, and utilities. This focus on customer engagement, along with their ability to adapt to changing market needs, makes them trusted partners in the PVC industry. As urbanization and infrastructure development continue to drive market growth, the emphasis on quality and innovation will be crucial for staying ahead of the competition.

Start at the center with the main topic, then follow the branches to explore each characteristic and its specific examples. Each color represents a different characteristic, making it easy to navigate through the information.

Examples of Leading PVC Manufacturers in the USA

Among the manufacturers, a few companies truly shine, each bringing something special to the table. Take JM Eagle, for instance. They are recognized as the largest manufacturer and offer a wide range of products, including pipes for water and sewer applications. Pretty impressive, right?

Now, let’s discuss Westlake Chemical, which is among the top manufacturers. They’re another big player, recognized as one of the leading companies, known for their extensive PVC offerings and a commitment to sustainability. It’s great to see companies focusing on eco-friendly practices, don’t you think?

Then there’s Formosa Plastics, recognized as one of the major players, which has a global presence and plays a vital role in the supply chain for various PVC applications. And we can’t forget about Charlotte Pipe and Foundry, which specializes in plumbing products, or IPEX Inc., known for their thermoplastic piping systems.

Lincoln Plastics really stands out among the manufacturers. They’re all about innovation, working closely with OEMs to ensure their products meet all the necessary standards. They even use different types of check gauges to guarantee a perfect fit for end-use. Plus, they specialize in custom solutions, and can easily match colors to your Pantone specifications for consistency across manufacturers.

What’s more, Lincoln Plastics has a solid quality control system in place, including rigorous testing procedures. This ensures precision and compliance for OEMs. Their commitment to quality truly highlights Lincoln Plastics' significant role as one of the key manufacturers. It’s all about providing reliable products, and that’s something we can all appreciate!

The central node represents the main topic, while each branch shows a different manufacturer and highlights what makes them unique in the PVC industry.

Conclusion

As we wrap up, let’s take a moment to appreciate the landscape of PVC manufacturing in the USA. It’s shaped by a select group of industry leaders whose influence goes way beyond just production numbers. Companies like JM Eagle, Westlake Chemical, and Formosa Plastics aren’t just meeting the demands of various sectors; they’re also pushing for sustainable practices in the industry. Their commitment to quality, innovation, and customer service really sets them apart, keeping them at the forefront of the PVC market.

Now, throughout this article, we’ve highlighted some key points. We’ve looked at the historical evolution of PVC manufacturing, the significant market share held by these companies, and their ongoing efforts to incorporate eco-friendly practices into their production processes. The anticipated growth of the PVC market, driven by increased demand in construction and technological advancements, really underscores how important these manufacturers are in shaping the future of the industry. Plus, the unique characteristics of each company - like Lincoln Plastics' focus on customization and Westlake Chemical's sustainability initiatives - show just how diverse this competitive landscape can be.

As the PVC industry keeps evolving, it’s essential for all of us to recognize the significance of these leading manufacturers. Their ability to adapt to market trends and prioritize sustainable practices not only enhances their competitive edge but also contributes to a more responsible manufacturing future. So, if you’re looking to navigate this dynamic sector effectively, engaging with the advancements and innovations in PVC production will be crucial. Let’s stay informed and involved!

Frequently Asked Questions

What is the significance of PVC manufacturers in the USA?

PVC manufacturers in the USA play a crucial role in producing polyvinyl chloride (PVC) products that are essential for various sectors, including construction, plumbing, and electrical systems.

What factors are considered when identifying the largest PVC manufacturers in the USA?

The largest PVC manufacturers are identified based on their annual revenue, production volume of PVC, and the diversity of their product lines.

Who are some of the largest PVC manufacturers in the USA?

Some of the largest PVC manufacturers in the USA include JM Eagle, Westlake Chemical, and Formosa Plastics.

What was the market value of the PVC industry in the USA in 2025?

The PVC market in the USA was valued at approximately USD 10,330.75 million in 2025.

What percentage of PVC produced globally is used in construction-related applications?

About 65% of all PVC produced globally is used in construction-related applications.

What is the expected growth rate of the PVC market from 2025 to 2034?

The PVC market is expected to grow at a compound annual growth rate (CAGR) of 8.43% from 2025 to 2034.

What are some of the factors driving the growth of the PVC market?

The growth of the PVC market is driven by rising demand in construction and infrastructure projects, as well as technological advancements such as the development of molecularly oriented PVC pipes (PVC-O).

What innovative approaches are some manufacturers taking in the PVC industry?

Manufacturers like JM Eagle are known for their innovative approaches and commitment to quality, while Westlake Chemical has been enhancing its manufacturing capabilities.

List of Sources

  1. Defining the Largest PVC Manufacturers in the USA
    • PVC Pipes Top Manufacturers List (https://expertmarketresearch.com/reports/pvc-pipes-market/manufacturers)
    • Polyvinyl Chloride (PVC) Market Report | Global Insights [2034] (https://marketgrowthreports.com/market-reports/polyvinyl-chloride-pvc-market-118794)
    • North America Poly Vinyl Chloride Market Size & Forecast (https://chemanalyst.com/industry-report/north-america-poly-vinyl-chloride-market-2991)
    • Westlake shuts PVC plant on costly logistics, age, low export margins (https://icis.com/explore/resources/news/2025/12/15/11164305/westlake-shuts-pvc-plant-on-costly-logistics-age-low-export-margins)
  2. Historical Context of PVC Manufacturing in the USA
    • goodfishgroup.com (https://goodfishgroup.com/everything-you-need-to-know-about-pvc-pipe)
    • The Evolution of PVC: A Historical Perspective on Its Use in Construction – Coastal Custom Products (https://coastalcustomproducts.com/the-evolution-of-pvc-a-historical-perspective-on-its-use-in-construction)
  3. Key Characteristics of Major PVC Manufacturers
    • Top 10 PVC Conduit Brands And Companies In World 2025 | Ctube (https://ctube-gr.com/news/top-10-pvc-conduit-brands-and-companies-in-world-2025.html)
    • Polyvinyl Chloride Market Size to hit USD 94.7 Bn Globally, by 2033 (https://news.market.us/polyvinyl-chloride-market-news)
    • energycle.com (https://energycle.com/global-pvc-production-and-disposal-statistics)
    • Leading PVC Film Manufacturer Linyang Gains Global Recognition with ISO9001 & ISO14001 Certifications (https://ktla.com/business/press-releases/ein-presswire/875478538/leading-pvc-film-manufacturer-linyang-gains-global-recognition-with-iso9001-iso14001-certifications)
    • Crosslinked PVC Market | Global Market Analysis Report - 2035 (https://factmr.com/report/crosslinked-pvc-market)
  4. Examples of Leading PVC Manufacturers in the USA
    • Westlake shuts plants amid chemical overcapacity (https://plasticstoday.com/business/westlake-announces-plant-closures-amid-profitability-push)
    • News & Insights - Formosa Plastics (https://fpcusa.com/news)
    • PVC Pipes Top Manufacturers List (https://expertmarketresearch.com/reports/pvc-pipes-market/manufacturers)
    • Governor announces development of new plastics facility coming to Jackson County (https://crossroadstoday.com/news/local-news/governor-announces-development-of-new-plastics-facility-coming-to-jackson-county/article_b016d5f1-9711-464e-bc05-e24a55750df5.html)