
Understanding the Chemistry of Plastic: Definition and Importance
Introduction
You know, the chemistry of plastic is pretty fascinating, but it’s also a bit complex. It’s everywhere in our daily lives and plays a huge role in modern manufacturing. As synthetic materials pop up in various industries, getting a grip on what they’re made of and how they work is super important for both innovation and sustainability.
But here’s the kicker: with all the convenience that plastics bring, we’re also facing some serious environmental challenges. It makes you wonder about the future of these materials we rely on so much. How can we strike a balance between enjoying the benefits of plastic and the urgent need for sustainable practices?
Let’s dive into this together!
Define Plastic: Composition and Structure
Plastic is a synthetic or semi-synthetic material made up of polymers - those big molecules formed from repeating units called monomers. You’ll find that the most common elements in these synthetic materials are carbon, hydrogen, oxygen, nitrogen, chlorine, and sulfur. What sets synthetic materials apart is their flexibility. They can be shaped into all sorts of forms when heated and hold those shapes when they cool down. This flexibility comes from the way the polymers are structured, allowing long chains to be arranged in various configurations. That’s why we see so many different types of plastics, each with its own unique characteristics.
Take polyethylene, for instance. It’s one of the most widely used plastics out there, created by polymerizing ethylene monomers. The result? A flexible and durable material that’s perfect for a ton of applications. Here at Lincoln, we make sure our rigid profiles hit all the critical dimensions and specifications through some serious quality assurance processes. Plus, our collaboration with OEMs means we can customize solutions that not only meet but often exceed their expectations for fit and function.
Now, let’s talk about how materials are classified. They generally fall into two main categories:
- Thermoplastics, which can be remolded when heated
- Thermosetting resins, which harden permanently after being shaped
Recent research really highlights the importance of understanding the chemistry of plastic and how material structure is connected to functionality. As the chemistry of plastic advances, it opens up new doors for innovation in material applications.
Prominent polymer scientists have pointed out that the chemistry of plastic, specifically the arrangement of monomer units, plays a huge role in the physical properties of the resulting polymers. This emphasizes the delicate balance between molecular design and the chemistry of plastic in practical utility for polymer manufacturing. And that’s especially true for us at Lincoln Plastics, where we’re dedicated to quality and customization.

Trace the Origins: Historical Development of Plastic Chemistry
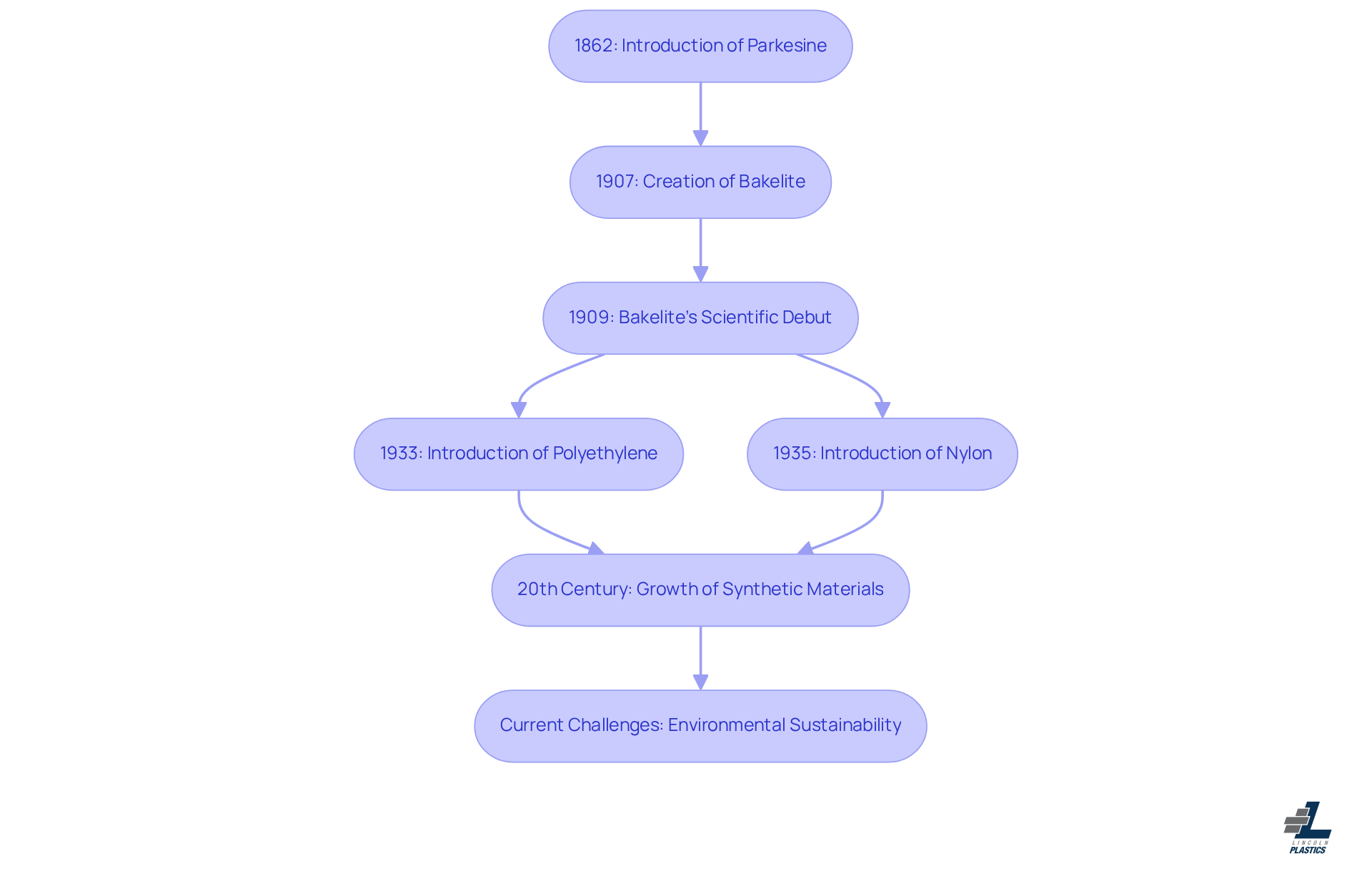
Did you know that the story of synthetic materials goes way back to the mid-19th century? It all started when Alexander Parkes introduced Parkesine, the first artificial substance, at the 1862 Great International Exhibition in London. This cool material was made from cellulose and could be molded when heated. But the real game-changer came in 1907 with Leo Baekeland's creation of Bakelite. This was the first fully synthetic material, made from phenol and formaldehyde, and it opened the door to a whole new world of synthetic substances. Bakelite made its debut to the scientific community in 1909, and it really solidified its importance in the field.
Now, let’s discuss the evolution of synthetic materials in relation to the chemistry of plastic over the decades. Innovations like nylon in 1935 and polyethylene in 1933 expanded their applications, leading to their widespread use in industries from automotive to healthcare. By the 20th century, the synthetic materials sector had grown significantly, accounting for over 30 percent of global energy usage. Today, these materials are everywhere, playing a crucial role in countless products and processes. They’re versatile and essential in our modern lives.
However, the chemistry of plastic shows that it’s not all sunshine and rainbows. The rise of synthetic materials also brings up some serious concerns about environmental sustainability. Millions of tons of waste end up in our oceans and landfills every year. This ongoing challenge really highlights the need for innovation in recycling and the development of biodegradable options. We want to enjoy the benefits of synthetic materials without harming our planet, right? So, let’s think about how we can support these innovations and make a positive impact!

Explore Key Characteristics: Types and Properties of Plastics
Let’s dive into the world of materials! You might be surprised to learn that they mainly fall into two categories: thermoplastics and thermosetting materials. Thermoplastics, like polyethylene and PVC, are pretty cool because you can melt and reshape them over and over again. This versatility makes them perfect for all sorts of applications.
On the flip side, we have thermosetting materials, such as epoxy and phenolic resins. These guys undergo a chemical change when heated, which means they become rigid and can’t be remolded. So, what’s the big deal about these materials? Well, they come with some impressive traits like:
- Durability
- Lightweight design
- Chemical resistance
- Thermal insulation
For example, polypropylene is a strong contender known for its fatigue resistance, making it a go-to for automotive parts. Meanwhile, polystyrene shines in packaging, thanks to its lightweight and cushioning properties. Understanding these characteristics helps producers pick the right material for their needs, boosting product performance and efficiency.
Now, here’s something to think about: global synthetic material production is around 242 million tonnes each year! The choices we make about materials don’t just affect individual products; they have broader environmental implications too. With waste from these materials expected to triple by 2040, we’re looking at a growing challenge with marine pollution. So, what can we do about it? Let’s keep the conversation going!

Understand Importance: Applications of Plastic in Industry
Plastics are everywhere, right? They play a crucial role in so many industries, from healthcare to automotive, construction, and even consumer goods. In healthcare, for instance, synthetic materials are used in medical instruments, packaging for sterile products, and disposable items. This really helps boost hygiene and safety, which is super important.
Now, let’s talk about the automotive sector. Here, synthetic materials are key for lightweight parts that improve fuel efficiency and cut down on emissions. Take polyethylene, for example. It’s used in fuel tanks and underbody shields, showing how these materials can enhance vehicle performance while keeping the weight down. Industry experts point out that reducing vehicle weight with innovative materials can lead to better acceleration, handling, and overall efficiency.
Moving on to construction, synthetic materials are utilized for insulation, piping, and durable building components. They offer cost-effective solutions that really make a difference. And don’t forget about packaging! These materials help preserve food and extend shelf life, which means less waste.
At Lincoln Plastics, we’re all about quality. We ensure that our rigid materials extrusions meet the highest standards through rigorous checks for fit and function, using various types of check gauges. Plus, our commitment to customization means we can source colors that match your Pantone specifications, ensuring consistency across manufacturers.
The chemistry of plastic contributes to its versatility and adaptability, making it indispensable in modern manufacturing. They drive innovation and efficiency by exploring the chemistry of plastic across various sectors. So, what do you think? Isn’t it fascinating how much plastics impact our daily lives?

Conclusion
Let’s take a moment to think about plastic and its role in our lives today. It’s everywhere, isn’t it? From the packaging we use to the tools we rely on, plastic has become a part of our daily routine. But have you ever stopped to consider how it all came to be? Understanding plastic - its history, types, and properties - helps us appreciate its significance and the responsibility we have to use it wisely.
Throughout this article, we’ve explored some key points about plastic. We talked about how plastics are classified into thermoplastics and thermosetting materials, and we highlighted some historical milestones that shaped the synthetic materials we use today. Plus, we looked at how plastic finds its way into various industries like healthcare, automotive, and construction. It’s fascinating to see how plastic has evolved into such an essential material, driving innovation and efficiency. But let’s not forget the environmental challenges that come with it.
So, what does this mean for us? While plastic offers a ton of benefits, it’s up to all of us - individuals and industries - to seek out sustainable solutions. Have you thought about recycling or exploring biodegradable alternatives? Engaging in these conversations can really help reduce the impact of plastic waste on our planet. By fostering a culture of sustainability, we can harness the potential of plastic to benefit both society and the environment for generations to come.
Now, let’s take action together! What steps can you take today to make a difference? Whether it’s starting a conversation about recycling in your community or choosing products with less plastic, every little bit helps. Together, we can create a brighter, more sustainable future.
Frequently Asked Questions
What is plastic made of?
Plastic is a synthetic or semi-synthetic material composed of polymers, which are large molecules formed from repeating units called monomers. The most common elements in plastics include carbon, hydrogen, oxygen, nitrogen, chlorine, and sulfur.
What gives plastic its flexibility?
The flexibility of plastic comes from the structure of the polymers, which allows long chains to be arranged in various configurations. This enables plastics to be shaped when heated and retain those shapes upon cooling.
Can you provide an example of a common plastic?
Polyethylene is one of the most widely used plastics, created by polymerizing ethylene monomers. It is known for being flexible and durable, making it suitable for a wide range of applications.
How are plastics classified?
Plastics are generally classified into two main categories: thermoplastics, which can be remolded when heated, and thermosetting resins, which harden permanently after being shaped.
Why is understanding the chemistry of plastic important?
Understanding the chemistry of plastic is crucial because it is closely connected to material structure and functionality. Advances in plastic chemistry can lead to new innovations in material applications.
What role does the arrangement of monomer units play in plastic?
The arrangement of monomer units significantly influences the physical properties of the resulting polymers, highlighting the relationship between molecular design and practical utility in polymer manufacturing.
List of Sources
- Define Plastic: Composition and Structure
- An investigation of additive manufacturing technologies for development of end-use components: A case study | Request PDF (https://researchgate.net/publication/343210059_An_investigation_of_additive_manufacturing_technologies_for_development_of_end-use_components_A_case_study)
- Case Studies – Polinivo (https://polinivo.com/case_studies)
- Plastic | Composition, History, Uses, Types, & Facts | Britannica (https://britannica.com/science/plastic)
- How To Prepare Your Laptop for Recycling? (https://hummingbirdinternational.net/quotes-about-plastic-recycling)
- 7.9: Polymers and Plastics (https://chem.libretexts.org/Bookshelves/General_Chemistry/Chem1_(Lower)/07:_Solids_and_Liquids/7.09:_Polymers_and_Plastics)
- Trace the Origins: Historical Development of Plastic Chemistry
- Plastics Quotes (16 quotes) (https://goodreads.com/quotes/tag/plastics)
- Baekeland Invents Bakelite | Research Starters | EBSCO Research (https://ebsco.com/research-starters/history/baekeland-invents-bakelite)
- The Invention of Plastic: Tracing the Timeline of a Material Revolution (https://plasticreimagined.org/articles/the-history-of-plastic-the-invention-and-its-future)
- Bakelite: The Vintage Plastic that Shaped the Future (https://plasticsengineering.org/2024/04/bakelite-the-vintage-plastic-that-shaped-the-future-004261)
- Leo Baekeland | Inventor, Bakelite, Plastics | Britannica (https://britannica.com/biography/Leo-Baekeland)
- Explore Key Characteristics: Types and Properties of Plastics
- Plastics Quotes (16 quotes) (https://goodreads.com/quotes/tag/plastics)
- Plastic Profiles vs. Traditional Materials: Key Insights for OEMs (https://lincoln-plastics.com/news-post/plastic-profiles-vs-traditional-materials-key-insights-for-oe-ms?dcc2137a_page=42)
- Pushing the boundary of the rotomoulding process (https://bpf.co.uk/rotational_moulding/case_studies/pushing-the-boundary-of-the-rotomoulding-process.aspx)
- 15 Plastic Pollution Quotes to Inspire You to Go Waste Free | Earth.Org (https://earth.org/plastic-pollution-quotes)
- Understand Importance: Applications of Plastic in Industry
- Diversified Plastics Inc. (https://proto3000.com/resources/case_studies/diversified-plastics-inc)
- Automotive Sustainability - America's Plastic Makers (https://plasticmakers.org/innovations/product-innovations/automotive)
- Plastics News - Plastic Industry News, Resin Pricing & Analysis (https://plasticsnews.com)
- How the Automotive Industry is driving engineered plastics to new levels - Sterling Plastics (https://sterlingplasticsinc.com/insights/how-the-automotive-industry-is-driving-engineered-plastics)
- Plastics and Environmental Health: The Road Ahead - PMC (https://pmc.ncbi.nlm.nih.gov/articles/PMC3791860)
