
Understanding Plastic Extrusion Processes: Definition and Key Insights
Overview
Have you ever wondered how those sleek plastic shapes we see everywhere are made? Well, that’s where plastic extrusion comes into play! This process is all about melting raw materials and shaping them through a die to create continuous profiles. It’s super efficient for high-volume production and allows for all sorts of complex shapes that various industries rely on.
So, why is this significant? Think about it: from packaging to automotive parts, plastic extrusion plays a crucial role in manufacturing. It’s fascinating how something so technical can have such a big impact on our everyday lives.
Now, let’s talk about why you should care. Understanding plastic extrusion can open up new avenues for innovation in your own projects. It’s all about finding solutions that meet the demands of the market while keeping efficiency in mind.
In summary, plastic extrusion is not just a manufacturing process; it’s a gateway to creativity and efficiency in production. So, the next time you see a plastic product, remember the fascinating journey it took to get there!
Introduction
Plastic extrusion processes are pretty much the backbone of modern manufacturing. They transform raw materials into all sorts of products with impressive precision and efficiency. By melting down synthetic materials and shaping them through specialized dies, this technique not only streamlines production but also opens up exciting possibilities for innovative designs across various industries.
But here's the thing: as technology keeps advancing and the demand for customization grows, you might be wondering how manufacturers can leverage these processes to stay competitive. How can they meet the ever-evolving needs of the market? Let's dive into this together!
Define Plastic Extrusion Processes
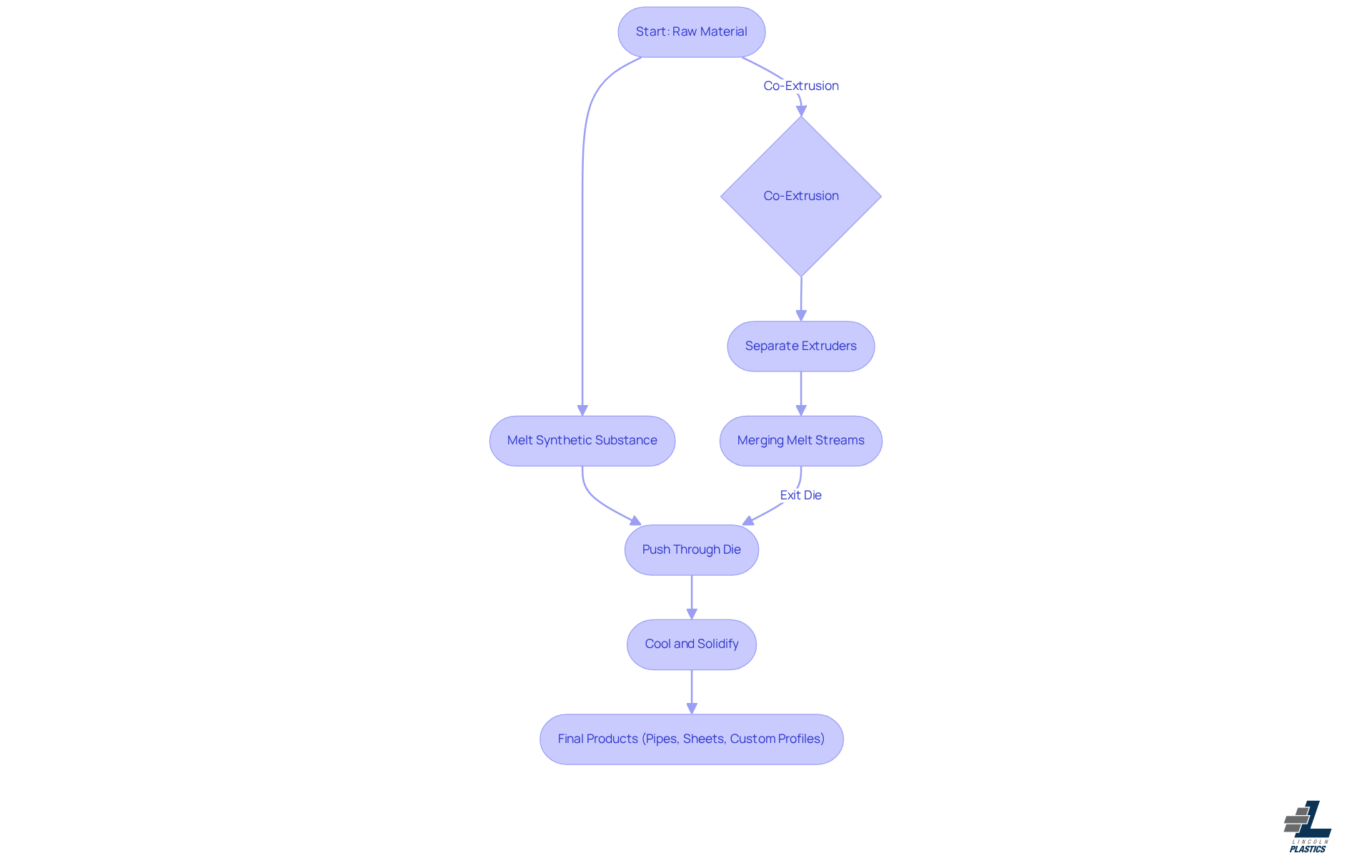
Plastic extrusion processes are essential manufacturing techniques that convert raw materials into items with specific shapes. It all starts with melting a synthetic substance, which is then pushed through a specially designed die as part of plastic extrusion processes to create a continuous profile. After extrusion, the material cools and solidifies, resulting in various products like pipes, sheets, and custom profiles. This method is popular because it’s efficient, allowing for high-volume production while keeping dimensions and quality consistent.
What’s really cool about plastic extrusion processes is their versatility. It enables the creation of complex shapes, making it vital for many industries. For instance, plastic extrusion processes, including co-extrusion methods, allow different substances to merge into a single item, boosting performance and functionality. Companies like Lincoln Plastics offer a variety of sizes and materials for custom flexible profiles and co-extrusion solutions. This means clients can add unique features, like color variations, to their products. In plastic extrusion processes, each material in co-extrusion is processed in separate extruders, merging their melt streams right before they exit the die, paving the way for innovative designs.
Industry leaders often point out the perks of polymer shaping when it comes to manufacturing efficiency. It’s cost-effective for long production runs, which helps manufacturers cut down on unit costs while ensuring reliable, repeatable outcomes. As the production sector evolves, advancements in technology and material science keep expanding what’s possible with plastic extrusion processes, solidifying their role as a cornerstone of modern manufacturing. Plus, Lincoln Plastics boosts workplace safety and productivity with its innovative Flexiduct cord management solutions, helping to eliminate cord hazards and protect businesses.

Trace the History and Evolution of Plastic Extrusion
Let’s take a stroll down memory lane to the early 20th century, when synthetic materials first started making waves. This was the time when artificial polymers began to emerge, setting the stage for what was to come. Fast forward to the 1930s, and we see the introduction of the screw extruder, a game-changer that greatly enhanced plastic extrusion processes for melting and shaping these materials. This innovation was a turning point, leading to more precision and consistency in production.
As the years rolled on, plastic shaping technology kept evolving. Have you heard of co-extrusion and multi-layer forming techniques? These advancements opened up a world of possibilities for manufacturers, allowing them to create complex, functional items tailored for various uses in industries like construction, automotive, and consumer goods.
And it doesn’t stop there! The integration of sophisticated substances and automation has taken plastic extrusion processes to new heights, establishing them as a cornerstone of modern manufacturing. You might be curious about how these advancements have played out in real life. Well, numerous case studies highlight the impressive efficiency and product quality improvements across different sectors, all thanks to the innovations brought by the screw extruder. Isn’t it fascinating how far we’ve come?

Explore Different Types of Plastic Extrusion Processes
Plastic extrusion processes represent a fascinating world, filled with specialized techniques tailored for specific applications and materials. At Lincoln Plastics, we prioritize quality assurance and customization to meet your needs. Let’s dive into the primary types:
-
Profile Extrusion: This method is all about creating intricate shapes, like window frames and pipes. It’s great because it can produce long lengths of continuous material. We work closely with OEMs to make sure these profiles meet all quality requirements, including special checks for ‘fit and function’. Our robust quality system includes dedicated quality documentation and essential in-process checks, ensuring precision in critical dimensions.
-
Sheet Extrusion: Here, we create flat sheets of synthetic resin that can be turned into various items, from packaging to signage. Producing uniform sheets boosts efficiency in the next manufacturing stages, which is a win for cost-effectiveness. Plus, we offer customization options like sourcing colors that match your Pantone specifications, so you get tailored solutions that fit your specific needs.
-
Blown Film Extrusion: Ever heard of molten plastic being inflated into a thin film? That’s what this technique does, and it’s widely used in packaging. It’s particularly valued for creating flexible, durable films that cater to diverse packaging needs, including cling films and shrink labels. Our laser etching capabilities let us customize these films with precise markings, just as you need them.
-
Co-extrusion: This advanced technique allows us to extrude multiple layers of different materials simultaneously. It’s a game-changer for improving functionality and performance. Think of it as the secret sauce for creating items with combined characteristics, like barrier films or multi-layer tubing. At Lincoln Plastics, we ensure that all co-extruded products are made to the highest standards, giving OEMs reliable solutions.
Each shaping process, such as plastic extrusion processes, has unique benefits, making them suitable for various production needs. Profile shaping, in particular, shines for its efficiency in producing complex cross-sectional profiles, driving innovation across industries. Producers recognize the cost-efficiency and significant production capabilities of these methods, which help them grow their market presence in the polymer shaping sector. At Lincoln Plastics, our commitment to quality assurance and customization ensures we meet the evolving demands of our OEM partners. So, what are you waiting for? Let’s explore how we can help you with your next project!

Examine Key Components and Characteristics of Plastic Extrusion
Let’s dive into the key components of plastic extrusion processes, shall we?
First up is the Extruder. Think of it as the heart of the extrusion process. It consists of a hopper, barrel, and screw, all working together to melt the material and push it through the die. This step is crucial because it plays a big role in determining the quality of the final product. A well-tuned extruder can achieve a Cpk goal of ≥ 1.33, which means it performs really well under ideal conditions. At Lincoln Plastics, we take pride in using advanced extrusion methods to ensure reliable production of rigid synthetic components. And yes, we’re all about timely delivery and quality assurance.
Now, let’s talk about the Die. This tool is meticulously engineered to shape the molten plastic into the desired profile. The design of the die is super important; it directly affects the dimensions and surface finish of the extruded item. Creative die designs can boost efficiency and cut down on waste, highlighting just how significant precision is in this phase. As industry specialists often say, 'The design of the die is essential for attaining the appropriate dimensions and surface finish, which ultimately affects quality.' At Lincoln Plastics, we also offer custom flexible profiles and co-extrusion solutions, so you can create unique designs, like profiles with integrated color stripes.
Next, we have the Cooling System. After the material exits the die, it needs to cool down to solidify its shape. We use various cooling methods, like air cooling or water baths, to make sure the profile stays intact.
Once cooled, it’s time for the Cutting Equipment. Here, the extruded item is cut to specified lengths. Precision in cutting is key to maintaining uniformity across the final output, which is critical for meeting client specifications. If a Ppk falls below 1.33, it often indicates resin waste, showing just how important precise cutting equipment is for minimizing production costs.
Understanding these elements is vital for enhancing the shaping process and ensuring high-quality output. This has been a hallmark of Lincoln Plastics' manufacturing capabilities since 1948. Remember, the design of both the die and extruder greatly influences production efficiency and item quality, making them central to the quest for excellence in plastic extrusion processes. With our commitment to quality and customization, Lincoln Plastics ensures that each product meets the specific needs of our OEM clients.

Conclusion
Plastic extrusion processes are super important for turning raw materials into all sorts of products with just the right shapes and specifications. This method not only makes manufacturing more efficient but also opens the door to innovative designs, especially with techniques like co-extrusion. The ability to churn out high volumes of consistently high-quality items has made plastic extrusion a key player in modern manufacturing, touching everything from construction to consumer goods.
Throughout this article, we've dived into the definition, history, types, and components of plastic extrusion processes. From the early days in the 20th century to the advanced technologies we see today, plastic extrusion has come a long way, marked by milestones that have boosted precision and functionality. Each type of extrusion method—profile, sheet, blown film, and co-extrusion—brings its own unique advantages tailored to specific applications. This really shows how versatile and adaptable this manufacturing technique can be.
But plastic extrusion is more than just production; it’s about a commitment to innovation and quality in manufacturing. As industries keep evolving and embracing new technologies and materials, the potential for plastic extrusion processes to drive efficiency and creativity is huge. Engaging with these processes can lead to better product offerings and operational success. By embracing the capabilities of plastic extrusion, businesses not only meet current demands but also position themselves at the forefront of manufacturing excellence. So, are you ready to dive into the world of plastic extrusion and see how it can elevate your operations?
Frequently Asked Questions
What are plastic extrusion processes?
Plastic extrusion processes are manufacturing techniques that convert raw materials into items with specific shapes by melting a synthetic substance and pushing it through a specially designed die to create a continuous profile.
What types of products can be made using plastic extrusion?
Plastic extrusion can produce various products such as pipes, sheets, and custom profiles.
Why is plastic extrusion a popular manufacturing method?
It is popular because it is efficient, allowing for high-volume production while maintaining consistent dimensions and quality.
What is co-extrusion in plastic extrusion processes?
Co-extrusion is a method that enables different substances to merge into a single item, enhancing performance and functionality.
How does Lincoln Plastics contribute to plastic extrusion processes?
Lincoln Plastics offers a variety of sizes and materials for custom flexible profiles and co-extrusion solutions, allowing clients to add unique features like color variations to their products.
How are materials processed in co-extrusion?
In co-extrusion, each material is processed in separate extruders, with their melt streams merging just before exiting the die.
What are the benefits of polymer shaping in manufacturing?
Polymer shaping is cost-effective for long production runs, helping manufacturers reduce unit costs while ensuring reliable and repeatable outcomes.
How is technology impacting plastic extrusion processes?
Advancements in technology and material science are continually expanding the possibilities within plastic extrusion processes, reinforcing their significance in modern manufacturing.
What safety solutions does Lincoln Plastics provide?
Lincoln Plastics offers innovative Flexiduct cord management solutions to enhance workplace safety and productivity by eliminating cord hazards.
List of Sources
- Define Plastic Extrusion Processes
- The Plastic Extrusion Process Explained (https://lakelandplastics.com/what-is-plastic-extrusion)
- The Extrusion Industry in 2025: Innovations, Trends, and Opportunities (https://plextrusions.com/extrusion-blog/the-extrusion-industry-in-2025-innovations-trends-and-opportunities)
- Why Plastic Profile Extrusion Is Key to Product Innovation (https://paulmurphyplastics.com/industry-news-blog/why-plastic-profile-extrusion-is-key-to-product-innovation)
- Plastics Processing recent news | Plastics Today (https://plasticstoday.com/plastics-processing)
- Beyond the Profile: How Extrusion Shapes Everyday Innovation (https://engineeredprofiles.com/insights/beyond-the-profile-how-extrusion-shapes-everyday-innovation)
- Trace the History and Evolution of Plastic Extrusion
- The History & Evolution of Plastic Extrusion (https://lakelandplastics.com/history-of-plastic-extrusion)
- The Evolution of Plastic Extrusion | TSM Control Systems (https://tsm-controls.com/blog/2023/07/04/the-evolution-of-plastic-extrusion-the-pivotal-role-of-tsm-control-systems)
- Exploring the History and Evolution of Plastic Extrusion - Goodfish (https://goodfishgroup.com/exploring-the-history-and-evolution-of-plastic-extrusion)
- Explore Different Types of Plastic Extrusion Processes
- Extrusion Process | Types, Advantages, Disadvantages, Applications (https://paulmurphyplastics.com/industry-news-blog/extrusion-process-types-advantages-disadvantages-applications)
- What are the main types of plastic extrusion - BG-plast (https://bgplast.it/plastic-extrusion-unveiled-an-analysis-of-different-techniques)
- Plastics Extrusion: 4 Critical Statistics to Track for Increased Quality & Plant Profit (https://gaugeadvisor.com/2025/05/26/plastics-extrusion-4-critical-statistics-to-track-for-increased-quality-plant-profit)
- Plastic Extrusion: Process, Types, Materials & Applications (https://hlc-metalparts.com/news/plastic-extrusion-85179665.html)
- The Role of Plastic Extrusion in Modern Manufacturing | Rocal (https://rocalextrusions.co.uk/news/the-role-of-plastic-extrusion-in-modern-manufacturing)
- Examine Key Components and Characteristics of Plastic Extrusion
- Plastics Extrusion: 4 Critical Statistics to Track for Increased Quality & Plant Profit (https://gaugeadvisor.com/2025/05/26/plastics-extrusion-4-critical-statistics-to-track-for-increased-quality-plant-profit)
- The Role of Plastic Extrusion in Modern Manufacturing | Rocal (https://rocalextrusions.co.uk/news/the-role-of-plastic-extrusion-in-modern-manufacturing)
- The Extrusion Industry in 2025: Innovations, Trends, and Opportunities (https://plextrusions.com/extrusion-blog/the-extrusion-industry-in-2025-innovations-trends-and-opportunities)
- 10 Key Insights on Profile Extrusion Plastic for OEM Managers (https://lincoln-plastics.com/news-post/10-key-insights-on-profile-extrusion-plastic-for-oem-managers)
- How to Collect & Interpret Process Data in Extrusion (https://ptonline.com/articles/how-to-collect-interpret-process-data-in-extrusion-part-1(2))
