
Master the PVC Chemical Resistance Chart for Smart Material Choices
Introduction
Understanding the relationships between materials and chemicals is super important for keeping things safe and functional in all sorts of applications. Think about it: the PVC chemical resistance chart is like your trusty guide, helping you figure out how PVC interacts with different substances. But with some chemicals posing health risks and PVC performing differently under various conditions, how do you choose the right materials for your projects?
This article dives into the details of the PVC chemical resistance chart. We’ll share insights and practical steps to help you make informed decisions that boost both safety and efficiency. So, let’s get started!
Understand the PVC Chemical Resistance Chart
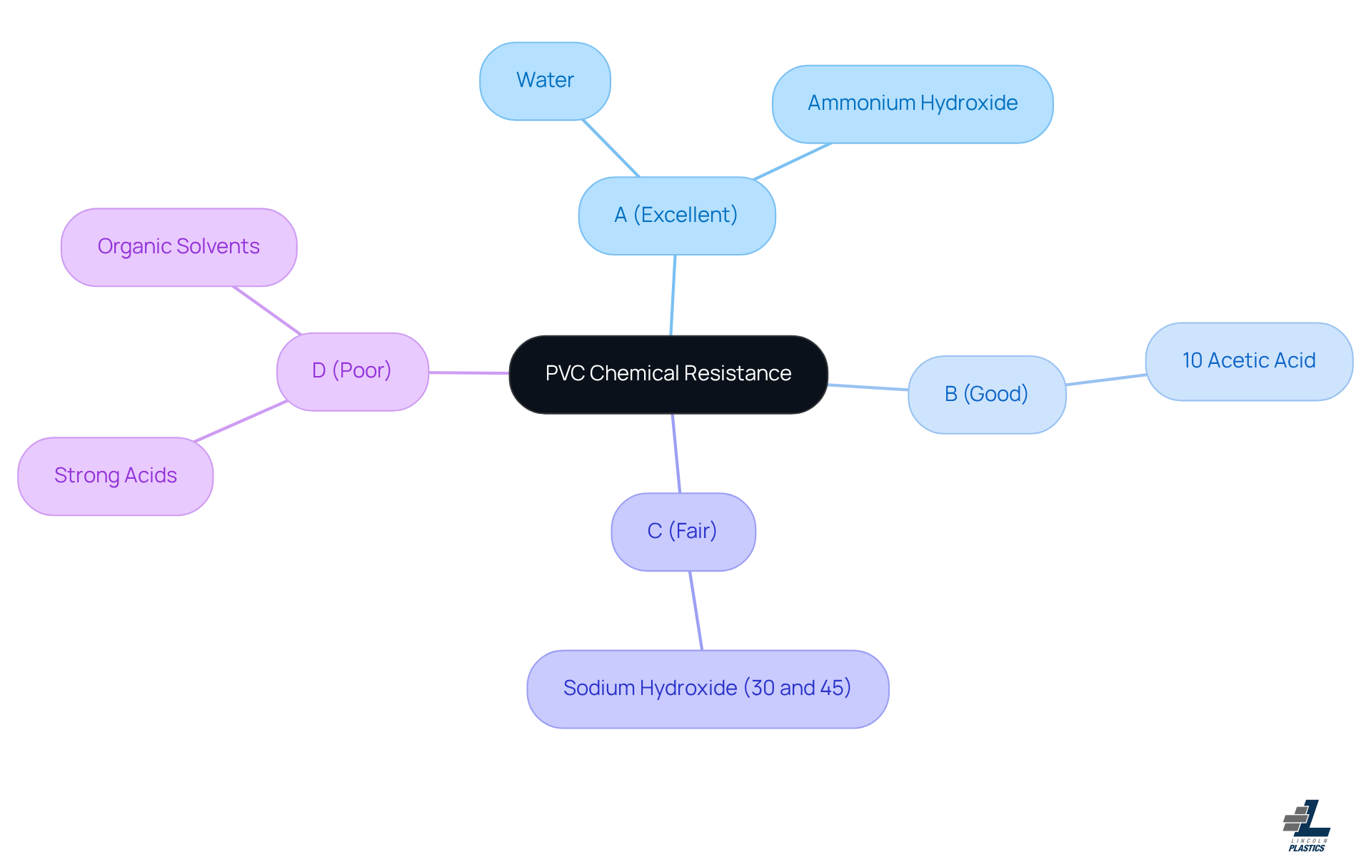
The pvc chemical resistance chart is a handy tool for understanding how PVC interacts with different substances. It sorts them based on compatibility, which is super important. Here’s a quick look at the typical rating system:
- A (Excellent): No significant effect on the material.
- B (Good): Minor effects, like slight discoloration or corrosion.
- C (Fair): Moderate effects, suggesting potential issues with prolonged exposure.
- D (Poor): Not recommended for use with PVC due to a high risk of damage.
Now, to really make the most of this chart, you’ll want to pinpoint the specific substances relevant to your project. Find them in the chart and check their compatibility with PVC. This understanding is key to ensuring that the materials you choose will work reliably in their intended environments.
Recent evaluations show that PVC stands strong against various substances, including water and ammonium hydroxide. However, it doesn’t fare as well with strong acids and organic solvents. For example, PVC can handle 10% acetic acid but struggles with sodium hydroxide at higher concentrations. And here’s something to keep in mind: vinyl chloride, a major component of PVC, has been banned in certain products because it’s classified as a known carcinogen. This really highlights the health risks tied to PVC. The EPA is currently kicking off a 12-month assessment phase for vinyl chloride, which underscores the importance of understanding how substances interact when selecting materials.
Let’s look at some practical examples. A coalition of U.S. environmental advocacy groups has raised alarms about using PVC in community drinking water systems. This really drives home the need to carefully consider chemical compatibility to avoid any health risks. By understanding the PVC chemical resistance chart, you can make informed choices that enhance the safety and effectiveness of your projects.

Interpret Chemical Compatibility Ratings
When it comes to using PVC, consulting the pvc chemical resistance chart to understand chemical compatibility ratings is super important for keeping things safe and effective in all sorts of situations. Knowing these ratings helps you make smart choices about materials. So, let’s break it down:
- Excellent (A): PVC plays nicely with this substance, so you can use it without worrying about any negative effects. This makes it perfect for places where there’s a lot of contact, like in medical settings or food processing. Think food conveyance systems and medical tubing.
- Good (B): PVC can handle this substance, but you might see some minor effects over time. It’s a good idea to keep an eye on things, especially in environments where this substance is frequently around. Chemical storage tanks often fit into this category.
- Fair (C): Here’s where you need to be careful. Prolonged exposure could lead to PVC breaking down. For critical applications, it’s wise to consider other materials to avoid any risks. This rating is especially relevant in situations where PVC might come into contact with certain acids or bases.
- Poor (D): Just don’t use PVC with this substance. It can cause serious damage or failure, which is a big deal in high-stakes environments like chemical processing. Substances like acetaldehyde, acetone, and aromatic hydrocarbons fall into this poor category because they can really mess with PVC’s integrity.
Now, you might be wondering how PVC performs under different conditions. Recent studies show that its performance can change quite a bit depending on the concentration of the substance and the temperature. Understanding these ratings, especially those in the pvc chemical resistance chart, not only helps you pick the right materials but also saves you from costly failures when substances are involved. Regular evaluations and sticking to handling protocols can really boost the durability and reliability of PVC in industrial settings.
Plus, PVC gets along great with non-reactive substances like acetylene, various alcohols, ammonia, ammonium salts, and antifreeze. This compatibility can open up a lot of possibilities for your applications!

Apply Chart Insights for Material Selection
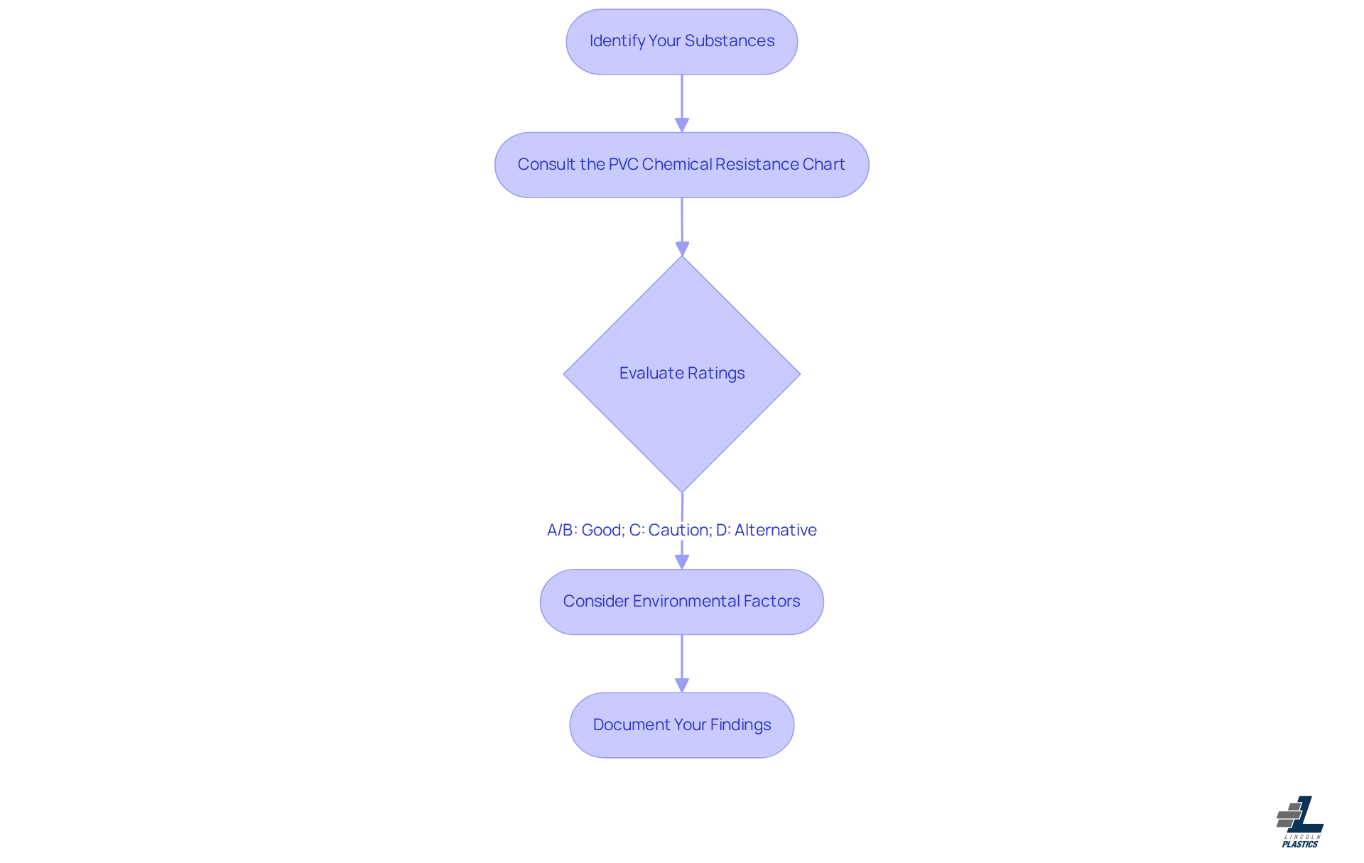
To effectively use the insights from the PVC Chemical Resistance Chart, let’s break it down into some simple steps:
- Identify Your Substances: Start by making a list of all the substances your PVC product will encounter during its lifecycle. This is super important!
- Consult the PVC chemical resistance chart: Now, take that list and check it against the chart for substance resistance. You’ll want to see how each substance stacks up in terms of compatibility ratings.
- Evaluate Ratings: If you find substances rated A or B, you’re in good shape - PVC is a solid choice. For those rated C, think about how often and how long they’ll be in contact with PVC. And for anything rated D, it’s probably best to look for alternative materials.
- Consider Environmental Factors: Don’t forget to factor in temperature, pressure, and concentration. These can really affect how PVC performs. Just a heads-up: PVC shouldn’t be used near steam lines or hot surfaces since it has a maximum service temperature of 140°F. Also, keep it away from UV exposure to prevent degradation that could mess with its resistance and mechanical properties.
- Document Your Findings: Finally, make sure to keep a record of your choices and the reasons behind them. This will be helpful for future reference and compliance. Remember, the actual chemical resistance of PVC can vary quite a bit depending on the concentration of chemicals, so always refer to the PVC chemical resistance chart for a precise assessment.
By following these steps, you’ll be well on your way to making material selections that align perfectly with your project’s needs, boosting both safety and efficiency in your work!

Troubleshoot Common Issues with PVC Selection
When you're picking PVC for your projects, you might run into a few common hiccups that need some troubleshooting. Let’s dive into them!
-
Material Degradation: Have you noticed signs of wear or deterioration? That could mean the PVC isn’t quite right for the substances it’s dealing with. For example, PVC really doesn’t like concentrated sulfuric acid, but it can handle sodium hydroxide at concentrations up to 30% without breaking a sweat. It’s super important to keep checking the PVC chemical resistance chart to ensure your PVC is suitable for the task. Industry insights suggest that if PVC is exposed to aggressive chemicals for too long, it can soften and lose strength.
-
Temperature Sensitivity: Did you know PVC can get brittle when it’s cold (below 0°C) and might warp when it’s hot? The max operating temperature is around 60°C (140°F). Always double-check the temperature ratings for your specific PVC formulation to avoid any performance issues. And hey, testing how PVC behaves under pressure or stress is a smart move to ensure it can handle what it’ll face.
-
Physical Damage: Take a moment to inspect your PVC for cracks or leaks. These could be signs that the material isn’t suitable for your application. Improper installation or extreme conditions can really do a number on it. If you find yourself in this situation, consider using reinforced PVC or other durable options. And remember, getting high-quality PVC resins from reliable suppliers is key to avoiding supply issues.
-
Installation Errors: Proper installation is a must! This means using the right adhesives and fittings. If you don’t, you could face failures, even if the material is compatible. For leak-proof joints in tough environments, it’s best to use specially designed solvent cement.
-
Regular Maintenance: How about setting up a maintenance schedule to check on your PVC components? Especially for critical uses, proactive care can stop small issues from turning into costly repairs. Regular inspections can help catch early signs of chemical attack or physical damage, which is important to refer to the PVC chemical resistance chart to ensure your PVC systems last longer.
By tackling these common issues, you can really boost the reliability and performance of your PVC applications. This not only leads to smoother operations but can also help cut down on costs!

Conclusion
Understanding the PVC chemical resistance chart is super important for making smart material choices that keep things safe and effective in all sorts of applications. When you know how PVC interacts with different substances, you can dodge potential hazards and make your projects last longer. This guide really highlights why it’s crucial to check out those compatibility ratings, which go from excellent to poor. That way, you’ll know exactly which substances are safe to use with PVC.
Now, let’s talk about some key insights shared throughout the article regarding the practical uses of the PVC chemical resistance chart. It’s all about:
- Identifying substances
- Interpreting their compatibility ratings
- Considering environmental factors
These steps are vital in the material selection process. Plus, we touched on common issues like material degradation, temperature sensitivity, and installation errors, along with some handy strategies to troubleshoot these challenges effectively.
So, in conclusion, using the PVC chemical resistance chart not only helps you pick the right materials but also plays a big role in keeping everyone safe and ensuring your projects succeed. By focusing on chemical compatibility and sticking to best practices, you can navigate the complexities of material selection with confidence. This ultimately leads to safer and more efficient outcomes in your endeavors. Ready to dive in and make those informed choices?
Frequently Asked Questions
What is the PVC chemical resistance chart?
The PVC chemical resistance chart is a tool that helps understand how PVC interacts with different substances, sorting them based on compatibility.
What does the rating system in the PVC chemical resistance chart indicate?
The rating system includes: - A (Excellent): No significant effect on the material. - B (Good): Minor effects, such as slight discoloration or corrosion. - C (Fair): Moderate effects, suggesting potential issues with prolonged exposure. - D (Poor): Not recommended for use with PVC due to a high risk of damage.
How can I use the PVC chemical resistance chart effectively?
To use the chart effectively, identify the specific substances relevant to your project, find them in the chart, and check their compatibility with PVC to ensure reliable material performance in intended environments.
What substances does PVC resist well?
PVC shows good resistance to substances like water and ammonium hydroxide.
What substances should PVC not be exposed to?
PVC does not perform well against strong acids and organic solvents. For example, it can handle 10% acetic acid but struggles with sodium hydroxide at higher concentrations.
What health risks are associated with PVC?
Vinyl chloride, a major component of PVC, is classified as a known carcinogen and has been banned in certain products due to health risks.
Why is the assessment of vinyl chloride by the EPA important?
The EPA is conducting a 12-month assessment phase for vinyl chloride, highlighting the need to understand how substances interact when selecting materials for safety and health considerations.
What concerns have been raised about PVC in drinking water systems?
A coalition of U.S. environmental advocacy groups has raised alarms about using PVC in community drinking water systems, emphasizing the importance of considering chemical compatibility to avoid health risks.
List of Sources
- Understand the PVC Chemical Resistance Chart
- PVC — News Stories About Plastic Pollution — Beyond Plastics - Working To End Single-Use Plastic Pollution (https://beyondplastics.org/news-stories/tag/PVC)
- PVC (Polyvinyl Chloride) – Chemical Resistance Chart (https://blog.darwin-microfluidics.com/pvc-polyvinyl-chloride-chemical-resistance-chart)
- New Additive Bonding Method Prevents Leaching and Strengthens PVC (https://specialchem.com/polymer-additives/news/new-additive-bonding-method-prevents-leaching-and-strengthens-pvc-000235259)
- Interpret Chemical Compatibility Ratings
- PVC (Polyvinyl Chloride) – Chemical Resistance Chart (https://blog.darwin-microfluidics.com/pvc-polyvinyl-chloride-chemical-resistance-chart)
- Essential Guide to PVC Chemical Compatibility and Application Safety (https://atlasfibre.com/essential-guide-to-pvc-chemical-compatibility-and-application-safety)
- PVC (Polyvinyl chloride) Chemical Compatibility Chart (https://calpaclab.com/pvc-polyvinyl-chloride-chemical-compatibility-chart?srsltid=AfmBOooyQI653KZgPV6KJKuklW-rZIgGeforef6uh0CZHBX8GNuKvude)
- Apply Chart Insights for Material Selection
- Master the PVC Compatibility Chart: A Step-by-Step Guide (https://lincoln-plastics.com/news-post/master-the-pvc-compatibility-chart-a-step-by-step-guide?dcc2137a_page=2)
- PVC (Polyvinyl Chloride) – Chemical Resistance Chart (https://blog.darwin-microfluidics.com/pvc-polyvinyl-chloride-chemical-resistance-chart)
- Essential Guide to PVC Chemical Compatibility and Application Safety (https://atlasfibre.com/essential-guide-to-pvc-chemical-compatibility-and-application-safety)
- ASTM Standards for PVC & CPVC Pipes: A Comprehensive Guide (https://ledestube.com/astm-standards-for-pvc-cpvc-pipes-a-comprehensive-guide)
- Troubleshoot Common Issues with PVC Selection
- Expert Tips To Repair Pvc Pipe Leaks | Dr Leak Plumbing Services (https://drleakplumbing.com.au/expert-tips-to-repair-pvc-pipe-leaks)
- Essential Guide to PVC Chemical Compatibility and Application Safety (https://atlasfibre.com/essential-guide-to-pvc-chemical-compatibility-and-application-safety)
- Plastics in the health sector | Health Care Without Harm - Global (https://global.noharm.org/focus/plastics/case_studies)
- What are some common challenges associated with PVC rigid sheet extrusion, and how can they be addressed? - Suzhou Jwell Machinery Co., Ltd (https://jwellmachine.com/what-are-some-common-challenges-associated-with-pvc-rigid-sheet-extrusion-and-how-can-they-be-addressed)
