
How to Choose a PVC Conduit Extrusion Mould Supplier
Introduction
Choosing the right PVC conduit extrusion mould supplier can really make a difference in how efficiently you manufacture and the quality of your products. As industries lean more on precision and speed, it’s crucial to understand the differences between single and multi-cavity moulds. You might be wondering, what challenges pop up when you're trying to pick the right supplier? And how can you make sure you’re teaming up with the best to meet your project needs?
This guide is here to help! We’ll dive into the key factors you should consider, sharing insights that can lead to smart choices and successful partnerships. Let’s get started!
Understand PVC Conduit Extrusion Moulds
The PVC conduit extrusion mould supplier provides essential forms for shaping PVC materials into conduits used in electrical wiring and other applications. Have you ever thought about how different types of casts can really boost efficiency in manufacturing? Let’s break it down.
-
Single cavity forms are great for low-volume manufacturing or prototyping. They offer flexibility and keep initial costs down. But here’s the catch: as your manufacturing volume increases, those per-unit costs can really add up, and output tends to slow down.
-
Now, on the flip side, we have multi-cavity forms. These are designed for high-volume manufacturing, and they can really ramp up your output while lowering the cost per part. For instance, an eight-cavity form can churn out eight components in the same time it takes a single-cavity form to produce just one. That’s some serious savings! This kind of efficiency is especially handy for established products with stable designs and predictable demand.
-
When it comes to die performance, a few key specs come into play: material compatibility, cooling systems, and the details of the extrusion process. Well-structured cooling channels are crucial for cutting down cycle times and keeping part quality high. Plus, a good runner system design ensures that flow is uniform across all cavities, which is vital for consistent output. Lincoln Plastics even offers tailored diameters, wall thicknesses, and finishes to meet specific manufacturing needs.
-
Market trends are leaning more towards multi-cavity forms, thanks to their ability to meet the demands of high-volume manufacturing effectively. As the PVC pipe fittings mould market continues to grow, understanding these differences will help you make informed choices when selecting a PVC conduit extrusion mould supplier. This way, you can ensure your manufacturing needs are met efficiently. So, what do you think? Ready to dive into the world of PVC conduit extrusion?

Define Your Project Requirements
When it comes to PVC conduits, getting the right dimensions and tolerances is key. You know how important it is for everything to fit just right, especially in applications like electrical installations or plumbing. Standard conduit sizes usually range from 1/2 inch to 6 inches in diameter, and keeping tolerances within ±0.01 inches is crucial for that perfect fit and function.
Now, let’s talk about production volume. Depending on the size of your project and what your manufacturer can handle, you might be looking at production amounts between 1,000 to 5,000 units each month. That’s a big range, right? Documenting these specs not only helps you stay organized but also makes conversations with potential vendors a lot smoother. You want to ensure they can meet your needs and deliver products that align perfectly with your project requirements.

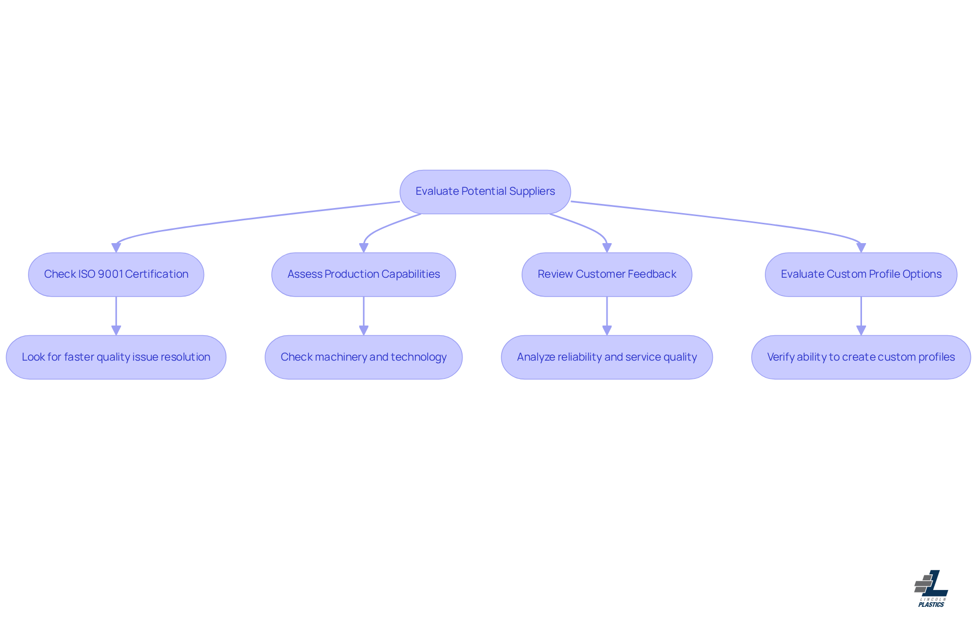
Evaluate Potential Suppliers
When you're on the hunt for a PVC conduit extrusion mould supplier, it’s super important to dig into their backgrounds, especially their experience in the field. One big sign of quality? ISO 9001 certification. This shows they’re committed to keeping high manufacturing standards. In fact, about 68% of producers in the PVC sector require this certification from their material providers just to qualify as vendors. Plus, vendors with ISO 9001 certification usually tackle quality issues about 38% faster than those without it, which means you can count on them for more reliable service.
Now, let’s talk about production capabilities. Check out the machinery and technology each provider uses to make sure they can meet your specific needs. It’s also worth looking for proof that they can whip up custom profiles - standard options might not cut it for specialized applications. Customer reviews and case studies can give you a peek into their reliability and service quality. Many certified facilities even report better communication between designers and users, which can really boost project outcomes.
Taking the time for a thorough evaluation will help you find a PVC conduit extrusion mould supplier who not only meets your project needs but also maintains the quality and compliance standards that are essential for successful PVC conduit extrusion. So, roll up your sleeves and get started!

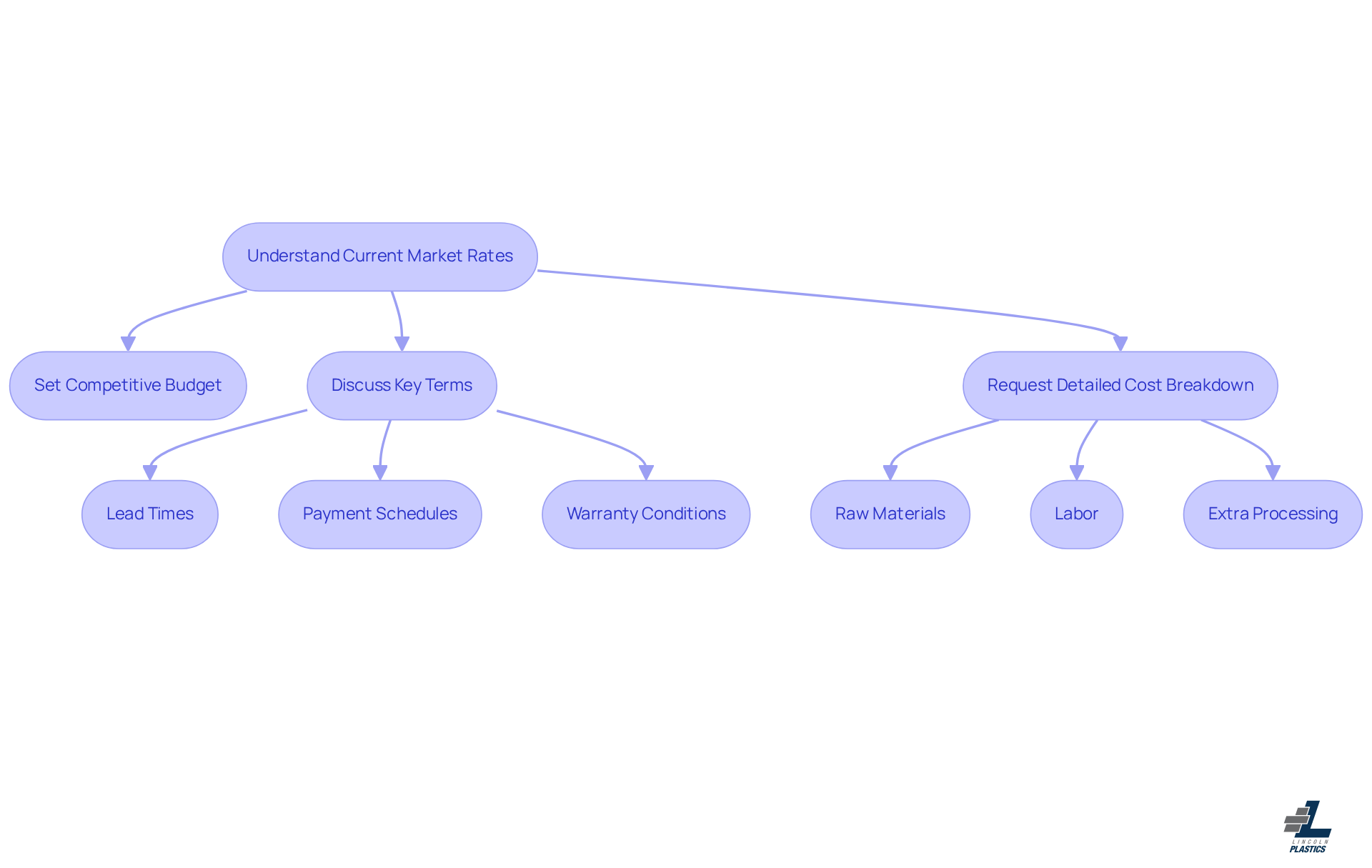
Negotiate Terms and Pricing
Negotiating effectively for PVC conduit moulds starts with really getting a handle on the current market rates. This knowledge is key to setting a competitive budget. By 2025, the PVC electrical conduit market is expected to hit USD 3.1 billion, showing steady growth thanks to urbanization and infrastructure development. We’re looking at a projected CAGR of 6.8% from 2025 to 2035. When you’re chatting about pricing, it’s smart to hold off on revealing your budget until you have a clearer idea of what the provider has to offer.
Now, let’s talk about more than just pricing. It’s super important to focus on key terms like:
- Lead times
- Payment schedules
- Warranty conditions
These elements can really affect the overall value of your procurement. For example, negotiating for extra services like technical support or faster shipping can boost the value of your partnership. You want to make sure you’re getting not just a product, but a full-service experience.
Don’t forget to include a detailed cost breakdown for your discussions with your PVC conduit extrusion mould supplier regarding your projects. This means understanding the costs tied to:
- Raw materials
- Labor
- Any extra processing that might be needed
By keeping a close record of all agreements, you can avoid misunderstandings and ensure everyone is on the same page regarding expectations and deliverables. This strategic approach to negotiation will help you secure better terms and build long-lasting relationships with your vendors.

Finalize Your Supplier Choice and Establish Communication
So, you've done your homework and negotiated with potential suppliers. Now, it’s time to pick the one that fits your project needs and budget best. Right from the start, establishing clear communication channels is key. Talk about how you’d like to communicate and how often you want updates - this way, everyone stays in the loop.
Next up, make sure to clearly outline what you expect regarding project milestones and deliverables. This helps keep everyone aligned throughout the production process. And don’t forget about regular check-ins! They’re super important for quickly resolving any hiccups and building a collaborative vibe.
Did you know that companies with solid communication practices are 4.5 times more likely to keep their top talent and hit project goals? By prioritizing communication, you can enhance adherence to project milestones and achieve successful outcomes in your PVC conduit projects, especially when collaborating with a pvc conduit extrusion mould supplier. So, let’s make communication a priority and watch your projects thrive!

Conclusion
Choosing the right PVC conduit extrusion mould supplier? That’s a big deal! It can really make or break your manufacturing process. By getting to know the different types of moulds out there and how they fit into your production needs, you can make choices that truly work for you.
Let’s dive into some key points. First off, what’s the difference between single and multi-cavity forms? Understanding this can help you define your project requirements better. And don’t forget to evaluate potential suppliers based on their experience and certifications. It’s all about finding the right fit!
Now, you might be wondering about negotiation strategies. Clear communication is essential for building successful partnerships. It’s not just about getting the lowest price; it’s about assessing capabilities, quality standards, and how well you can communicate with your supplier.
So, take your time with this decision. By focusing on these elements, you can boost your operational efficiency and see better results in your projects. Remember, a thoughtful choice today can lead to long-term success in the competitive world of PVC conduit manufacturing. Let’s make that choice wisely!
Frequently Asked Questions
What is the purpose of PVC conduit extrusion moulds?
PVC conduit extrusion moulds are essential forms used to shape PVC materials into conduits for applications such as electrical wiring.
What are single cavity forms, and when are they beneficial?
Single cavity forms are used for low-volume manufacturing or prototyping. They offer flexibility and lower initial costs but can lead to higher per-unit costs and slower output as manufacturing volume increases.
How do multi-cavity forms differ from single cavity forms?
Multi-cavity forms are designed for high-volume manufacturing, allowing for increased output and lower cost per part. For example, an eight-cavity form can produce eight components simultaneously, significantly improving efficiency.
What factors affect die performance in PVC conduit extrusion?
Key factors include material compatibility, cooling systems, and the details of the extrusion process. Well-structured cooling channels and a good runner system design are crucial for maintaining part quality and uniform flow.
Why are market trends leaning towards multi-cavity forms?
Market trends favor multi-cavity forms due to their effectiveness in meeting the demands of high-volume manufacturing, which is increasingly important as the PVC pipe fittings mould market grows.
What dimensions and tolerances are important for PVC conduits?
Standard conduit sizes typically range from 1/2 inch to 6 inches in diameter, with tolerances needing to be within ±0.01 inches to ensure a proper fit and function.
What production volumes can be expected when manufacturing PVC conduits?
Depending on the project size and the manufacturer's capabilities, production volumes can range from 1,000 to 5,000 units each month.
Why is it important to document project specifications when working with manufacturers?
Documenting specifications helps stay organized and facilitates smoother communication with potential vendors, ensuring they can meet your needs and deliver products that align with your project requirements.
List of Sources
- Understand PVC Conduit Extrusion Moulds
- PVC Pipe Fittings Mould 2025-2033 Trends: Unveiling Growth Opportunities and Competitor Dynamics (https://archivemarketresearch.com/reports/pvc-pipe-fittings-mould-219838)
- Weber Extrusion tackles wear from recyclates (https://plasticsnews.com/news/weber-extrusion-tackles-wear-recyclates)
- Plastic Injection Mold Cavity: Choosing Between Single and Multi-Cavity Tools (https://epowercorp.com/single-post/plastic-injection-mold-cavity-choosing-between-single-and-multi-cavity-tools)
- Maximizing Efficiency and Reducing Per-Part Costs: A Guide to Multi-Cavity Molds for Mass Production | Nicolet Plastics | (https://nicoletplastics.com/guide-multi-cavity-molds-for-mass-production)
- PVC Pipe Fittings Mould Market Growth 2025–2033: Trends & Dynamics (https://linkedin.com/pulse/pvc-pipe-fittings-mould-market-growth-20252033-trends-arw5c)
- Define Your Project Requirements
- How Accurate Are Your Supplier Quotes? | Tset (https://tset.com/blog/how-accurate-are-your-supplier-quotes)
- PVC Conduit for Solar and Renewable Energy Projects A Growing Market Opportunity (https://solarconduits.com/pvc-conduit-for-solar-and-renewable-energy-projects-a-growing-market-opportunity.html)
- Creating a Request for Quote (RFQ) for Procurement (https://projectmanager.com/blog/request-for-quote-rfq)
- How to OEM request BOM quotes (RFQ) for EMS manufacturing (https://ventureoutsource.com/contract-manufacturing/how-to-oem-request-bom-quote-rfq-for-ems-manufacturing)
- U.S. PVC Pipes Market Size, Share & YoY Growth, 2035 (https://expertmarketresearch.com/reports/united-states-pvc-pipes-market)
- Evaluate Potential Suppliers
- Standards in Plastics Manufacturing: Why Certification Matters - Talisman (https://talismangroup.co.uk/news/standards-in-plastics-manufacturing-why-certification-matters)
- Evaluate Top Plastic Extrusion Manufacturers for OEM Needs (https://lincoln-plastics.com/news-post/evaluate-top-plastic-extrusion-manufacturers-for-oem-needs)
- Viewpoint: PVC expansions loom over US market in 2025 | Latest Market News (https://argusmedia.com/en/news-and-insights/latest-market-news/2642451-viewpoint-pvc-expansions-loom-over-us-market-in-2025)
- (https://jinenplastic.com/blog/the-importance-of-iso9001-certification-in-plastic-manufacturing)
- Negotiate Terms and Pricing
- PVC Electrical Conduit Market | Global Market Analysis Report - 2035 (https://futuremarketinsights.com/reports/pvc-electrical-conduit-market)
- PVC Pipe Buyers Seek Initial OK Of $6M Deal in Antitrust Row (https://cohenmilstein.com/pvc-pipe-buyers-seek-initial-ok-of-6m-deal-in-antitrust-row)
- PVC Electrical Conduit Market Size, Growth Analysis 2025-2034 (https://gminsights.com/industry-analysis/pvc-electrical-conduit-market)
- PVC Pipe & Fittings – July 21, 2025 Pricing Update | Bartle & Gibson Wholesale (https://bartlegibson.com/AllNews/pvc-pipe-fittings-pricing-update-july-21-2025)
- Finalize Your Supplier Choice and Establish Communication
- 21 Workplace Communication Quotes, Inspire Your Team in 2026! | Vouch (https://vouchfor.com/blog/workplace-communication-quotes)
- PVC Electrical Conduit Market Size, Growth, Trends, Report 2035 (https://marketresearchfuture.com/reports/pvc-electrical-conduit-market-29004)
- Supplier Relationship Management: Strategies & Best Practices (https://jpmorgan.com/insights/business-planning/supplier-relationship-management-strategies-and-best-practices)
- Supplier Relationship Management Takes Center Stage in 2025 (https://scmtalent.com/supplier-relationship-management)
- Integrated Supply Chain Communication for Business Resilience (https://finnpartners.com/news-insights/breaking-down-silos-integrated-supply-chain-communication-for-business-resilience)
