
Find Reliable Extrusion Companies Near Me: A Step-by-Step Guide
Overview
Looking for reliable extrusion companies nearby? It’s important to check out their:
- Experience
- Certifications
- Customization options
- Customer support
Doing a bit of research—think online searches and networking—can really help you find a manufacturer that fits your needs and keeps those quality standards high.
Now, let’s think about what that looks like in practice. Have you ever felt overwhelmed by the choices out there? By focusing on these key criteria, you can narrow down your options and feel more confident in your decision. Remember, it’s all about finding the right fit for you!
Introduction
Finding the right extrusion company can really make a difference in your project's success. But let's be honest, navigating this complex landscape can be tricky. It’s crucial to grasp the basics of plastic extrusion, from prepping materials to cooling and cutting, so you can make smart choices about potential partners.
In this guide, we’ll outline key criteria for evaluating extrusion companies. We’ll also dive into effective research strategies. By the end, you’ll be well-equipped to identify reliable manufacturers that fit your specific needs. So, how do you sift through all these options to find a partner that brings expertise, quality, and innovation to the table?
Understand the Basics of Plastic Extrusion
Plastic shaping is a crucial manufacturing technique that turns raw plastic into continuous profiles. You’ve probably seen it in action with pipes, tubes, and custom shapes. So, how does this all work? Let’s break it down into a few simple steps:
- Material Preparation: First up, we get the raw plastic, usually in pellet form, ready for melting.
- Melting: Next, we heat those pellets until they become a gooey liquid.
- Extrusion: Then, we force that molten plastic through a die, shaping it into whatever profile we need.
- Cooling: After that, we cool the extruded material so it solidifies into its new form.
- Cutting and Finishing: Finally, we cut the item to the right length and might give it some extra finishing touches.
Understanding this shaping process is super important when you’re considering extrusion companies near me as potential partners. It really highlights the capabilities of the extrusion companies near me and the quality of the products they offer. Many successful projects in the industry tap into these methods to boost efficiency and ensure product consistency. And let’s not forget, there’s a growing focus on sustainability and innovation in plastic manufacturing these days.
So, what do you think? How can these insights help you in your next project?

Evaluate Key Criteria for Selecting Extrusion Companies
When you’re on the hunt for an extrusion company, there are a few key things to keep in mind that can really help you make the right choice:
-
First up, let’s talk about Experience and Expertise. You’ll want to look for extrusion companies near me that have a solid track record in the molding sector. Take Lincoln Plastics, for example. They’ve been a leader since 1948 and have tons of experience with OEM irrigation products, cable management solutions, and custom profile extrusion. This kind of experience often signals excellence and reliability. Experienced manufacturers know how to tackle challenges and deliver consistent results. Plus, their engineering expertise makes sure that all critical dimensions are spot on, similar to the precision found in extrusion companies near me, using various check gauges to ensure everything fits perfectly for its intended use.
-
Next, don’t forget about Certifications. It’s important to check if the company holds relevant certifications, especially ISO 9001. This certification shows they stick to strict quality management standards, which can really boost operational efficiency and customer satisfaction. Did you know that companies with ISO 9001 certification can cut material waste by up to 15% and increase productivity by 20%? Rikki Bauer, co-owner of Medical Extrusion Technologies Inc., sums it up nicely: "ISO 9001 certification is additional proof to our current and prospective customers that we produce consistently high-quality items that meet the unique demands of the industry we serve."
-
Now, let’s talk about Customization Capabilities. Make sure the extrusion companies near me can meet your specific needs, such as producing custom profiles and selecting the appropriate materials. Lincoln Plastics shines here, offering tailored solutions that match Pantone specifications for color consistency. This kind of customization is vital because off-the-shelf solutions can lead to compromises in design, functionality, safety, and efficiency.
-
Then there’s Production Capacity. You’ll want to assess whether the company can handle your volume requirements, especially if you’re placing larger orders. A company like Lincoln Plastics, one of the extrusion companies near me with ample production capacity, can promise timely delivery without compromising standards across all units.
-
Also, think about Customer Support and Reputation. Check out the level of customer service and support provided by extrusion companies near me, and do some digging into customer reviews and testimonials. Lincoln Plastics has a solid assurance system, including a dedicated manual for each plastic profile, which adds transparency and reliability. Their customer support practices, like proactive communication and quick responses, really enhance your experience, ensuring any issues are swiftly addressed and you get the guidance you need throughout the process. A strong reputation in the industry, such as that of extrusion companies near me, often reflects a commitment to excellence and customer satisfaction.
-
Lastly, don’t overlook the Market Context. It’s worth considering the broader industry landscape. The global market for shaping machinery is projected to grow from $7.2 billion in 2022 to $10.3 billion by 2027. This growth really highlights the importance of choosing a reliable manufacturing partner like Lincoln Plastics, who can adapt to changing market needs while maintaining high service levels.
By focusing on these criteria, you’ll be better equipped to make an informed choice when selecting a manufacturing firm that aligns with your operational needs and quality expectations.

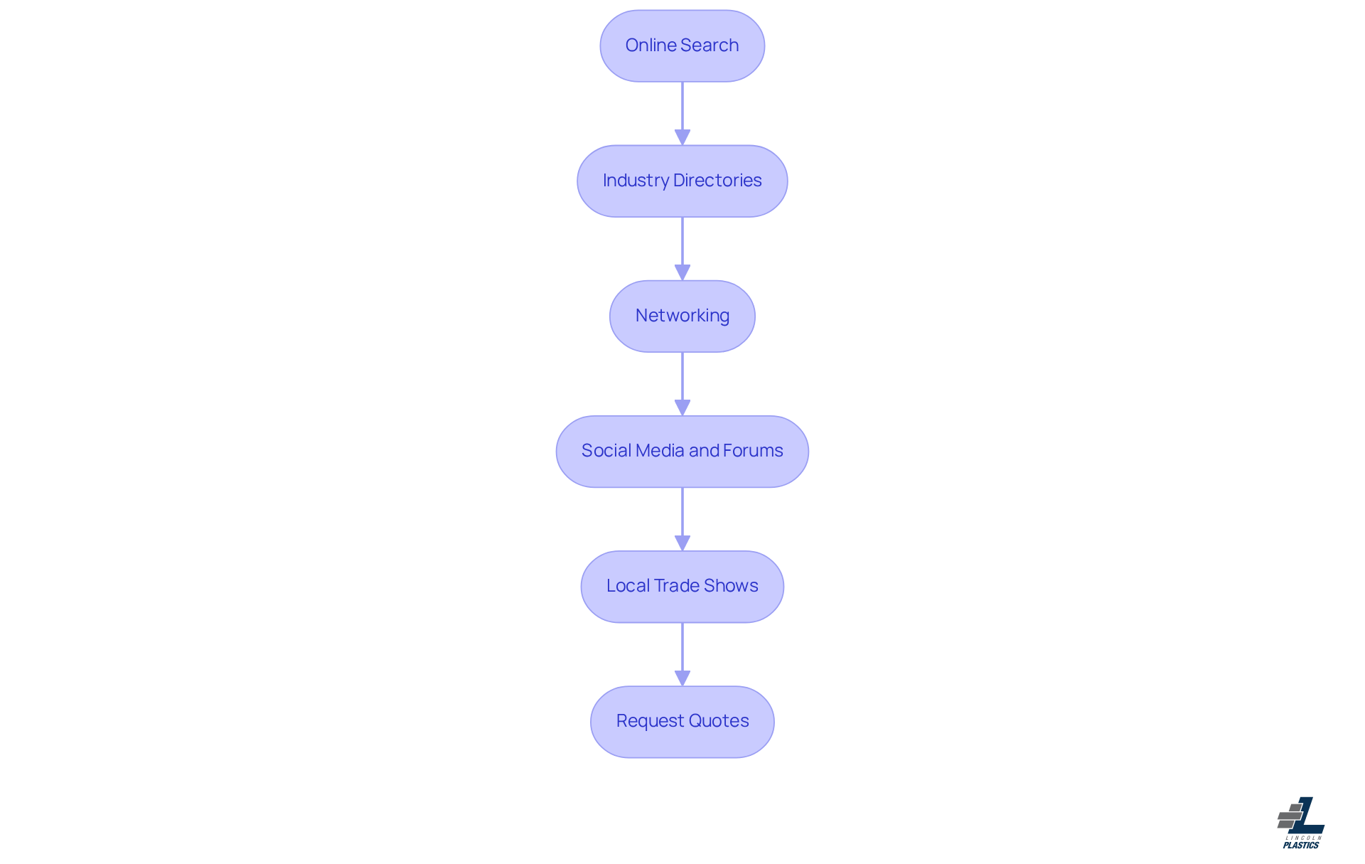
Research Local Extrusion Companies Effectively
If you're looking to research local extrusion companies effectively, here are some simple steps to follow:
- Online Search: Start by searching online with phrases like 'plastic manufacturing firms near me.' This will help you create a list of possible extrusion companies near me.
- Industry Directories: Check out industry-specific directories such as ThomasNet or IQS Directory. These resources are goldmines for finding manufacturers, including extrusion companies near me, and often provide detailed profiles and contact info to help you identify reliable partners.
- Networking: Don’t underestimate the power of networking! Connect with industry contacts or join local business groups to gather suggestions for trustworthy extrusion companies near me. You might discover valuable insights and connections that aren't easily found online.
- Social Media and Forums: Platforms like LinkedIn and Reddit can be great for tapping into discussions and experiences shared by others in the extrusion industry. These spaces often provide firsthand accounts of service quality and reliability of extrusion companies near me.
- Local Trade Shows: If you can, attend trade shows or industry events. Meeting potential suppliers face-to-face allows you to evaluate the products and capabilities of extrusion companies near me directly, and it’s a fantastic way to foster relationships that could lead to successful partnerships.
- Once you’ve compiled a list of potential businesses, don’t hesitate to request quotes from extrusion companies near me. This step is crucial for comparing pricing and services, helping you find a supplier that meets your specific needs.
When you’re assessing manufacturing firms, keep an eye out for their value-added services, like customization options, co-extrusion, laser etching, fitting insertion, and specialized packaging solutions. For instance, Lincoln Plastics offers a variety of services that can enhance your item's functionality and presentation, making them a strong candidate for your manufacturing needs.

Assess Capabilities and Services of Potential Manufacturers
When you're looking at potential extrusion manufacturers, there are a few key things to keep in mind:
-
Product Range: Take a good look at the types of products they offer. Do they match what you need? For instance, companies like Lincoln Plastics specialize in custom flexible cord covers and cable management solutions. Their expertise often leads to better standards and tailored options that suit your protection needs.
-
Technology and Equipment: Ever thought about the technology behind their processes? Asking about their machinery is a great start. Sophisticated equipment, like all-electric extruders and modular automation, can really boost efficiency. Just look at the All-Electric 6600-3550 model introduced at K 2025—it's a prime example of the industry's move towards energy-efficient manufacturing.
-
Quality Control Processes: What about their quality assurance practices? It’s essential to know how they maintain consistent standards. Companies like Lincoln Plastics have strong assurance systems and rigorous testing protocols, including various check gauges, to ensure their products meet all specifications. ISO certifications are a big plus, as they reflect solid control in extrusion processes, which directly affects the durability and performance of the final products.
-
Lead Times: How quickly can they produce your orders? Understanding their production timelines is crucial, especially if you need things done fast. Quick turnaround times can be a game-changer in industries where timing is everything. Lincoln Plastics focuses on timely order fulfillment and optimizing lead times, making sure your needs are met without delay.
-
Post-Production Services: Don’t forget to check out any extra services they offer, like assembly, packaging, or logistics support. These can really simplify your supply chain and boost overall efficiency. Lincoln Plastics, for example, provides value-added services that can streamline your operations.
-
Customer Feedback: Finally, look for testimonials or case studies that showcase their past performance and customer satisfaction. Positive feedback from previous clients can give you great insights into their reliability and service quality. Lincoln Plastics' commitment to quality and customization shines through in their customer relationships and successful project outcomes.
By keeping these aspects in mind, you can find extrusion companies near me that not only meet your technical needs but also align with your operational goals, paving the way for a successful partnership.

Conclusion
Finding a reliable extrusion company is key to the success of any project involving plastic products. This guide has walked you through the plastic extrusion process, highlighting the importance of understanding each stage from material preparation to finishing. By getting a grip on these basics, you can better evaluate potential partners and what they bring to the table.
When it comes to selecting an extrusion company, think about:
- Experience
- Certifications
- Customization capabilities
- Production capacity
- Customer support
- Market context
Each of these factors is crucial for determining the reliability and quality of the services you can expect. Plus, effective research strategies like online searches, networking, and attending trade shows can really enhance your selection process. This way, you can make informed decisions based on solid insights and recommendations.
Ultimately, teaming up with a reputable extrusion company not only streamlines your operations but also sparks innovation and quality in product development. As the industry evolves, taking the time to assess and choose the right manufacturer will pay off in the long run, ensuring your specific needs are met with precision and excellence. So, why not explore local extrusion companies? Use the insights shared in this guide to make a choice that propels your projects forward with confidence.
Frequently Asked Questions
What is plastic extrusion?
Plastic extrusion is a manufacturing technique that transforms raw plastic into continuous profiles, such as pipes, tubes, and custom shapes.
What are the main steps involved in the plastic extrusion process?
The main steps are: 1. Material Preparation: Getting raw plastic, usually in pellet form, ready for melting. 2. Melting: Heating the pellets until they become a gooey liquid. 3. Extrusion: Forcing the molten plastic through a die to shape it. 4. Cooling: Cooling the extruded material to solidify it. 5. Cutting and Finishing: Cutting the item to the desired length and applying any finishing touches.
Why is understanding the plastic extrusion process important?
Understanding the process is important for evaluating potential extrusion companies and their capabilities, as well as the quality of the products they offer.
How does plastic extrusion contribute to efficiency and product consistency?
The methods used in plastic extrusion help boost efficiency and ensure that products are consistent in quality, which is crucial for successful projects in the industry.
What current trends are influencing plastic manufacturing?
There is a growing focus on sustainability and innovation in plastic manufacturing, which is shaping the future of the industry.
List of Sources
- Understand the Basics of Plastic Extrusion
- Plastic Extrusion News and Press Releases | Bausano (https://bausano.com/en/press-and-news)
- Smart Driving Green Future: How Extrusion Technology is Reshaping Automotive Manufacturing and Sustainable Development - MIDTECH (https://midtech-mc.com/smart-driving-green-future-how-extrusion-technology-is-reshaping-automotive-manufacturing-and-sustainable-development)
- Interplas Insights | Latest Plastics Extrusion Machinery News (https://interplasinsights.com/plastics-machinery/plastics-extrusion-machinery-news)
- The Extrusion Industry in 2025: Innovations, Trends, and Opportunities (https://plextrusions.com/extrusion-blog/the-extrusion-industry-in-2025-innovations-trends-and-opportunities)
- Evaluate Key Criteria for Selecting Extrusion Companies
- Quality Extrusions Certification | ELBEX Corporation (https://elbex-us.com/quality/quality-extrusions-certification)
- Understanding Global Manufacturing Standards in Extrusion Machinery and How to Improve Your Procurement Process (https://jurryextrusion.com/blog/global-extrusion-standards-procurement)
- How to Choose the Right Extruded Plastics Manufacturers for Your Needs (https://lincoln-plastics.com/news-post/how-to-choose-the-right-extruded-plastics-manufacturers-for-your-needs)
- Medical Extrusion Technologies Earns Quality ISO (https://mpo-mag.com/breaking-news/medical-extrusion-technologies-earns-quality-iso)
- Research Local Extrusion Companies Effectively
- How to Find Reliable Plastic Extruders Near You | Plastic Profile Extrusion|Custom Profile (https://custom-profile.com/blog/how-to-find-reliable-plastic-extruders-near-you)
- 32 Local SEO Statistics To Drive Growth In 2025 (https://digitalsilk.com/digital-trends/local-seo-statistics)
- Pennsylvania Plastic Extrusion Manufacturers and Suppliers (https://iqsdirectory.com/plastic-extrusions/pennsylvania)
- Top 14 Plastic Extrusion Companies In The Industry | Petro Packaging (https://petropackaging.com/top-14-plastic-extrusion-companies)
- Local SEO Statistics for 2025 (Verified and Updated) (https://onthemap.com/blog/local-seo-stats)
- Assess Capabilities and Services of Potential Manufacturers
- Interplas Insights | Latest Plastics Extrusion Machinery News (https://interplasinsights.com/plastics-machinery/plastics-extrusion-machinery-news)
- Global Aluminum Extrusion Market Expected to Reach USD 185.2 Billion by 2033 | IMARC Group (https://imarcgroup.com/aluminium-extrusion-market-statistics)
- Latest Plastic Extrusion News | Bausano (https://bausano.com/en/press-and-news?q=NEWS)
- Aluminum Extrusion Market | Global Market Analysis Report - 2035 (https://futuremarketinsights.com/reports/aluminium-extrusions-market)
- Current News Articles (https://ptiextruders.com/news)
