
Evaluate Top Plastic Extrusion Manufacturers for OEM Needs
Introduction
In the ever-changing world of manufacturing, plastic extrusion really shines as a key process that turns raw materials into all sorts of useful products. As businesses lean more on custom solutions, it’s super important for OEMs to get a grip on what the top plastic extrusion manufacturers offer if they want quality and precision. But with so many choices out there, how do you figure out which one’s the right fit for your needs?
This article takes a closer look at the leading players in the plastic extrusion market. We’ll evaluate what they bring to the table and help OEMs navigate the tricky waters of choosing the right supplier. So, let’s dive in!
Understanding Plastic Extrusion: Definition and Process
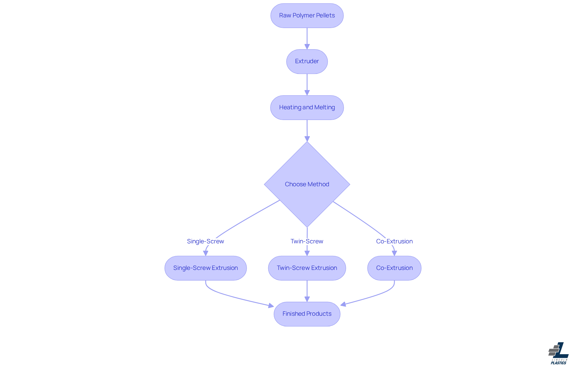
Plastic extrusion manufacturers use a fascinating manufacturing method that transforms raw synthetic materials into continuous profiles. Picture this: polymer pellets or granules are fed into an extruder, where they’re heated and melted. Then, the molten material is pushed through a die, shaping it into everything from pipes to intricate designs. There are key methods like:
- Single-screw extrusion
- Twin-screw extrusion
- Co-extrusion
Each with its own perks when it comes to material compatibility and product complexity.
Now, let’s talk about Lincoln Plastics. They really shine in custom rigid conduit manufacturing, making sure every profile hits those critical dimensions and specifications. Their solid control system is impressive, featuring a dedicated manual for each plastic profile, complete with drawings, in-process checks, and run documentation. This attention to detail is crucial for maintaining high standards. Plus, they can source colors that match Pantone specifications, ensuring consistency across manufacturers.
For plastic extrusion manufacturers, understanding these processes is super important. Why? Because they directly impact the quality, consistency, and customization of the final products. The global materials processing market is on track to grow at a compound annual growth rate (CAGR) of 4.5-6.8% until 2030, driven by rising demand from industries like construction, automotive, and packaging, as noted by plastic extrusion manufacturers. And here’s the kicker: Lincoln Plastics is committed to on-time delivery and can manufacture flexible profiles with co-extrusion options, like adding a contrasting color stripe. This makes them a reliable partner in this ever-evolving market.
As the demand for sustainable and eco-friendly materials continues to reshape the industry, Lincoln Plastics is ready to tackle these challenges head-on. Real-world applications of single-screw and twin-screw processing show just how effective these methods can be in producing a wide range of products. So, whether you’re an OEM or just curious about the industry, it’s clear that these extrusion methods are significant!

Comparing Leading Plastic Extrusion Manufacturers: Key Players and Offerings
In the world of plastic shaping, it’s pretty competitive out there, right? Several plastic extrusion manufacturers are stepping up as leaders in the game. Take Pexco, for instance. They’re known for their wide variety of custom extrusions and a real commitment to excellence. Then there’s Lincoln Plastics, which specializes in customized solutions for OEMs. They guarantee precision and stick to strict control practices to make sure everything’s just right.
Now, Lincoln Plastics doesn’t just stop at making products; they work closely with OEMs to meet all the necessary standards. They use different types of check gauges to ensure a proper fit for end-use. Their quality system is pretty robust, too. Each plastic profile comes with its own dedicated quality book, complete with drawings, critical in-process checks, and run documentation. Plus, they can easily source colors that match Pantone specifications, ensuring consistency across the board.
And let’s not forget about Jifram Extrusions! They’re recognized for their diverse product offerings, including C-Channels and J-Channels. Among the plastic extrusion manufacturers, each brings something unique to the table:
- Pexco shines in high-performance solutions
- Lincoln Plastics focuses on customization and quick turnaround
- Jifram offers a broad spectrum of standard profiles
Understanding these differences can really help OEMs find the right match for their needs. So, which producer do you think fits your requirements best?

Evaluation Criteria for Plastic Extrusion Manufacturers: Quality, Customization, and Service
When you're on the hunt for plastic extrusion manufacturers, there are a few key things you should keep in mind:
-
Quality Assurance: First off, check for ISO certifications and control processes that guarantee consistent product standards. For instance, Lincoln Plastics proudly highlights their ISO 9001 certification, showing their dedication to quality and compliance with both domestic and international standards.
-
Customization Capabilities: Next, think about how well the provider can tailor solutions to meet your specific needs. Companies like Lincoln Plastics really shine here, offering custom profile shapes made from materials like polyethylene, ridged PVC, flexible PVC, and polypropylene.
-
Customer Service: Don’t forget to assess the level of responsiveness and support you can expect from the manufacturer. Good customer service can make a world of difference in your overall experience and satisfaction.
By keeping these criteria in mind, plastic extrusion manufacturers can make informed decisions that truly align with their operational needs. So, what do you think? Ready to dive into the world of plastic extrusion with confidence?

Insights for OEM Purchasing Managers: Making Informed Choices in Plastic Extrusion
When it comes to choosing suppliers for synthetic molding, OEM purchasing managers really should take a strategic approach. Let’s dive into some key insights that can make a difference:
-
Do Your Homework: Start by digging into industry reports and comparison guides to spot potential producers. Did you know that the global plastics extrusion market, which is influenced by plastic extrusion manufacturers, is valued at about $90 billion in 2023? It’s expected to hit around $130 billion by 2032! This just shows how competitive things are and why it’s crucial to understand what each of the plastic extrusion manufacturers can offer.
-
Ask for Samples: Before you settle on a supplier, it’s super important to request product samples. This way, you can check out the quality and see if it fits your specific needs. It’s a hands-on approach that reveals a lot about a producer’s capabilities. In fact, about 70% of OEMs make sample requests a key part of their evaluation process.
-
Start a Conversation: Engaging in open dialogue with potential suppliers can really clarify their processes, customization options, and lead times. Establishing this kind of communication is vital for building a collaborative relationship that can adapt as your needs change.
-
Think Long-Term: Instead of just focusing on short-term gains, consider the potential for long-term partnerships. A reliable partner can offer ongoing support and innovation, which is essential for keeping up with the ever-changing demands of the industry.
By keeping these insights in mind, OEMs can really boost their procurement strategies and make sure they’re picking the best manufacturers tailored to their unique requirements.

Conclusion
In the competitive world of plastic extrusion, picking the right manufacturer is key for OEMs looking to meet their specific production needs. So, what’s the deal? Understanding the extrusion process is crucial, and it’s important to evaluate manufacturers based on:
- Quality
- Customization
- Service
Let’s not forget the unique strengths of key players like Lincoln Plastics, Pexco, and Jifram Extrusions. Each of these manufacturers brings something different to the table, catering to various requirements. That’s why it’s essential for OEMs to align their choices with their operational goals.
Now, here’s a thought: thorough research is your best friend. Requesting samples and keeping the lines of communication open with potential suppliers can make a world of difference. By considering these factors, OEM purchasing managers can navigate the complexities of the plastic extrusion market with confidence. And did you know that the industry is projected to grow, with a market value expected to hit around $130 billion by 2032? This really highlights the need for informed decision-making when it comes to selecting suppliers.
Ultimately, finding the right plastic extrusion partner is all about strategy. It’s about prioritizing long-term relationships and being adaptable to changing demands. By embracing these best practices, OEMs can secure reliable partnerships that keep them competitive in an ever-evolving market. So, are you ready to take the next step in your supplier selection journey?
Frequently Asked Questions
What is plastic extrusion?
Plastic extrusion is a manufacturing method that transforms raw synthetic materials into continuous profiles by feeding polymer pellets or granules into an extruder, where they are heated, melted, and then pushed through a die to shape them into various products.
What are the key methods of plastic extrusion?
The key methods of plastic extrusion include single-screw extrusion, twin-screw extrusion, and co-extrusion, each offering different advantages in terms of material compatibility and product complexity.
How does Lincoln Plastics stand out in the plastic extrusion industry?
Lincoln Plastics excels in custom rigid conduit manufacturing, ensuring that each profile meets critical dimensions and specifications, supported by a robust control system that includes detailed manuals and documentation for quality assurance.
Why is understanding plastic extrusion processes important for manufacturers?
Understanding plastic extrusion processes is crucial for manufacturers because these processes directly influence the quality, consistency, and customization of the final products.
What is the projected growth rate of the global materials processing market?
The global materials processing market is expected to grow at a compound annual growth rate (CAGR) of 4.5-6.8% until 2030, driven by increasing demand from industries such as construction, automotive, and packaging.
How does Lincoln Plastics address the demand for customization in extrusion?
Lincoln Plastics can manufacture flexible profiles with co-extrusion options, allowing for features like contrasting color stripes, which enhances customization capabilities.
What challenges is Lincoln Plastics prepared to tackle in the industry?
Lincoln Plastics is ready to address the challenges posed by the rising demand for sustainable and eco-friendly materials, adapting their processes to meet these evolving industry standards.
What are the real-world applications of single-screw and twin-screw processing?
Real-world applications of single-screw and twin-screw processing demonstrate their effectiveness in producing a wide range of products, showcasing the versatility of these extrusion methods.
List of Sources
- Understanding Plastic Extrusion: Definition and Process
- The Extrusion Industry in 2025: Innovations, Trends, and Opportunities (https://plextrusions.com/extrusion-blog/the-extrusion-industry-in-2025-innovations-trends-and-opportunities)
- Interplas Insights | Latest Plastics Extrusion Machinery News (https://interplasinsights.com/plastics-machinery/plastics-extrusion-machinery-news)
- Plastics Extrusion Market Report | Global Forecast From 2025 To 2033 (https://dataintelo.com/report/plastics-extrusion-market)
- 10 Essential Insights on Plastic Extrusion Tubing for OEMs (https://lincoln-plastics.com/news-post/10-essential-insights-on-plastic-extrusion-tubing-for-oe-ms)
- Comparing Leading Plastic Extrusion Manufacturers: Key Players and Offerings
- The Extrusion Industry in 2025: Innovations, Trends, and Opportunities (https://plextrusions.com/extrusion-blog/the-extrusion-industry-in-2025-innovations-trends-and-opportunities)
- Interplas Insights | Latest Plastics Extrusion Machinery News (https://interplasinsights.com/plastics-machinery/plastics-extrusion-machinery-news)
- 10 Essential Insights on Plastic Profile Extrusions for OEMs (https://lincoln-plastics.com/news-post/10-essential-insights-on-plastic-profile-extrusions-for-oe-ms?dcc2137a_page=52)
- An investigation of additive manufacturing technologies for development of end-use components: A case study | Request PDF (https://researchgate.net/publication/343210059_An_investigation_of_additive_manufacturing_technologies_for_development_of_end-use_components_A_case_study)
- Insights for OEM Purchasing Managers: Making Informed Choices in Plastic Extrusion
- 10 Quotes for successful Procurement and Contract Management (https://georgevrakas.com/2014/02/27/10-quotes-for-successful-procurement-and-contract-management)
- 11 Great Quotes for Procurement Professionals | Vroozi (https://vroozi.com/blog/11-great-quotes-for-procurement-professionals)
- Plastics Extrusion Market Report | Global Forecast From 2025 To 2033 (https://dataintelo.com/report/plastics-extrusion-market)
- 4 Best Practices for Choosing a Reliable Plastic Extrusion Supplier (https://lincoln-plastics.com/news-post/4-best-practices-for-choosing-a-reliable-plastic-extrusion-supplier)
- 10 Inspiring Quotes EVERY Procurement Professional Needs to Read - Superior Business Solutions (https://inkonit.com/blog/10-inspiring-quotes-every-procurement-professional-needs-to-read)
