
4 Best Practices for Sourcing Custom Shaped Plastic Effectively
Introduction
Sourcing custom-shaped plastic can feel like a maze, right? It’s a crucial process that can really make or break your project. Yet, many organizations find themselves tangled up in the complexities of it all. But don’t worry! By getting a grip on the best practices for:
- Defining your needs
- Evaluating suppliers
- Negotiating terms
- Putting quality control measures in place
you can simplify your procurement strategies and boost product quality.
Now, you might be asking yourself: how can you make sure you’re making smart decisions that not only meet your operational needs but also help you dodge the risks tied to sourcing? This article is here to guide you through the essential practices that can turn sourcing from a daunting task into a strategic advantage. Let’s dive in!
Define Specific Requirements for Custom Plastic Sourcing
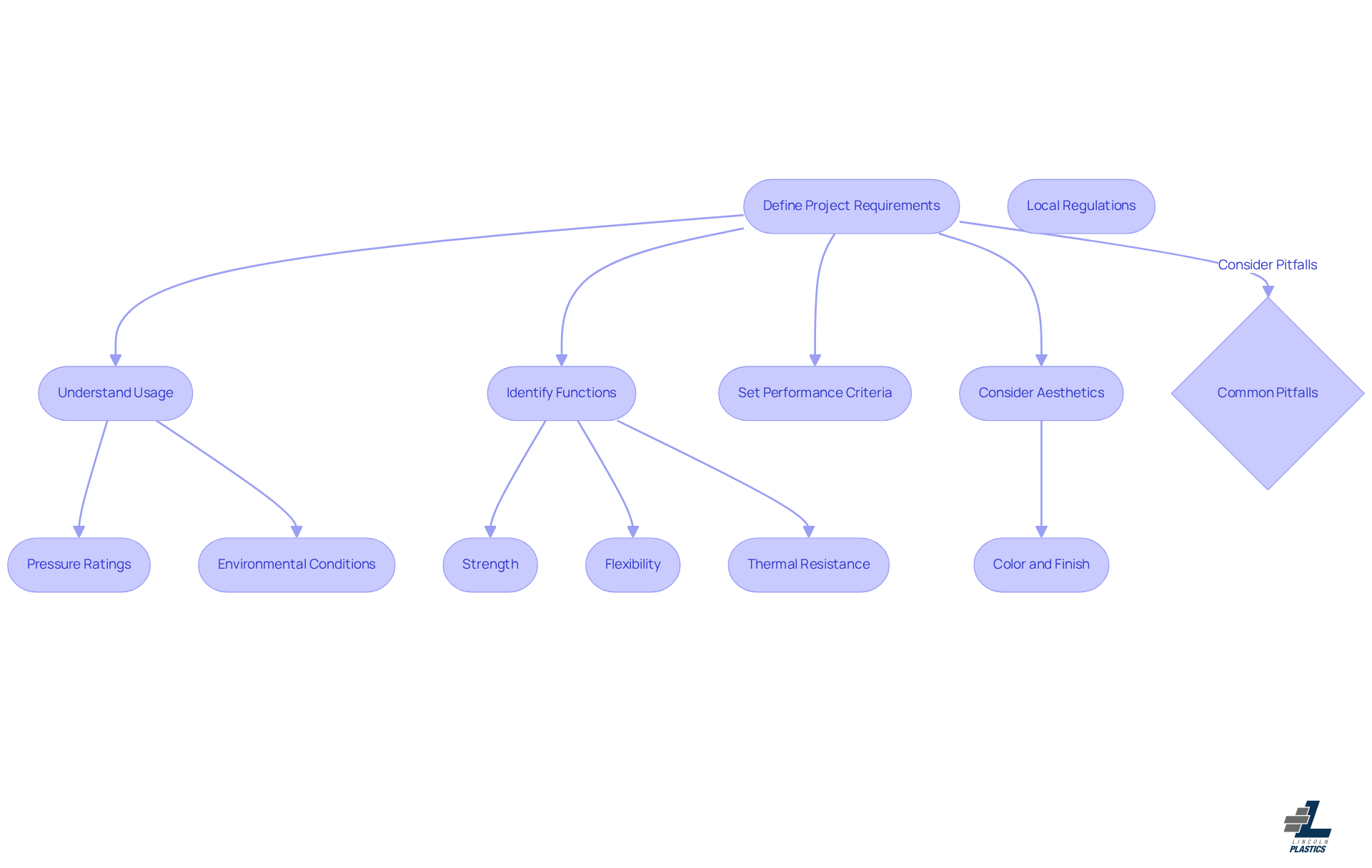
When it comes to sourcing custom shaped plastic, starting with a clear definition of your project requirements is key. You really want to understand how these will be used, what specific functions they need to serve, and any performance criteria like strength, flexibility, and thermal resistance. For instance, if you're looking for irrigation pipes, you’ll need to think about pressure ratings and the environmental conditions they'll face.
Lincoln Plastics is your go-to for both standard and custom round plastic profiles. They offer a range of colors, diameters, and lengths to fit various project needs. It’s super important to jot down these details because they’ll guide your conversations with partners like Lincoln Plastics and help avoid any mix-ups. Plus, don’t forget about the aesthetic side - things like color and finish can be crucial for branding or making sure everything fits seamlessly into your existing systems. By putting together a solid list of requirements, you set the stage for effective supplier evaluation and selection, which can lead to better project outcomes.
Industry leaders often point out that having detailed requirements not only boosts product quality but also makes the sourcing process smoother. This way, you can be sure that the final components meet all your operational needs without any compromises. As Lincoln Plastics puts it, 'Loose cords can be managed with custom shaped plastic, as they are more than just untidy - they pose a safety risk.' This really highlights how important it is to get the details right to minimize risks.
Now, let’s talk about some common pitfalls when outlining requirements. A lot of folks forget to consider local regulations or the challenges that come with ready-made profiles, which often require trade-offs in design and functionality. By learning from successful projects that stress the importance of thorough requirements, OEMs can significantly improve their procurement strategies. And with Lincoln Plastics' expertise in custom flexible profiles, co-extrusion solutions, and Vendor Managed Inventory (VMI), you can really refine your supply chain.

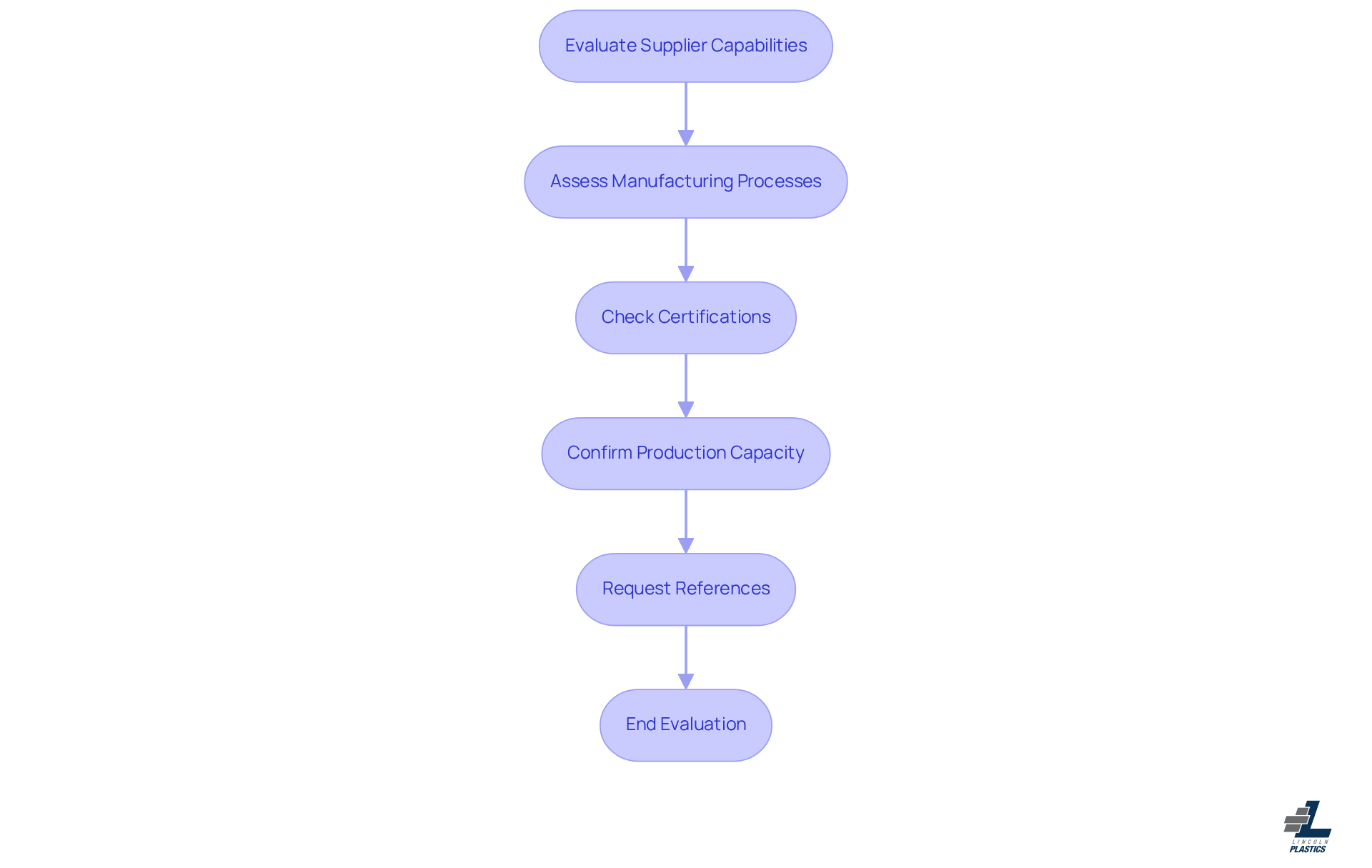
Evaluate Supplier Capabilities and Certifications
When you're looking to source custom shaped plastic, it’s super important to evaluate potential suppliers based on their . Start by taking a peek at their manufacturing processes, technology, and equipment. You want to make sure they can meet your specific needs. Look for certifications like ISO 9001, which shows they’re on top of management standards, plus any industry-specific certifications that matter for your project. For instance, if you’re sourcing materials for food packaging, you’ll want to ensure the supplier follows FDA regulations.
Now, let’s talk about production capacity and lead times. You need to confirm they can stick to your delivery schedules. At Lincoln Plastics, we work closely with OEMs to make sure their products meet all the necessary standards, including specific checks for ‘fit and function.’ Our assurance system is pretty robust, featuring a dedicated record for your plastic profile, complete with drawings, critical in-process checks, and run documentation.
We’ve manufactured all sorts of conduits for electrical and specialty applications, and sourcing colors that match your Pantone specifications is a breeze for us. Don’t forget to ask for references or case studies from previous clients. This can really help you gauge their reliability and performance. By doing this thorough evaluation, you’ll reduce risks related to quality and delivery, making your procurement process for custom shaped plastic a whole lot smoother.

Negotiate Strategic Terms with Suppliers
Negotiating with vendors can feel a bit daunting, right? But it’s super important for getting the best deals on custom shaped plastic. First things first: define your budget and the terms you’re aiming for. And don’t forget to think about where you might have some wiggle room.
Now, let’s talk about having open discussions. Chat about pricing, payment terms, and delivery schedules. If you know you’ll need a lot of materials, use that to your advantage! For instance, if you’re looking at a long-term partnership, why not lock in some fixed pricing for a while? This can really help you dodge those pesky market fluctuations.
Also, consider shared risk arrangements. Things like consignment stock or inventory management can create win-win situations for both you and your vendors. And remember, it’s crucial to document everything in a formal contract. This way, everyone’s on the same page, and there’s no room for misunderstandings.
By taking a strategic approach to negotiations, you can build a collaborative relationship with your vendors. This not only enhances value but can also lead to cost reductions. Did you know that strategic sourcing employees save an average of $7.9 million? That’s a pretty solid reason to sharpen those negotiation skills!
Experts in procurement often say that a win-win mentality is key. Starting your negotiations by focusing on shared benefits can lead to better outcomes and stronger partnerships. Plus, if you use structured concessions, you might find suppliers are more willing to reciprocate positively. And here’s a tip: stick to the 70/30 rule - spend 30% of your time talking and 70% listening. This can really change the game in negotiations.
So, what’s the takeaway? Thoughtful preparation and a clear understanding of your strategic goals are essential for . Ready to dive in?

Implement Quality Control Measures in Sourcing
When it comes to sourcing custom shaped plastic, you might be wondering how to . At Lincoln Plastics, we get it - it's crucial to have solid control measures in place throughout the procurement process. We work hand-in-hand with OEMs to make sure their products meet all the necessary standards, including those special checks for ‘fit and function.’
So, where do you start? First off, establish clear standards that are tailored to your project specifications. During the vendor selection phase, take a good look at their assurance processes. Ask them how they keep track of adherence to industry standards. Once production kicks off, it’s all about thorough inspections and testing of samples to ensure everything aligns with your requirements.
We use various check gauges to guarantee a proper end-use fit. Plus, we employ techniques like statistical process control (SPC) to keep an eye on production consistency and catch any deviations early on. We’re also continuously monitoring extrusion variables like temperature, pressure, and speed.
And here’s something you might find helpful: we maintain a dedicated standards book for your plastic profile. This includes drawings, essential in-process checks, and run documentation. It’s all about creating a feedback loop with suppliers to tackle any issues together as they arise. Don’t forget to incorporate customer input into the control process!
By prioritizing quality control, including our ability to source custom shaped plastic that matches your Pantone specifications, you can really minimize defect rates. This leads to high-quality yields, reduced waste, and ultimately, happier customers.

Conclusion
Sourcing custom-shaped plastic can feel a bit daunting, right? But it doesn’t have to be! By taking a strategic approach, you can make the process smoother. Start by defining your project needs clearly. This way, you’ll ensure that the components not only perform well but also look great, which is key to your project’s success.
Now, let’s talk about suppliers. It’s super important to assess potential suppliers based on their manufacturing processes and certifications. Have you thought about how open communication during negotiations can make a difference? Keeping that dialogue flowing helps everyone stay on the same page. Plus, implementing quality control measures throughout the sourcing process is a must. This ensures that the final products meet your standards, reducing the chances of defects and boosting customer satisfaction.
Ultimately, embracing these practices can really enhance your procurement strategies. Stronger supplier relationships and a more efficient supply chain are just a few benefits. By prioritizing these elements, you’re setting yourself up for success in a competitive market. So, why not take the plunge? Your custom plastic needs can be met with precision and reliability, and you’ll feel great about the results!
Frequently Asked Questions
Why is it important to define specific requirements for custom plastic sourcing?
Defining specific requirements is crucial as it helps understand how the plastic components will be used, their necessary functions, and performance criteria such as strength, flexibility, and thermal resistance, leading to better project outcomes.
What factors should be considered when defining project requirements for custom plastic?
Factors to consider include the intended use of the components, specific functions they need to serve, performance criteria (like strength and flexibility), pressure ratings for applications like irrigation pipes, environmental conditions, and aesthetic aspects such as color and finish.
How can detailed requirements impact the sourcing process?
Detailed requirements can boost product quality, streamline the sourcing process, and ensure that the final components meet all operational needs without compromises, ultimately leading to improved procurement strategies.
What are some common pitfalls when outlining requirements for custom plastic sourcing?
Common pitfalls include neglecting local regulations and the challenges associated with ready-made profiles, which often necessitate trade-offs in design and functionality.
How can Lincoln Plastics assist in the custom plastic sourcing process?
Lincoln Plastics offers expertise in custom flexible profiles, co-extrusion solutions, and Vendor Managed Inventory (VMI), helping to refine the supply chain and ensure that project requirements are met effectively.
What is the significance of aesthetic considerations in custom plastic sourcing?
Aesthetic considerations, such as color and finish, are vital for branding and ensuring that the components fit seamlessly into existing systems.
List of Sources
- Define Specific Requirements for Custom Plastic Sourcing
- lincoln-plastics.com (https://lincoln-plastics.com/news-post/4-best-practices-for-sourcing-profile-plastic-effectively)
- Plastic Market Size, Share & Growth | Industry Report, 2033 (https://grandviewresearch.com/industry-analysis/global-plastics-market)
- Custom Plastics Manufacturing Market Export Volumes, Trends, Size & Forecasts 2026-2033 (https://linkedin.com/pulse/custom-plastics-manufacturing-market-export-volumes-tkhhf)
- Definitive Guide for B2B Buyers: Source Custom Plastics (https://leadmachinery.net/definitive-guide-for-b2b-buyers-source-custom-plastics)
- Negotiate Strategic Terms with Suppliers
- Average Cost Savings (https://capsresearch.org/blog/posts/2025-caps-blog-post/september/caps-stats-average-cost-savings)
- plasticsnews.com (https://plasticsnews.com/resinsmart/negotiating)
- artofprocurement.com (https://artofprocurement.com/blog/supplier-negotiations-in-strategic-sourcing)
- 11 Statistics On Supplier Sourcing You Need to Know - Veridion (https://veridion.com/blog-posts/supplier-sourcing-statistics)
- procurementtactics.com (https://procurementtactics.com/negotiation-statistics)
- Implement Quality Control Measures in Sourcing
- 4 Best Practices for Sourcing Extruders Plastic Effectively (https://lincoln-plastics.com/news-post/4-best-practices-for-sourcing-extruders-plastic-effectively?dcc2137a_page=43)
- Quality Control in Plastic Extrusion for Consistent Results | Rocal (https://rocalextrusions.co.uk/news/quality-control-in-plastic-extrusion-to-ensure-consistent-results)
- pti.tech (https://pti.tech/2024/01/18/quality-control-in-plastic-manufacturing-how-to-improve-your-qc-process-for-optimum-results)
