
10 Reasons to Choose an Extruder Near Me for Custom Solutions
Introduction
Choosing an extruder nearby can really boost the efficiency and effectiveness of your custom manufacturing solutions. With the demand for tailored plastic products on the rise across various industries, it’s clear that teaming up with local experts has its perks. But what exactly can businesses gain from this close collaboration? And how can it change their production processes for the better? Let’s explore these questions together and see why local extrusion services, like those offered by Lincoln Plastics, aren’t just a convenience - they’re a smart move in today’s competitive landscape.
Lincoln Plastics: Your Local Expert in Custom Profile Extrusion
You know, when it comes to custom profile extrusion, this company really stands out as a local authority for finding an extruder near me. With over 15 years of experience under its belt, it’s all about crafting bespoke plastic products that meet the unique needs of clients. And guess what? The custom plastic extrusion market is booming in 2025, thanks to rising demand in fields like architecture, automotive, and healthcare. This company is perfectly positioned to ride that wave, offering innovative solutions that boost operational efficiency.
Now, let’s talk about why regional expertise is such a big deal. It means quicker turnaround times and more attentive customer service. Customers really benefit from the company’s deep understanding of local market dynamics and specific industry needs, leading to exceptional product offerings. Industry leaders often highlight the perks of teaming up with an extruder near me, pointing out that being close by enhances collaboration and reduces lead times.
As the market keeps evolving, this company is committed to maintaining its reputation for reliability and excellence. It’s a go-to choice for businesses looking for high-quality custom extrusion solutions. With a strong focus on customer satisfaction and a solid portfolio of successful projects, this company truly shows how important regional expertise is in the custom extrusion landscape. So, if you’re in the market for custom solutions, why not reach out to an extruder near me to see how they can help you?

Enhanced Communication: The Advantage of Local Extruders
Choosing an extruder near me, such as Lincoln Plastics, can really boost communication and teamwork during the manufacturing process. When you’re close by, face-to-face meetings become a breeze. This means quick responses to questions and immediate feedback on how projects are shaping up. And let’s be honest, that kind of direct interaction creates a collaborative vibe, making sure everyone’s on the same page with project goals and timelines.
So, what does this mean for your projects? Well, they’re more likely to succeed! Purchasing managers often notice that an extruder near me tends to be more responsive and adaptable. For instance, businesses that focus on regional sourcing usually find they have a greater job density relative to their size. This leads to a more engaged workforce that can quickly respond to client needs.
Plus, there’s some impressive data to back this up! Successful partnerships with an extruder near me show that every dollar spent locally can generate about $1.80 in total economic activity. That’s a solid reason to invest in nearby manufacturing partners! This local approach not only enhances project outcomes but also helps strengthen the community’s overall resilience.
Now, doesn’t that make you think about the benefits of working with local partners?

Fast Turnaround Times: Why Local Extruders Meet Urgent Needs
Have you ever found yourself in a pinch, needing a quick solution for a project? That’s where an extruder near me becomes important! Companies like this one are known for their speedy turnaround times and reliable rigid plastic extrusion solutions. By keeping transportation distances short and streamlining their production processes, they can get products to you faster than those far-off suppliers.
They offer a variety of flexible profiles and rigid plastic parts, ensuring quality and customization to meet your specific project needs. This kind of speed and adaptability is crucial for businesses that require prompt solutions to hit tight deadlines. It helps them maintain operational efficiency while trusting that their orders will arrive on time.
So, if you’re looking for a partner that understands the urgency of your projects, you might find that an extruder near me is just the answer you need!
Tailored Solutions: Customization Options with Local Extruders
Have you ever felt frustrated by products that just don’t fit your needs? Well, there is an extruder near me that is stepping up to the plate, delivering tailored solutions that really cater to what you’re looking for. Take Lincoln Plastics, for instance. They shine in customization, focusing on creating items that meet specific requirements - think unique shapes, sizes, and materials.
Now, let’s talk about their innovative Flexiduct flexible cord management solution. It comes individually packaged in 6’ pre-split lengths, and it’s a game changer for workplace safety and productivity. By effectively managing cords and cables, it helps keep your workspace tidy and efficient. This level of customization not only addresses the specific needs of businesses but also sparks innovation and creativity in development.
Did you know that 36% of consumers are actively seeking customized products or services? That’s a significant number! It shows that the demand for tailored manufacturing solutions, including options like an extruder near me, is on the rise. Industry leaders are catching on, recognizing that personalization boosts customer satisfaction and builds long-term relationships.
By leveraging advanced technologies and design flexibility, Lincoln Plastics ensures that clients receive solutions that align perfectly with their operational goals. This approach positions them for success in a competitive marketplace. So, if you’re looking for a way to enhance your business, why not consider the benefits of tailored solutions? It could be just what you need!

Quality Assurance: Ensuring High Standards with Local Extruders
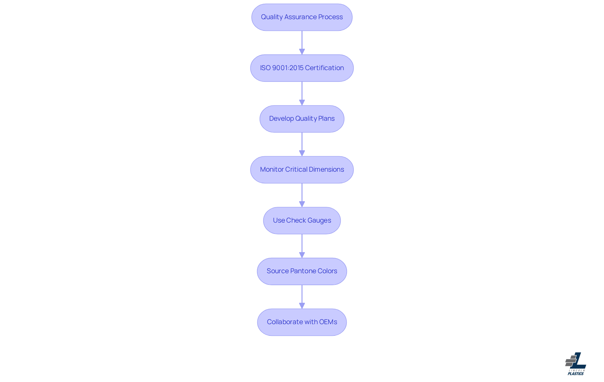
When it comes to local extruders, finding an extruder near me like Lincoln Plastics makes quality assurance a big deal. They’ve got that ISO 9001:2015 certification, which means they’re serious about keeping their standards high. Every item they produce has its own quality plan, and they keep a close eye on critical dimensions and characteristics throughout the production process.
Now, let’s talk about how they do this. They use various check gauges to make sure everything fits just right for its intended use. Plus, they can source colors that match Pantone specifications, ensuring consistency across different manufacturers. This commitment to quality not only boosts the reliability of their products but also helps build trust with clients who count on consistent performance.
You might be wondering how they ensure everything meets those high standards. By working closely with OEMs and utilizing an extruder near me, Lincoln Plastics guarantees that their items pass all quality checks, including those specific checks for 'fit and function.' It’s all about making sure you get what you expect every time!

Strategic Location: Benefits of Local Extruder Proximity
You know, Lincoln Plastics is in a pretty sweet spot in Nebraska, and that really helps when it comes to logistics. Being centrally located means they can cut down on shipping times and costs, which is a big win for clients waiting on their custom products. In fact, companies that work with local manufacturers often see shipping costs drop by as much as 45%! Plus, lead times get shorter, too.
But it’s not just about saving a few bucks and getting things faster. This close-knit setup really helps local economies thrive, creating a win-win for both manufacturers and clients. Have you ever thought about how co-locating suppliers and manufacturers can boost operational agility? It’s true! Experts in supply chain management highlight that this approach can also help reduce carbon footprints. So, if you’re looking for efficiency and sustainability, finding an extruder near me might just be the way to go!

Specialized Materials: Access to Unique Solutions from Local Extruders
Have you ever faced challenges in sourcing the right materials for your projects? Well, an extruder near me, such as Lincoln's manufacturing, can really help out. They offer specialized materials that can significantly boost the performance of your extruded items. For example, flexible PVC is perfect for cord covers, while rigid PVC is a go-to for irrigation pipes.
What’s great about Lincoln's is that they focus on custom profile extrusions using these materials, which means you get tailored solutions that fit your business needs. Plus, having an extruder near me makes sourcing from suppliers a breeze and sparks innovation. This means you can develop high-performance products that are just right for your specific applications.
Now, let’s talk about the benefits of using advanced materials. They can enhance durability and functionality, which is super important in today’s competitive markets. Industry leaders often highlight how using unique, locally sourced materials can streamline production timelines and cut costs. This makes it a smart move for manufacturers looking to optimize their operations.
As the market for PVC materials keeps evolving, regional suppliers like Lincoln's are leading the charge. They’re adapting to the latest trends and ensuring businesses have access to cutting-edge solutions that meet their needs. And here’s a handy tip: the cord covers from Lincoln's come individually packaged in 6’ pre-split lengths. This makes installation straightforward and efficient, which can really boost workplace safety and productivity.

Building Relationships: Trust and Reliability with Local Extruders
Working with an extruder near me is all about building strong relationships based on trust and reliability. At Lincoln Plastics, we really focus on providing top-notch customer service and keeping communication open and honest. This is key to nurturing long-term partnerships. When we have solid relationships, it not only makes collaboration easier but also ensures that our clients get the consistent support and high-quality products they need, tailored just for them.
Our expertise in the extrusion molding process means we can offer customized solutions that hit the mark for OEMs. This really shows our commitment to quality and teamwork. Acquisition managers often say that these qualities play a huge role in their decision-making. When they trust their local extruder near me, it results in smoother operations and more reliable supply chains.
In the end, focusing on customer service and building relationships creates an environment where everyone can thrive. We make sure our clients' needs are met with precision and care. So, if you're curious about how we can help with your extrusion molding projects, why not reach out for a chat? We’d love to hear from you!
Competitive Pricing: Cost Benefits of Choosing Local Extruders
Choosing an extruder near me, such as Lincoln Plastics, can really give you a leg up when it comes to pricing. Think about it: by cutting down on transportation costs and streamlining production, an extruder near me can provide some pretty attractive pricing options for suppliers nearby. For example, when you source locally, you can generate about $1.80 in regional economic activity for every dollar spent. Compare that to just $1.40 from suppliers that are far away! This economic multiplier effect really shows the perks of local sourcing, especially for small to midsize companies looking for an extruder near me to stretch their budgets while still getting top-notch products.
Now, let’s talk about what makes Lincoln Plastics stand out. They’re well-known for their dedication to precision and quality assurance in custom plastic extrusion, especially when it comes to OEM irrigation products and cable management solutions. By using advanced extrusion molding techniques, they deliver tailored solutions that meet your specific needs. This not only helps you save on costs but also ensures you get superior product quality. So, if you’re considering local sourcing, an extruder near me such as Lincoln Plastics might just be the partner you need!

Expert Support: Navigating Custom Needs with Local Extruders
You know, local businesses often seek an extruder near me, like Lincoln's manufacturing division, which really steps up to help with their custom needs. They specialize in custom profile extrusion services using materials like polyethylene, ridged PVC, flexible PVC, and polypropylene. Basically, they can run any plastic resin to meet your specifications.
Their team? Seasoned professionals who offer expert support throughout the entire extrusion process, from the initial design all the way to final production. This dedicated assistance not only helps clients navigate those tricky requirements but also sparks innovative solutions tailored just for specific applications.
Now, here’s something interesting: statistics show that businesses using manufacturer support services report much higher satisfaction levels. Many of them say this guidance is key to achieving successful project outcomes. For instance, purchasing managers often express their gratitude for an extruder near me, such as Lincoln's manufacturing. They appreciate how these experts provide customized guidance and insights that really boost operational efficiency.
By working closely with clients, Lincoln Plastics makes sure that every project aligns with the unique specifications and demands of the industry. This collaboration ultimately drives success in plastic manufacturing. So, if you’re looking for a partner who understands your needs, Lincoln might just be the answer!

Conclusion
Choosing to partner with an extruder nearby, like Lincoln Plastics, comes with a bunch of perks that can really boost your operational efficiency and product quality. Think about it: local expertise means quicker turnaround times and better communication. That’s key for getting projects done right! Plus, when you work with someone close to home, you get solutions tailored just for you, which can lead to happier customers and stronger loyalty.
Now, let’s talk about some of the standout benefits of picking a local extruder. We’re talking:
- Enhanced communication
- Speedy turnaround times
- Quality assurance
- Competitive pricing
Sounds good, right? Building trust and reliability through ongoing relationships makes the partnership even stronger. You’ll have the support and expertise you need to tackle your custom extrusion needs with confidence. And let’s not forget the economic impact of supporting local businesses-every dollar spent locally helps boost the community’s economy.
In summary, embracing the perks of working with an extruder nearby not only streamlines your manufacturing process but also helps build a more resilient local economy. As the demand for customized solutions keeps growing, it’s worth considering the significant benefits of local partnerships. By choosing nearby extruders like Lincoln Plastics, you can enhance your operations while fostering community connections that lead to mutual success. So, why not take that step today?
Frequently Asked Questions
What is Lincoln Plastics known for?
Lincoln Plastics is recognized as a local expert in custom profile extrusion, specializing in crafting bespoke plastic products tailored to the unique needs of clients.
How long has Lincoln Plastics been in the custom plastic extrusion business?
Lincoln Plastics has over 15 years of experience in the custom plastic extrusion market.
Why is regional expertise important in custom profile extrusion?
Regional expertise leads to quicker turnaround times, more attentive customer service, and a deep understanding of local market dynamics, which enhances collaboration and reduces lead times.
What industries are driving the demand for custom plastic extrusion in 2025?
The demand for custom plastic extrusion is rising in fields such as architecture, automotive, and healthcare.
How does choosing a local extruder enhance communication during the manufacturing process?
Being close to the extruder allows for face-to-face meetings, quick responses to questions, and immediate feedback, fostering a collaborative environment that ensures alignment on project goals and timelines.
What are the benefits of working with a local extruder like Lincoln Plastics?
Working with a local extruder can lead to more responsive and adaptable service, greater job density, and improved project outcomes, as well as contributing to local economic activity.
How do local extruders meet urgent project needs?
Local extruders like Lincoln Plastics are known for their fast turnaround times and reliable production processes, allowing them to deliver products more quickly than distant suppliers.
What types of products does Lincoln Plastics offer?
Lincoln Plastics offers a variety of flexible profiles and rigid plastic parts that can be customized to meet specific project needs.
Why is it beneficial to invest in local manufacturing partners?
Investing in local manufacturing partners can generate significant economic activity, with every dollar spent locally potentially generating about $1.80 in total economic impact.
List of Sources
- Lincoln Plastics: Your Local Expert in Custom Profile Extrusion
- North America Aluminum Extrusion Market Size to Hit USD 19.67 billion by 2034 (https://precedenceresearch.com/north-america-aluminum-extrusion-market)
- Global Custom Plastic Extrusion Market Size, Trends and Outlook 2025-31 (https://infinitymarketresearch.com/report/custom-plastic-extrusion-market/30698)
- The Extrusion Industry in 2025: Innovations, Trends, and Opportunities (https://plextrusions.com/extrusion-blog/the-extrusion-industry-in-2025-innovations-trends-and-opportunities)
- 10 Benefits of Custom Extrusion for OEM Purchasing Managers (https://lincoln-plastics.com/news-post/10-benefits-of-custom-extrusion-for-oem-purchasing-managers)
- Enhanced Communication: The Advantage of Local Extruders
- What Statistics Indicate Local Sourcing's Impact? → Question (https://sustainability-directory.com/question/what-statistics-indicate-local-sourcings-impact)
- Fast Turnaround Times: Why Local Extruders Meet Urgent Needs
- ActiveDocs | The Response Group Case Study (https://activedocs.com/case_studies/responsegroup.html)
- 5 Delivery statistics you need to know for 2024 | Roadie (https://roadie.com/blog/2024/03/5-delivery-statistics-you-need-to-know-for-2024-ent)
- Printing & Packaging Archives | Anguil Environmental Systems, Inc. (https://anguil.com/case_studies_category/printing-packaging)
- The Pros and Cons of Local Sourcing (https://globaltrademag.com/the-pros-and-cons-of-local-sourcing)
- 10 Essential Insights on Plastic Profile Extrusions for OEMs (https://lincoln-plastics.com/news-post/10-essential-insights-on-plastic-profile-extrusions-for-oe-ms)
- Tailored Solutions: Customization Options with Local Extruders
- Custom Plastic Extrusion Design: Flexibility, Innovations & Future (https://lakelandplastics.com/design-flexibility-in-custom-plastic-extru)
- 5 product customization statistics you need to know (https://tailoor.com/5-product-customization-statistics-you-need-to-know)
- Streamlining Production at Polykemi's New U.S. Facility (https://tsm-controls.com/blog/case_studies/streamlining-production-at-polykemis-new-u-s-facility)
- Custom Manufacturing Market Size, Share, Trends & Forecast (https://verifiedmarketresearch.com/product/custom-manufacturing-market)
- Quality Assurance: Ensuring High Standards with Local Extruders
- What is ISO 9001 and Why It Matters for Aluminum Profile Quality - Alumaster Group (https://alumastergroup.com/blog/iso-9001)
- Why OEMs Choose Lincoln Plastics for Custom Extrusion Solutions (https://lincoln-plastics.com/news-post/why-oe-ms-choose-lincoln-plastics-for-custom-extrusion-solutions?dcc2137a_page=35)
- case studies | SHINI PLASTICS (https://shini.com/en/index.html/solutions_i_case_studies.html)
- (PDF) The Impact of ISO 9001 Certification on Organisational Performance. A systematic review of the impact of ISO 9001 Certification on organisational performance in the manufacturing industry in India: Recommendations for manufacturing organisations in Guyana (https://researchgate.net/publication/349145102_The_Impact_of_ISO_9001_Certification_on_Organisational_Performance_A_systematic_review_of_the_impact_of_ISO_9001_Certification_on_organisational_performance_in_the_manufacturing_industry_in_India_Reco)
- Quality Statistics and Why Your QMS Matters | Steelhead Technologies (https://gosteelhead.com/quality-statistics-and-why-your-qms-matters)
- Strategic Location: Benefits of Local Extruder Proximity
- Reshoring Consumer Goods With Agile Automation (https://atsindustrialautomation.com/case_studies/reshoring-consumer-goods-with-agile-automation)
- Removing Supply Chain Inefficiencies for Enhanced Performance | Renoir Consulting (https://renoirgroup.com/case_studies/manufacturing/removing-supply-chain-inefficiencies-for-enhanced-performance)
- Proximity Emerges as the New Value Driver for U.S. Supply Chains (https://kpmg.com/us/en/media/news/proximity-premium-2024.html)
- 25 Supply Chain Management Statistics Every Business Owner Should Know (https://getstimulus.medium.com/supply-chain-management-stats-biz-owner-bcc79d784c62)
- Is Co-Location the Next Big Game-Changer in Supply Chain? - SCM (https://scm.mit.edu/news-and-events/is-co-location-the-next-big-game-changer-in-supply-chain)
- Specialized Materials: Access to Unique Solutions from Local Extruders
- Westlake sees rebounding PVC demand in 2026 | Latest Market News (https://argusmedia.com/en/news-and-insights/latest-market-news/2748322-westlake-sees-rebounding-pvc-demand-in-2026)
- Plastic Extrusion Services 2025 Trends and Forecasts 2033: Analyzing Growth Opportunities (https://archivemarketresearch.com/reports/plastic-extrusion-services-373310)
- The Extrusion Industry in 2025: Innovations, Trends, and Opportunities (https://plextrusions.com/extrusion-blog/the-extrusion-industry-in-2025-innovations-trends-and-opportunities)
- 10 Leading PVC Extrusion Manufacturers for OEM Solutions (https://lincoln-plastics.com/news-post/10-leading-pvc-extrusion-manufacturers-for-oem-solutions?dcc2137a_page=24)
- Building Relationships: Trust and Reliability with Local Extruders
- Client Relationships Guide: 13 Ways to Build Strong Relationships with Clients (https://mbopartners.com/blog/how-manage-small-business/6-tips-for-building-and-maintaining-client-relationships)
- Supplier Relationship Management: A Complete Guide | Gartner (https://gartner.com/en/supply-chain/topics/supplier-relationship-management)
- Every Stat We Have That Proves The Value Of Partnerships (https://insider.crossbeam.com/entry/every-stat-we-have-that-proves-the-value-of-partnerships)
- Competitive Pricing: Cost Benefits of Choosing Local Extruders
- Case study - Burger King - Advance Lighting (https://advancelighting.co.uk/case_studies/burger-king)
- What Statistics Indicate Local Sourcing's Impact? → Question (https://sustainability-directory.com/question/what-statistics-indicate-local-sourcings-impact)
- Procurement Strategies | EOXS (https://eoxs.com/new_blog/procurement-strategies-a-cost-benefit-analysis-of-local-vs-global-sourcing)
- 5 Reasons to Choose Local Extrusion Near Me for Your Needs (https://lincoln-plastics.com/news-post/5-reasons-to-choose-local-extrusion-near-me-for-your-needs?dcc2137a_page=10)
- Benefits of Local Sourcing for Your Business | Constellation (https://blog.constellation.com/2025/07/30/local-sourcing-benefits)
- Expert Support: Navigating Custom Needs with Local Extruders
- 60 Manufacturing Excellence Quotes: Insights from Industry Leaders & Lean Pioneers (https://deliberatedirections.com/manufacturing-excellence-quotes-industry-leaders)
- An investigation of additive manufacturing technologies for development of end-use components: A case study | Request PDF (https://researchgate.net/publication/343210059_An_investigation_of_additive_manufacturing_technologies_for_development_of_end-use_components_A_case_study)
- 10 Benefits of Using a Custom Extruder for Your Business Needs (https://lincoln-plastics.com/news-post/10-benefits-of-using-a-custom-extruder-for-your-business-needs?dcc2137a_page=16)
- Cost savings through operational efficiency for manufacturer | Renoir Consulting (https://renoirgroup.com/case_studies/manufacturing/cost-savings-through-operational-efficiency-for-manufacturer)
- 35 Manufacturing Industry Statistics and Trends - Fictiv (https://fictiv.com/articles/manufacturing-industry-statistics)
