
10 Key Insights on Profile Extrusion Plastic for OEM Managers
Overview
The article titled "10 Key Insights on Profile Extrusion Plastic for OEM Managers" is here to share some key info that OEM managers really need to know about profile extrusion plastic. It’s all about making smart choices when it comes to materials, customizing them to fit your needs, ensuring quality control, and keeping up with the latest tech advancements. These elements play a big role in making production processes smoother and products more reliable across different industries.
Now, let’s dive into why material selection matters. Choosing the right material can make or break your production line. It’s not just about picking something that looks good; it’s about finding something that performs well and meets your specific requirements.
Customization is another biggie. You might be wondering how it can help you stand out in the market. Well, tailored solutions can give you that competitive edge, allowing you to meet unique customer demands while boosting efficiency.
Quality control is crucial, too. Keeping an eye on the quality of your materials and processes ensures that your end products are top-notch. After all, no one wants to deal with returns or unhappy customers, right?
Lastly, let’s talk about technological advancements. Staying updated with the latest innovations can lead to more efficient practices and better outcomes. So, what’s stopping you from exploring these insights further? Let’s take action together and enhance your understanding of profile extrusion plastic!
Introduction
The world of profile extrusion plastic is changing fast! Innovations and a growing demand across various industries are driving this evolution. For OEM managers, getting the hang of this manufacturing method is super important—it affects not just product quality but also how efficiently operations run.
So, what challenges and opportunities are on the horizon in this ever-shifting landscape? In this article, we’ll dive into ten key insights that will help OEM managers navigate the complexities of profile extrusion, ensuring they stay competitive and responsive to what the market needs.
Let’s get started!
Lincoln Plastics: Expert Custom Profile Extrusion Services Specializing in Polyethylene, PVC, and Polypropylene
At Lincoln Plastics, we really stand out in the custom profile extrusion plastic game by focusing on materials like polyethylene, PVC, and polypropylene. Why do we love these materials? Well, they’re known for their amazing resilience and versatility, making them perfect for a wide range of applications across various industries. Take polyethylene, for example—it held a whopping 42.7% market share in 2023! That’s because it’s lightweight and resistant to chemicals, which makes it super popular.
Now, let’s talk about PVC. It’s recognized for its strength and rigidity, which makes it a go-to choice for construction and electrical projects. And then there’s polypropylene, known for its flexibility and fatigue resistance. You’ll often find it in .
Our commitment to quality means that at Lincoln Plastics, every product is customized to meet the specific needs of OEMs. This not only boosts operational efficiency but also reliability in production. Think about it: custom profile extrusion plastic shaping can lead to effective solutions like center pivot irrigation pipes made from durable polyethylene or cord covers crafted from polypropylene for neat cable management.
As the extruded plastics market keeps growing—thanks to rising demand in packaging, construction, and automotive sectors—Lincoln Plastics is here as a trusted partner for businesses looking for high-quality, tailored solutions. So, if you’re in the market for customized options, why not reach out? We’d love to help you find exactly what you need!

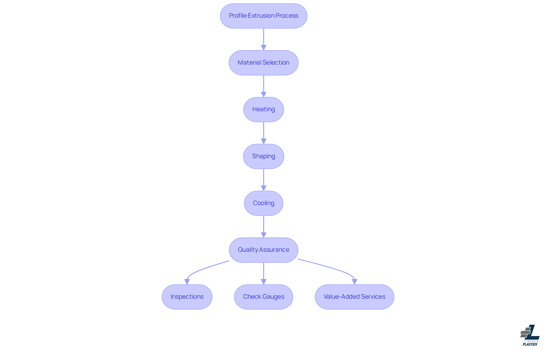
Understanding Profile Extrusion: Definition and Key Processes
Profile extrusion plastic is a manufacturing process where we melt plastic and push it through a die to create continuous shapes. You might be wondering about the key steps involved—well, they include:
- Material selection
- Heating
- Shaping
- Cooling
At Lincoln Plastics, we work closely with OEMs to make sure the final products not only meet their specifications but also adhere to strict standards.
Now, let’s talk about our strong assurance system. It includes specific inspections, like using different types of check gauges to ensure a proper fit for end use. Plus, we offer a range of value-added services—think co-extrusion, laser etching, and specialized packaging—that enhance the customization of what we provide.
Understanding these steps and our commitment to is vital for OEM managers. It helps guarantee that their products achieve the precision and compliance they need. So, let’s keep this dialogue going and explore how we can work together to meet your needs!

Applications of Profile Extrusion: Versatility Across Industries
Profile shaping is super important in all sorts of industries—think agriculture, construction, automotive, and consumer goods. You’ll find it everywhere, from irrigation pipes to window frames and even . This amazing versatility lets OEMs get creative with product development, helping them tackle specific market needs.
Now, let’s talk about the growth in applications for profile extrusion plastic production. The global market is set to exceed $12 billion by 2025, thanks to a compound annual growth rate (CAGR) of 4.5-6.8% until 2030. This growth really shows how much we’re relying on profile extrusion plastic parts in various fields, particularly in construction. Here, profile extrusion plastic is essential for crafting durable and visually appealing features like door seals and cladding systems.
In the automotive world, profile extrusion plastic plays a vital role in making components like trim seals and bumper trims. These elements not only boost functionality but also enhance the overall look of vehicles. With advanced design software and high-performance polymers in the mix, the possibilities for creating innovative profiles are expanding to meet modern industry demands.
There are some great success stories across industries that showcase the power of profile shaping. For example, developing custom solutions for consumer goods has shown how this manufacturing technique can lead to unique, high-performance products. As we move forward, there’s a growing focus on sustainability and using recyclable materials in profile shaping, which aligns perfectly with the rising demand for eco-friendly manufacturing solutions.

Quality Control in Profile Extrusion: Ensuring Product Reliability
Quality control in profile extrusion plastic is super important, right? It involves some serious testing and inspection throughout the production process. At Lincoln Plastics, we work hand-in-hand with OEMs to make sure our products meet all the necessary standards, including those specific checks for 'fit and function'. This means we evaluate material properties, ensure everything is dimensionally accurate, and assess the surface finish.
By adhering to strict control measures, we ensure that our products made from profile extrusion plastic are not only reliable but also meet the high standards that OEM clients expect. We’ve got a solid assurance system in place, complete with a dedicated manual for each plastic profile. This includes drawings, essential in-process checks, and run documentation. Our commitment to excellence in profile extrusion plastic helps in building long-term partnerships, as clients can trust that their specifications will be met time and again.
As Milton Hershey once said, "Provide them excellence. That’s the best kind of advertising." And you know what? Organizations that take a holistic approach to quality management—integrating all processes and personnel—often see better outcomes. Quality assurance professionals stress that thorough testing and inspection are key to maintaining the integrity of products such as profile extrusion plastic and ensuring manufacturing efficiency.
In fact, companies that prioritize these practices report higher levels of OEM satisfaction since they can deliver mission-critical components on time and to specification. Now, let’s talk about the design of the extrusion die. It plays a crucial role in shaping the final form of the extruded plastic, making it vital to conduct detailed inspections at this stage.
By focusing on ongoing improvement and adapting to changing industry standards, Lincoln Plastics not only meets but exceeds client expectations. This really highlights the in the plastic manufacturing sector. Specific examples of our thorough testing and inspection procedures, including dimensional checks and property assessments, highlight our dedication to quality in profile extrusion plastic, which is absolutely crucial in this industry.

Customization in Profile Extrusion: Tailoring Solutions to Client Needs
Customization in profile extrusion plastic truly offers a unique advantage. It allows manufacturers to tailor their products to meet specific client needs like size, shape, color, and material. This flexibility means Lincoln Plastics can provide using profile extrusion plastic that fit the operational goals of OEMs, helping them stand out in a competitive market.
Since 1948, Lincoln Plastics has been a go-to name in custom profile shaping, especially for OEM irrigation products and innovative cable management solutions like Flexiduct. Speaking of Flexiduct, it’s a game-changer for workplace safety and productivity. By managing cords and cables effectively, it helps reduce the hazards that come with cluttered workspaces.
Have you ever thought about how customization can meet unique project demands? Industry leaders certainly recognize that it not only fosters innovation but also helps companies shine in their sectors. As the market keeps evolving, being able to provide these tailored solutions in profile extrusion plastic is becoming essential for staying relevant and competitive in the plastic manufacturing world. So, why not explore how customization can work for you?
Technological Advancements in Profile Extrusion: Enhancing Efficiency and Quality
Have you noticed how recent advancements in profile extrusion plastic technology are shaking things up in manufacturing? By integrating automation and real-time monitoring systems, these innovations are not just boosting production efficiency; they’re also cutting down on material waste and enhancing the quality of the items we produce. Imagine automated systems running continuously—this means higher throughput without the fatigue that comes from manual labor. It’s a game changer for manufacturers looking to meet rising market demands quickly and effectively.
At Lincoln Plastics, we enjoy collaborating closely with OEMs to ensure our profile extrusion plastic products meet all standards. We even have special checks for '.' Our quality system is robust, featuring a dedicated quality book for each profile extrusion plastic. This includes:
- Detailed drawings
- Critical in-process checks
- Run documentation
Everything you need to ensure precision in every production aspect.
Now, let’s talk about real-time monitoring systems. They really amp up production efficiency by giving immediate feedback on production parameters. This allows for quick adjustments, helping us maintain those high-quality standards. Plus, this proactive approach reduces downtime and nurtures a culture of continuous improvement in manufacturing environments. And let’s not forget our innovative Flexiduct cord management solutions! They enhance workplace safety and productivity by organizing cables and cords effectively, eliminating hazards while maximizing efficiency. As more OEMs adopt these technologies, they’re gearing up to respond adeptly to market fluctuations while ensuring the delivery of top-quality products.

Benefits of Profile Extrusion: Why Choose This Manufacturing Method
Profile extrusion plastic has a lot going for it, especially when it comes to being cost-effective, flexible in design, and capable of high production rates. This manufacturing method using profile extrusion plastic lets you create complex shapes while keeping quality consistent, making it a great choice for OEMs looking to streamline their production processes. Plus, the ability to use different materials through co-extrusion not only boosts product functionality but also cuts down on waste, which can really help lower overall costs.
You might be surprised to learn that can significantly cut production costs by reducing waste and improving manufacturing efficiency. For instance, the global machinery market for shaping materials is expected to grow from $9.19 billion in 2025 to $12.29 billion by 2030. This growth is driven by the increasing demand for lightweight and eco-friendly materials, highlighting the industry's shift toward more cost-effective solutions that align with modern manufacturing needs.
Successful applications of profile shaping solutions have shown that OEMs can save big. By tapping into advanced design capabilities, manufacturers can create tailored profiles that meet specific application needs, which means less reliance on secondary machining or adjustments. This not only boosts the efficiency of the production process but also sparks innovation in product design, helping companies stay competitive in a fast-changing market. So, why not explore how profile extrusion plastic can work for you?

Challenges in Profile Extrusion: Navigating Common Issues
Profile shaping can be quite the challenge, right? You’ve got issues like substance inconsistencies, equipment malfunctions, and dimensional inaccuracies to deal with. So, what can OEM managers do? Prioritizing preventive actions is key. Think about regular maintenance schedules and thorough substance testing protocols. For example, a structured maintenance program can really cut down on those pesky equipment malfunctions. In fact, statistics show that they can account for up to 30% of production downtime in extrusion processes! And don’t forget about examining raw substances before production. This can help catch discrepancies that might lead to flaws in the final product.
Now, let’s talk about process validation. Experts in the field really stress its importance in ensuring production capabilities are consistently met. Rodney Floding, a die design/extrusion engineer, puts it well: "Process validation is important to show capability and control of the process." This validation not only boosts quality assurance but also helps streamline production, reducing the need for rework.
You might be wondering how to tackle substance challenges early on. Well, in shaping during the design phase can make a big difference for OEMs. By recognizing the limitations of certain substances, you can avoid costly modifications later in the production process. So, by implementing these preventive strategies and fostering open communication with suppliers and equipment producers, OEM managers can effectively address common processing challenges and enhance overall production efficiency.

Material Selection in Profile Extrusion: Impact on Final Products
Choosing the right components for profile extrusion plastic is super important! It directly impacts how well the final product performs, how long it lasts, and how cost-effective it is. So, what should you look for? Key factors include:
- Tensile strength
- Flexibility
- Environmental resistance
For instance, materials with high tensile strength are a must for applications that need to withstand a lot of stress. On the flip side, flexibility is key for items that will be bent or twisted without breaking. Plus, if you want your extruded items to last, resistance to environmental factors like UV exposure or moisture is essential.
At Lincoln Plastics, we provide a variety of flexible profiles and components made from profile extrusion plastic that are tailored to meet OEMs' specific needs. We’re all about , which means we thoroughly test our materials and use different types of check gauges to ensure they fit perfectly for their intended use. Industry leaders stress the importance of this testing to guarantee top-notch performance, and we’ve successfully teamed up with clients to enhance outcomes through customized material selection.
Did you know that materials with tensile strengths over 5,000 psi and flexibility ratings suited for dynamic applications can boost reliability and customer satisfaction? By working closely with our specialists during the material selection process, OEM managers can ensure that the materials chosen align perfectly with their application needs. This collaboration leads to better product performance and lower production costs. Plus, our robust assurance system, which includes a dedicated reference book for each plastic profile, underscores our commitment to timely delivery and meeting all standards.

Supplier Reliability in Profile Extrusion: Building Trustworthy Partnerships
Building dependable collaborations with manufacturing suppliers is super important for OEM managers. A reliable supplier means you get prompt deliveries, steady standards, and clear communication—all vital for keeping production efficient. By nurturing solid relationships with suppliers like Lincoln Plastics, OEMs can really boost their production capabilities and hit their business goals.
Now, let’s talk about Lincoln Plastics. They focus on creating tailored shapes using profile extrusion plastic materials like polyethylene, rigid PVC, flexible PVC, and polypropylene. This ensures that all products meet strict quality standards through thorough checks for 'fit and function.' Plus, they can source colors that match Pantone specifications, giving you consistency across manufacturers.
But it’s not just about high-quality materials. Trustworthy suppliers also bring , helping OEMs tackle challenges and optimize operations. Think about it: successful collaborations between OEMs and extrusion suppliers lead to better responsiveness, flexibility in order management, and ultimately, a competitive edge in the market. So, how are you planning to strengthen your supplier relationships?

Conclusion
Profile extrusion plastic opens up a world of opportunities for OEM managers eager to streamline their production processes. By diving into the details of this manufacturing method and exploring versatile materials like polyethylene, PVC, and polypropylene, businesses can boost their product offerings and remain competitive in a fast-paced market.
Now, let’s talk about some key insights shared throughout this article. From the importance of quality control and material selection to the value of customization and technological advancements, each point highlights the need for strategic planning and teamwork between OEMs and suppliers. Plus, the role of dependable suppliers like Lincoln Plastics shows how partnerships can enhance product quality and operational efficiency.
In a world where innovation and sustainability are crucial, embracing the potential of profile extrusion is a must. OEM managers should explore tailored solutions that not only fit their specific needs but also help pave the way for a more sustainable future in manufacturing. By focusing on quality, customization, and supplier reliability, businesses can tackle challenges head-on and unlock the full potential of profile extrusion technology.
Frequently Asked Questions
What materials does Lincoln Plastics specialize in for custom profile extrusion?
Lincoln Plastics specializes in custom profile extrusion using materials such as polyethylene, PVC, and polypropylene.
Why are polyethylene, PVC, and polypropylene popular choices for extrusion?
These materials are known for their resilience and versatility. Polyethylene is lightweight and resistant to chemicals, PVC is strong and rigid, making it ideal for construction, and polypropylene is flexible and fatigue-resistant, commonly used in packaging and automotive parts.
How does Lincoln Plastics ensure the quality of its custom products?
Lincoln Plastics customizes every product to meet the specific needs of OEMs, which enhances operational efficiency and reliability. They also have a strong assurance system that includes inspections and checks to ensure products meet specifications and standards.
What are the key steps involved in the profile extrusion process?
The key steps in the profile extrusion process include material selection, heating, shaping, and cooling.
What types of value-added services does Lincoln Plastics offer?
Lincoln Plastics offers value-added services such as co-extrusion, laser etching, and specialized packaging to enhance product customization.
In which industries is profile extrusion commonly used?
Profile extrusion is commonly used in various industries, including agriculture, construction, automotive, and consumer goods.
What is the projected growth of the profile extrusion plastic market?
The global market for profile extrusion plastic is projected to exceed $12 billion by 2025, with a compound annual growth rate (CAGR) of 4.5-6.8% until 2030.
Can you provide examples of applications for profile extrusion in different industries?
Examples include irrigation pipes in agriculture, window frames in construction, trim seals and bumper trims in automotive, and custom cable management solutions in consumer goods.
How is sustainability being integrated into profile extrusion practices?
There is a growing focus on sustainability and the use of recyclable materials in profile shaping, aligning with the demand for eco-friendly manufacturing solutions.
List of Sources
- Lincoln Plastics: Expert Custom Profile Extrusion Services Specializing in Polyethylene, PVC, and Polypropylene
- Extruded Plastics Market Size, Share & Growth Report, 2030 (https://grandviewresearch.com/industry-analysis/extruded-plastics-market-report)
- Lincoln Plastics - Overview, News & Similar companies | ZoomInfo.com (https://zoominfo.com/c/lincoln-plastics/367355858)
- Understanding Profile Extrusion: Definition and Key Processes
- Aluminum Extrusion Manufacturing Market Insights: Demand, Trends, and Forecast 2025–2033 (https://linkedin.com/pulse/aluminum-extrusion-manufacturing-market-insights-qltbf)
- The Extrusion Industry in 2025: Innovations, Trends, and Opportunities (https://plextrusions.com/extrusion-blog/the-extrusion-industry-in-2025-innovations-trends-and-opportunities)
- Extruded Aluminum Profiles Market YoY Growth Rate, 2025-2032 (https://coherentmarketinsights.com/market-insight/extruded-aluminum-profiles-market-4500)
- News - Exelliq (https://exelliq.com/en/news-en)
- Applications of Profile Extrusion: Versatility Across Industries
- Unlocking the Versatility of Plastic Profile Extrusion (https://lakelandplastics.com/understanding-the-versatility-of-plastic-profile-extrusion)
- The Extrusion Industry in 2025: Innovations, Trends, and Opportunities (https://plextrusions.com/extrusion-blog/the-extrusion-industry-in-2025-innovations-trends-and-opportunities)
- Quality Control in Profile Extrusion: Ensuring Product Reliability
- 5 Important Things for Life Sciences Companies to Consider | MasterControl (https://mastercontrol.com/gxp-lifeline/quality-inspiration)
- Quality Control Quotes Emphasizing Quality Over Quantity - VIS (https://vnvis.com/quality-control-quotes-emphasizing-quality-over-quantity)
- Quality Control and Testing Procedures - Plastic Extrusion Technologies (https://plasticextrusiontech.net/quality-control-and-testing-procedures-in-plastic-extrusions)
- 25 Quotes to Inspire Quality And Success - Pro QC Blog (https://proqc.com/blog/25-quotes-to-inspire-quality-success)
- Top 10 Quality Control Quotes to Inspire Your Team (https://movley.com/blog/top-10-quality-control-quotes-to-inspire-your-team)
- Customization in Profile Extrusion: Tailoring Solutions to Client Needs
- The Extrusion Industry in 2025: Innovations, Trends, and Opportunities (https://plextrusions.com/extrusion-blog/the-extrusion-industry-in-2025-innovations-trends-and-opportunities)
- Extrusion Machinery Market Size | Industry Report, 2030 (https://grandviewresearch.com/industry-analysis/extrusion-machinery-market-report)
- The Future of Custom Plastic Extrusions with Paul Murphy Plastics (https://paulmurphyplastics.com/industry-news-blog/the-future-of-custom-plastic-extrusions-with-paul-murphy-plastics)
- Custom Profiles | Extruded Profiles, Shapes, & Splines | Zeus (https://zeusinc.com/products/tubing/custom-profiles)
- Durable ASA Profiles for Outdoor Applications (https://uplastech.com/asa-profiles)
- Technological Advancements in Profile Extrusion: Enhancing Efficiency and Quality
- Profile Extrusion Machine Line Market Future Outlook 2025–2033: Growth and Key Projections (https://linkedin.com/pulse/profile-extrusion-machine-line-market-future-outlook-20252033-hy0hf)
- Driving Growth and Efficiency: How Bolsas de los Altos Leveraged TSM Technology – TSM Controls Systems (https://tsm-controls.com/blog/case_studies/driving-growth-and-efficiency-how-bolsas-de-los-altos-leveraged-tsm-technology)
- 9 Essential Plastic Extrusion Process Steps for OEM Managers (https://lincoln-plastics.com/news-post/9-essential-plastic-extrusion-process-steps-for-oem-managers)
- Recent advancements edging extrusion tech toward excellence (https://petfoodprocessing.net/articles/17125-recent-advancements-edging-extrusion-tech-toward-excellence)
- Maximizing Efficiency: The Impact of Industrial Automation on Modern Manufacturing (https://industrialautomationco.com/blogs/news/maximizing-efficiency-the-impact-of-industrial-automation-on-modern-manufacturing?srsltid=AfmBOoq1Y4V4WuLExhq3V-_wWh6yalPiiBxh1du0uNdRSmOr9Tysnw4G)
- Benefits of Profile Extrusion: Why Choose This Manufacturing Method
- Unlocking the Versatility of Plastic Profile Extrusion (https://lakelandplastics.com/understanding-the-versatility-of-plastic-profile-extrusion)
- The Extrusion Industry in 2025: Innovations, Trends, and Opportunities (https://plextrusions.com/extrusion-blog/the-extrusion-industry-in-2025-innovations-trends-and-opportunities)
- Benefits of Aluminum Extrusion vs Other Types of Production | Silver City Aluminum (https://scaluminum.com/2022/02/benefits-of-aluminum-extrusion-vs-other-types-of-production)
- Profile Extrusion Machine Line Decade Long Trends, Analysis and Forecast 2025-2033 (https://archivemarketresearch.com/reports/profile-extrusion-machine-line-221312)
- The Advantages of Custom Plastic Extrusion | Inplex (https://inplexllc.com/blog/the-advantages-of-custom-plastic-extrusion-over-standard-solutions)
- Challenges in Profile Extrusion: Navigating Common Issues
- Overcoming Challenges and Misconceptions of Extrusion - Alexandria Industries (https://alexandriaindustries.com/industry-news/overcoming-challenges-misconceptions-extrusion)
- Profile Extrusion Machine Line Market Insights 2025: Breakthroughs and Emerging Trends (https://linkedin.com/pulse/profile-extrusion-machine-line-market-insights-2025-breakthroughs-plnve)
- Material Selection in Profile Extrusion: Impact on Final Products
- Case studies – TSM Controls Systems (https://tsm-controls.com/blog/case_studies)
- Design for Additive Manufacturing with Case Studies on Aircrafts and Propulsion Systems (https://academia.edu/62901376/Design_for_Additive_Manufacturing_with_Case_Studies_on_Aircrafts_and_Propulsion_Systems)
- Driving Growth and Efficiency: How Bolsas de los Altos Leveraged TSM Technology – TSM Controls Systems (https://tsm-controls.com/blog/case_studies/driving-growth-and-efficiency-how-bolsas-de-los-altos-leveraged-tsm-technology)
- Supplier Reliability in Profile Extrusion: Building Trustworthy Partnerships
- The Extrusion Industry in 2025: Innovations, Trends, and Opportunities (https://plextrusions.com/extrusion-blog/the-extrusion-industry-in-2025-innovations-trends-and-opportunities)
- The Benefits of Building a Strong Relationship with Your Metal Supplier | Westfield Steel (https://westfieldsteel.com/2024/06/benefits-of-building-relationship-with-steel-parts-supplier)
- Roller Scales in Rubber Extrusion for Empresa Megabanda S.A.C - AWM (https://awmlimited.co.uk/case_studies/roller-scales-in-rubber-extrusion)
- Building Strong Relationships with Fabrication Suppliers: Best Practices for Dealers | North American Kitchen Solutions (NAKS) (https://naksinc.com/building-strong-relationships-with-fabrication-suppliers-best-practices-for-dealers)
- Cherry Pipes & TSM Control Systems: A Partnership in Sustainability – TSM Controls Systems (https://tsm-controls.com/blog/case_studies/cherry-pipes-tsm-control-systems-a-partnership-in-sustainability)
