
10 Key Benefits of Large Clear PVC Pipe for OEMs
Introduction
Have you ever thought about how fluid transport systems work in various industries? Well, large clear PVC pipes are shaking things up! They’re not just any pipes; they combine transparency with durability, making them a hot topic right now. Imagine being able to see what’s flowing through your pipes while knowing they’re tough against corrosion and chemicals. That’s a win-win for OEMs!
But here’s the thing: as more industries focus on sustainability and efficiency, it’s worth asking - are the perks of using these large clear PVC pipes really worth the potential challenges? Let’s dive into this together and explore what makes these pipes stand out!
Lincoln Plastics: Custom Large Clear PVC Pipe Solutions
Are you facing challenges with fluid transport systems? You’re not alone! Many OEMs across various sectors struggle to find the right solutions. That’s where Lincoln Plastics comes in.
With over 15 years in the plastic extrusion game, we specialize in crafting custom large clear PVC pipes tailored to your unique needs. Our advanced extrusion techniques ensure that you receive high-quality, durable, and transparent piping solutions, including large clear PVC pipe, that really work for you.
We focus on custom profile extrusions using materials like:
- polyethylene
- rigid PVC
- flexible PVC
- polypropylene
This means you receive products designed specifically for your applications. How great is that?
Our commitment to customization not only boosts your operational efficiency but also enhances reliability in your fluid transport systems. So, if you’re looking for a trusted partner who delivers on time and guarantees quality, Lincoln Plastics is here for you. Let’s make your project a success together!
Composition and Properties of Large Clear PVC Pipe
Have you ever found yourself needing to see what's happening inside a tube? Large clear PVC pipe is made from polyvinyl chloride (PVC), a super versatile thermoplastic that's known for its strength and durability. What sets these large clear PVC pipes apart is their crystal-clear clarity, which makes it easy to watch fluid flow and spot any blockages right away.
Now, let’s talk about why clear PVC is such a great choice. The large clear PVC pipe's resistance to corrosion and a wide range of chemicals means it shines in environments where visibility and chemical resilience are key. Plus, these lightweight large clear PVC pipes are a breeze to handle and install, giving you a big advantage over traditional materials.
But wait, there’s more! Large clear PVC pipes ensure that water and nutrients are evenly distributed to plants, making them a fantastic option for farming. Sure, they might cost a bit more than Schedule 40 PVC, but those unique features really make it worth the investment in many important applications.
However, keep in mind that transparent PVC can be more susceptible to UV degradation. So, if you’re using it outdoors, you’ll want to take some protective measures. This combination of properties not only supports efficient fluid transport but also ensures safety and reliability across various industrial uses. So, are you ready to explore the benefits of transparent PVC for your next project?

Applications of Large Clear PVC Pipe in Various Industries
Have you ever thought about how important transparency is in various industries? Large clear PVC pipe plays a crucial role in sectors like:
- Food processing
- Pharmaceuticals
- Aquaculture
- Chemical production
In food processing, for instance, their clear design allows for real-time monitoring of liquid flow. This means you can ensure product quality and safety without any guesswork.
Now, let’s talk about aquaculture. These tubes help move water while letting you keep an eye on fish health. It’s pretty neat, right? You can actually see how your fish are doing without disturbing their environment.
And in chemical production, large clear PVC pipe is a favorite. Why? Because they resist chemicals and can handle high pressures. This makes them perfect for safely transporting hazardous substances. So, whether you're in food processing or dealing with chemicals, these tubes are a reliable choice.
Isn’t it fascinating how something as simple as a tube can make such a big difference? If you’re considering options for your industry, transparent PVC tubes might just be the solution you need!

Advantages of Large Clear PVC Pipe Over Other Materials
Have you ever thought about the challenges of using traditional materials like metal and glass? Well, let me tell you, large clear PVC pipe comes with some fantastic benefits that might just change your perspective. First off, they’re super lightweight, which means shipping and installation costs drop significantly. For OEMs, that’s a big win! Plus, unlike metal pipes, transparent PVC is corrosion-resistant. This not only extends its lifespan but also cuts down on maintenance needs. We’re talking about a durability that can last over 100 years, which means fewer costly replacements and repairs down the line.
Now, let’s talk about transparency. This is a game-changer! With transparent PVC, you can easily inspect the contents inside. It’s especially handy in situations where you need to monitor fluid flow, like in aquaculture, water treatment, or even laboratory settings. For example, in chemical processing, having that clear view of fluid dynamics can really boost safety and quality control.
And here’s where the cost benefits really shine. Imagine switching to PVC piping in agricultural infrastructure - this could save billions by slashing energy consumption and operational costs, thanks to minimal friction losses. Engineers often rave about lightweight materials, saying they make handling and installation a breeze. This not only speeds up project timelines but also cuts down on labor costs. So, when you look at the big picture, the combination of cost efficiency, durability, and functionality makes large clear PVC pipe a smart choice for OEMs across various industries. Why not consider them for your next project?

Manufacturing Process of Large Clear PVC Pipe
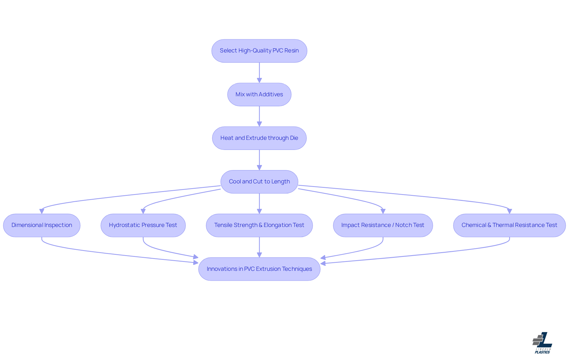
When it comes to the production of large clear PVC pipe, Lincoln Plastics has a pretty interesting process. It all kicks off with picking out high-quality PVC resin. This resin gets mixed with some special additives that boost its durability and chemical resistance. Then, the mixture is heated up and extruded through a carefully designed die, shaping it into those familiar tubular forms. After that, the tubes are cooled down and cut to specific lengths, ensuring everything stays consistent across the board.
Now, you might be wondering how they ensure these tubes meet the high standards expected in the industry. Well, Lincoln Plastics has some strict quality control measures in place. They work closely with OEMs to make sure their products not only meet but exceed quality requirements, including special checks for ‘fit and function’. Here are some key quality control tests they perform:
- Dimensional Inspection: They check that the outer and inner diameters, wall thickness, and lengths are all within the specified tolerances.
- Hydrostatic Pressure Test: This test confirms that the tubes can handle internal pressures without leaking.
- Tensile Strength & Elongation Test: They assess how well the material can resist mechanical stresses.
- Impact Resistance / Notch Test: This checks how well the tubes can withstand sudden impacts during transport or installation.
- Chemical & Thermal Resistance Test: They ensure the tubes can handle exposure to water, hot liquids, and various substances according to usage standards.
Lincoln Plastics also uses different types of check gauges to make sure everything fits just right for its intended use. Their quality system is robust, featuring a dedicated quality book for each plastic profile, complete with drawings, critical in-process checks, and run documentation. Plus, they’re always looking to innovate. Recent advancements in PVC extrusion techniques, like advanced blending technologies and automated monitoring systems, have really ramped up their efficiency and reliability. For example, with automated systems, they can make real-time adjustments during the extrusion process, which helps cut down on waste and energy use. In fact, recent stats show a 15% drop in energy consumption and a 20% boost in recycling efficiency thanks to these improvements.
As John Meehan, the Operations Manager, puts it, "Having to clearly define the problem to a group is helpful. Active listening and open questions are really valuable." By sticking to these strict quality assurance procedures and embracing innovative methods, Lincoln Plastics has built a solid reputation for dependability, ensuring that their large clear PVC pipe works efficiently in all sorts of essential applications.

Challenges and Solutions in Using Large Clear PVC Pipe
You know, while large clear PVC pipe comes with a bunch of benefits, it also has its fair share of challenges. One biggie is their tendency to break down under UV light, which can make them brittle over time. This degradation kicks off mainly due to UV radiation at a frequency of 320 nm. So, what can manufacturers do? Well, they can apply UV-resistant coatings or suggest using protective coverings when these tubes are out in the sun.
Now, you might notice that transparent PVC tubes can turn opaque after a while or when they come into contact with harsh substances. Keeping up with regular maintenance and cleaning can really help maintain their clarity and functionality, ensuring everything runs smoothly for as long as possible. Experts point out that adding antidegradants and keeping an eye on processing temperatures are key ways to prevent discoloration and boost the durability of these tubes.
So, proactive maintenance and protective measures are super important for getting the most out of large clear PVC pipe in various applications. It’s all about keeping them in tip-top shape!

Comparison of Large Clear PVC Pipe with Other PVC Types
Have you ever thought about the difference between large clear PVC pipe and the conventional opaque ones? Well, let me tell you, they offer some unique benefits, especially when visibility is key. Both types have similar mechanical properties, like resistance to impact and pressure, but transparent PVC really shines when it comes to visibility. This makes a large clear PVC pipe perfect for monitoring fluid flow in places like aquariums, labs, and irrigation systems. You can easily spot clogs, leaks, or contamination, which is super important for keeping everything running smoothly.
Now, it’s worth noting that transparent PVC pipes are a bit more sensitive to UV damage compared to standard PVC. This can limit their use outdoors. Plus, the manufacturing process to achieve that transparency does make them pricier than opaque PVC. While opaque PVC is often the go-to for situations where visibility isn’t a concern, such as drainage systems, the unique features of large clear PVC pipe make it an excellent choice for specialized applications. For instance, in food and beverage manufacturing, these transparent tubes allow for visual monitoring of liquid flow, which boosts safety and helps meet health regulations.
Materials engineers point out that while the costs of using transparent PVC can add up, the benefits often outweigh these expenses in critical applications. They note that the walls of transparent PVC tubes are 30-50% thicker than standard electrical conduits, providing strong internal pressure resistance. This ensures reliable performance under pressures from 150 to 300 PSI. Plus, these tubes are flexible, lightweight, and easy to cut, shape, and install, making them a solid choice for various applications. So, if you’re an OEM looking for both functionality and visibility in your piping solutions, transparent PVC might just be the way to go!

Standards and Certifications for Large Clear PVC Pipe
Have you ever thought about the safety of the materials we use for drinking water? Well, Lincoln Plastics has you covered with their large clear PVC pipe tubing. They make sure their products meet essential industry standards, like:
- ASTM D1785 for pressure-rated PVC materials
- NSF/ANSI 61 for drinking water system components
These certifications are super important because they ensure that the tubes are safe for drinking water, adhering to strict performance standards that protect public health.
Now, let’s talk about NSF/ANSI 61. This certification specifically looks at the health effects of materials that come into contact with drinking water. It confirms that certified products won’t leach harmful substances. By sticking to these high standards, Lincoln Plastics shows their commitment to quality and safety. This gives OEMs peace of mind when choosing products for critical applications. So, when you think about your options, remember that Lincoln Plastics is dedicated to keeping your drinking water safe!

Environmental Considerations of Large Clear PVC Pipe
As sustainability takes center stage in production, the ecological impact of large clear PVC pipes is receiving more attention. You might be surprised to learn that while PVC is recyclable, the recycling infrastructure for these products isn’t quite up to par compared to other plastics. This creates some real challenges for effective waste management. In 2022 alone, we generated a staggering 400 million tons of plastic waste globally, but only 9.5% of that was recycled properly. That really puts the recycling challenges into perspective, doesn’t it?
But here’s the silver lining: transparent PVC tubes are known for their resilience, which can significantly reduce their environmental impact over time. Recent advancements in manufacturing processes are paving the way for more sustainable practices. Think lower energy consumption and reduced emissions during production. For example, innovative techniques are being rolled out to cut down on waste and boost the recyclability of PVC materials.
So, if you’re an OEM, it’s worth considering these environmental factors when choosing materials for your projects. Responsible sourcing can really make a difference in creating a more sustainable future. And let’s not forget what sustainability advocates say: "If you recycle, the planet loves you." It’s a reminder that both manufacturers and consumers share the responsibility of tackling plastic pollution.

Future Trends in Large Clear PVC Pipe Technology
The future of large transparent PVC tubing technology is about to get exciting! With advancements in material compositions and the addition of smart technologies, we’re on the brink of some significant changes. Imagine having sensors that monitor flow and pressure in real-time - this is a game-changer! It not only boosts operational efficiency but also allows for proactive maintenance. How cool is that? This smart integration optimizes performance and provides valuable data for managing systems, paving the way for smarter infrastructure solutions.
Now, let’s talk about something that’s on everyone’s mind: the environment. Ongoing research into biodegradable additives and better recycling methods is tackling those pressing concerns. These innovations are making transparent PVC a more sustainable choice for OEMs, aligning perfectly with the industry's shift towards eco-friendly practices. As manufacturers dive into these advancements, it’s clear that large clear PVC pipe can contribute to sustainable development while meeting the needs of modern applications.
Innovators in the PVC industry are feeling optimistic about these trends. They see that the evolution of smart integration will not only enhance product functionality but also support broader goals of sustainability and efficiency in water management systems. So, what do you think? Are you ready to embrace these exciting changes?

Conclusion
Large clear PVC pipe is a game-changer for OEMs in all sorts of industries. It brings together visibility, durability, and chemical resistance in a way that really boosts operational efficiency. Plus, it ensures that fluid transport systems are reliable, making it a must-have for food processing, pharmaceuticals, aquaculture, and chemical production.
Throughout this article, we’ve highlighted some key benefits of large clear PVC pipe. It’s lightweight, corrosion-resistant, and allows for easy monitoring of fluid flow. Companies like Lincoln Plastics take pride in their manufacturing process and strict quality control measures, ensuring these products meet high industry standards. This gives OEMs peace of mind. We also touched on challenges like UV degradation and maintenance, but don’t worry - there are effective solutions to help maximize the lifespan and functionality of these pipes.
Now, let’s talk about the future! As the industry shifts towards smarter and more sustainable practices, the outlook for large clear PVC pipe technology is bright. Innovations in material composition and the integration of smart technologies are on the horizon. These advancements will not only boost product performance but also support environmental sustainability. By embracing these changes, manufacturers and consumers alike can benefit from more efficient fluid management systems.
So, if you’re an OEM considering piping solutions, large clear PVC pipe is definitely worth a look. It’s a smart investment that combines functionality, safety, and sustainability. Why not explore how it can work for you?
Frequently Asked Questions
What does Lincoln Plastics specialize in?
Lincoln Plastics specializes in crafting custom large clear PVC pipes tailored to unique needs, utilizing advanced extrusion techniques for high-quality, durable, and transparent piping solutions.
What materials are used in the production of custom large clear PVC pipes?
The materials used include polyethylene, rigid PVC, flexible PVC, and polypropylene.
What are the benefits of using large clear PVC pipes?
Large clear PVC pipes offer crystal-clear clarity for monitoring fluid flow, resistance to corrosion and a wide range of chemicals, lightweight handling, and installation advantages over traditional materials.
In which industries are large clear PVC pipes commonly used?
They are commonly used in food processing, pharmaceuticals, aquaculture, and chemical production.
How do large clear PVC pipes benefit the food processing industry?
Their clear design allows for real-time monitoring of liquid flow, ensuring product quality and safety.
What advantages do large clear PVC pipes provide in aquaculture?
They enable the movement of water while allowing visibility into fish health without disturbing their environment.
Why are large clear PVC pipes favored in chemical production?
They resist chemicals and can handle high pressures, making them suitable for safely transporting hazardous substances.
Are there any drawbacks to using large clear PVC pipes?
Yes, transparent PVC can be more susceptible to UV degradation, so protective measures are recommended for outdoor use.
How does Lincoln Plastics ensure the quality of their products?
Lincoln Plastics is committed to customization, which boosts operational efficiency and enhances reliability in fluid transport systems, guaranteeing timely delivery and quality.
List of Sources
- Composition and Properties of Large Clear PVC Pipe
- News - 5 Clear PVC Pipe Applications for Commercial Use (https://pntekplast.com/news/5-clear-pvc-pipe-applications-for-commercial-use)
- What Is Clear PVC Pipe? Everything You Need To Know | Ctube (https://ctube-gr.com/news/what-is-clear-pvc-pipe.html)
- Clear PVC & Clear PVC Pipe – Uses, Benefits with Expert Tips | Clear Pipe (https://clearpipe.com/blogs/news/get-clear-pvc-and-clear-pvc-pipe-benefits-uses-with-expert-tips-from-clear-pipe)
- Applications of Large Clear PVC Pipe in Various Industries
- High Performance Engineering Plastics for the Food Processing Industry | Modern Plastics (https://modernplastics.com/industries/food-processing-plastics)
- What Is Clear PVC Pipe? Everything You Need To Know | Ctube (https://ctube-gr.com/news/what-is-clear-pvc-pipe.html)
- What is PVC Clear? Key Properties and Applications Explained (https://lincoln-plastics.com/news-post/what-is-pvc-clear-key-properties-and-applications-explained)
- Advantages of Large Clear PVC Pipe Over Other Materials
- Clear PVC & Clear PVC Pipe – Uses, Benefits with Expert Tips | Clear Pipe (https://clearpipe.com/blogs/news/get-clear-pvc-and-clear-pvc-pipe-benefits-uses-with-expert-tips-from-clear-pipe)
- The Numerous Advantages of PVC Pipe - Vinyl (https://vinylinfo.org/news/the-numerous-advantages-of-pvc-pipe)
- Plastic Profiles vs. Traditional Materials: Key Insights for OEMs (https://lincoln-plastics.com/news-post/plastic-profiles-vs-traditional-materials-key-insights-for-oe-ms?dcc2137a_page=12)
- Manufacturing Process of Large Clear PVC Pipe
- Cherry Pipes & TSM Control Systems: A Partnership in Sustainability – TSM Controls Systems (https://tsm-controls.com/blog/case_studies/cherry-pipes-tsm-control-systems-a-partnership-in-sustainability)
- (https://recfit.tas.gov.au/grants_programs/climate-change/brep/case_studies/mitchell_plastic_welding)
- 5 Key Quality Control Tests for PVC/CPVC/PPR Pipe Production – SAM-UK | Pipe Fittings, Pipe Fittings, Pipe Fittings (https://sam-uk.com/5-key-quality-control-tests-for-pvc-cpvc-ppr-pipe-production)
- Challenges and Solutions in Using Large Clear PVC Pipe
- Back Button (https://coleparmer.com/tech-article/uv-properties-of-plastics)
- Plastics in the health sector | Health Care Without Harm - Global (https://global.noharm.org/focus/plastics/case_studies)
- What is PVC Clear? Key Properties and Applications Explained (https://lincoln-plastics.com/news-post/what-is-pvc-clear-key-properties-and-applications-explained)
- Protecting PVC from UV (https://eng-tips.com/threads/protecting-pvc-from-uv.324153)
- Uv Degradation of U Pvc Pipes Exposed to Solar Radiation and Solutions - Kanademy (https://kanademy.com/uv-degradation-of-u-pvc-pipes-exposed-to-solar-radiation-and-solutions)
- Comparison of Large Clear PVC Pipe with Other PVC Types
- Understanding Transparent PVC: Properties, Uses, and Comparisons (https://lincoln-plastics.com/news-post/understanding-transparent-pvc-properties-uses-and-comparisons?dcc2137a_page=30)
- What Is Clear PVC Pipe? Everything You Need To Know | Ctube (https://ctube-gr.com/news/what-is-clear-pvc-pipe.html)
- Clear PVC Pipe VS Clear PVC Conduit (https://insights.made-in-china.com/Clear-PVC-Pipe-VS-Clear-PVC-Conduit_vfgGSbqdhJiT.html)
- Standards and Certifications for Large Clear PVC Pipe
- Does PVC Pipe Meet Drinking Water Standards? (https://ifanultra.com/pvc-pipe-drinking-water-standards.html)
- Is PVC Safe? Vinyl Institute (https://vinylinfo.org/news/is-pvc-safe-for-drinking-water-the-truth-about-pvc-pipes)
- Global PVC Pipe Market Strategic Planning Insights 2025-2032 (https://statsndata.org/report/pvc-pipe-market-36573)
- HDG and NSF 61 Certification for Potable Water (https://galvanizeit.org/about-aga/news/article/hdg-and-nsf-61-certification-for-potable-water)
- 4 Reasons Municipalities Are Choosing PVC Pipe Systems - The Astorian (https://dailyastorian.com/2025/02/19/4-reasons-municipalities-are-choosing-pvc-pipe-systems)
- Environmental Considerations of Large Clear PVC Pipe
- Great Quotes on Environment, Sustainability, and Recycling (https://isellpackaging.com/great-quotes-on-environment-sustainability-and-recycling)
- Circular Fashion by VIRGIO | The Only Good Fashion Company (https://virgio.com/blogs/news/50-recycling-and-sustainability-quotes-lifestyle-fashion)
- 15 Plastic Pollution Quotes to Inspire You to Go Waste Free | Earth.Org (https://earth.org/plastic-pollution-quotes)
- Top 40 Inspiring Quotes on Plastic Waste & Recycling (https://hummingbirdinternational.net/quotes-about-plastic-recycling)
- (PDF) Risks Associated with the Presence of PVC in the Environment and Methods of Its Elimination (https://researchgate.net/publication/376049214_Risks_Associated_with_the_Presence_of_PVC_in_the_Environment_and_Methods_of_Its_Elimination)
- Future Trends in Large Clear PVC Pipe Technology
- Len Gordon® Wins “Most Innovative Product” at Pool & Spa Show in Las Vegas for Its Smart PVC Fittings (https://poolmagazine.com/news/press-releases/len-gordon-wins-most-innovative-product-at-pool-spa-show-in-las-vegas-for-its-smart-pvc-fittings)
- Latest Technological Trends In PVC Pipe Fittings For Construction Projects - Knowledge (https://ifan-plast.com/info/latest-technological-trends-in-pvc-pipe-fittin-100790932.html)
- PVC-M High Impact Resistant Water Supply Pipe Market | Global Market Analysis Report - 2035 (https://futuremarketinsights.com/reports/pvc-m-high-impact-resistant-water-supply-pipe-market)
- 15 Plastic Pollution Quotes to Inspire You to Go Waste Free | Earth.Org (https://earth.org/plastic-pollution-quotes)
