
10 Essential Uses of Plastic L Shape Trim for Your Projects
Overview
Have you ever faced those pesky corners in your projects that just seem to need a little extra love? Well, that’s where plastic L shape trim comes in! This versatile little hero is perfect for corner protection, edge finishing, surface transitions, and even hiding gaps. It’s like the Swiss Army knife of construction and design!
Now, let’s talk about why L shape trim is such a game changer. Not only does it enhance the aesthetics of your space, but it also brings durability to the table. Imagine how much smoother your projects could go with this practical solution at your side. It’s a must-have for anyone in the construction or design world!
So, whether you’re working on a big renovation or just a small DIY project, consider adding plastic L shape trim to your toolkit. It’s not just a trim; it’s a valuable component that can elevate your work to the next level. Ready to give it a try?
Introduction
Plastic L shape trim is a game-changer in so many industries—think construction, automotive, and beyond! Its versatility and functionality make it a must-have tool. In this article, we’re diving into ten essential uses of plastic L shape trim. You’ll see how it can really enhance your projects, whether through protection, aesthetics, or those seamless connections we all love.
But here’s the thing: with so many options out there, how do you figure out the best applications and techniques to get the most out of it? You might be wondering where to start. Let’s explore the world of plastic L shape trim together and uncover some answers that can elevate your projects to new heights!
Lincoln Plastics: Custom Plastic L Shape Trim for Tailored Projects
At Lincoln Plastics, we really shine when it comes to crafting custom plastic l shape trim tailored to fit the unique needs of your projects. With over 15 years in the extrusion game, we totally get that personalized solutions are key to boosting both functionality and aesthetics in construction. We can whip up a variety of flexible profiles, including co-extrusion options, allowing us to create standout designs—like a ‘yellow stripe’ in the edging—that not only look great but also serve a practical purpose.
Now, let’s talk about some exciting advancements in extrusion technology! Thanks to modular co-extrusion feedblocks, we can make quick adjustments and cut down on waste. This means we can customize plastic l shape trim with intricate profiles while keeping downtime to a minimum. It’s all about meeting your specific needs while sticking to our promise of on-time delivery.
Quality is our top priority at Lincoln Plastics. We ensure that every finishing piece meets strict manufacturing standards, making us a reliable choice for companies looking for durable components. For example, our smart extrusion equipment, equipped with IoT sensors and AI-driven controls, has boosted production efficiency by 30-40%. This not only enhances product consistency but also keeps us in line with the latest industry trends.
We’ve got plenty of examples of customized material extrusion solutions, such as plastic l shape trim designed for specific architectural features or unique installation requirements. This really showcases how adaptable our products are! As the construction industry increasingly demands tailored solutions, Lincoln Plastics stands out as a trusted partner, ready to tackle your evolving needs with innovative and high-quality plastic finishing solutions.

Corner Protection: Utilizing Plastic L Shape Trim for Safety
Have you ever noticed how easily corners can get damaged in places like warehouses, retail spaces, or even at home? It’s a common problem, but there’s a simple solution: using plastic L shape trim. By adding these handy moldings, you can protect your walls and furniture from those pesky bumps and scrapes. Not only does this help keep everything looking sharp, but it also cuts down on maintenance costs and boosts safety.
Now, let’s talk about what to look for when choosing these profiles. It’s crucial to pick durable materials that can take a hit. After all, you want long-lasting protection for those key areas, right? So, next time you’re thinking about corner protection, consider using plastic L shape trim. They’re a smart investment that pays off in the long run!
Edge Finishing: Enhancing Aesthetics with Plastic L Shape Trim
When it comes to furniture and cabinetry, have you ever thought about how those little details can make a big difference? Plastic L shape trim isn’t just functional; it plays a key role in achieving polished edge finishes that really elevate the look of your spaces. Design pros often suggest picking colors and textures that blend seamlessly with your overall design theme. This way, everything feels cohesive and well thought out.
You might be surprised to learn that more and more consumers are leaning towards customizable options. A significant number of folks prefer a variety of colors and textures in their furniture designs. For example, finishes in shades like Almond, Black, and Brilliant White not only allow for creative expression but also enhance the visual harmony of interiors.
Think about it: how many times have you seen L design finishes transform a space? They offer clean lines that protect edges while adding a touch of sophistication. This versatility makes plastic L shape trim a must-have for both homes and businesses, ensuring that you can focus on aesthetics without compromising on functionality. So, why not consider these moldings for your next project? They might just be the finishing touch you didn’t know you needed!
Surface Transitions: Achieving Seamless Connections with Plastic L Shape Trim
Have you ever noticed how those little gaps between your flooring and walls can really stand out? That’s where plastic l shape trim comes in! It’s a game changer for creating seamless connections between surfaces, like flooring and walls or countertops and cabinetry. Not only does it help reduce those pesky gaps, but it also gives your installation a polished, professional look.
At Lincoln Plastics, we totally get that an accurate fit is key to keeping your project looking sharp. That’s why we work closely with OEMs to ensure all our products meet strict quality standards. We even have special checks for fit and function, using various check gauges to make sure everything fits just right.
Now, let’s talk about installation. It’s super important for contractors to take their time measuring and cutting the moldings precisely. Why? Because that attention to detail can really elevate the quality of those surface transitions. When used correctly, plastic l shape trim can transform ordinary junctions into eye-catching features, showcasing the craftsmanship involved in the building process.
And if you’re worried about color matching, don’t be! We can easily source colors that align with your Pantone specifications, ensuring consistency across different manufacturers. Plus, our robust quality system includes dedicated checks to guarantee that your rigid profiles meet all the critical dimensions. That way, you can have peace of mind for every task!

Gap Hiding: Concealing Imperfections with Plastic L Shape Trim
Have you ever noticed those pesky gaps and flaws when you're building or remodeling? It can be frustrating, right? That’s where plastic l shape trim comes into play! This handy solution not only hides those imperfections but also gives your space a polished, professional look.
Now, let’s talk about versatility. Plastic l shape trim is great for masking issues like uneven flooring or misaligned cabinetry. When you choose molding that matches your surrounding materials, it creates a seamless integration that really enhances the overall aesthetic of your space. Plus, using corner pieces or connectors can make your installation look even better, providing a smooth finish at the joints.
For instance, think about busy areas in your home. Using L design molding there not only boosts visual appeal but also protects edges from damage. This little touch can help prolong the durability of the surfaces it covers. Renovation specialists often emphasize how important it is to hide gaps. A well-finished edge can really elevate the perceived quality of your home improvement projects.
So, if you’re looking to achieve an elegant appearance while addressing practical issues in your layout, consider including plastic l shape trim. And here’s a tip: don’t hesitate to ask for complimentary samples! This way, you can ensure you pick the right size of angle molding, making it easier to find the perfect product for your needs.
Industry Applications: Diverse Uses of Plastic L Shape Trim
Plastic L shape trim is gaining a lot of attention for its wide range of uses in various sectors like automotive, construction, and furniture production. For instance, in the automotive world, there's a growing demand for lightweight and stylish interior finishes. This trend is expected to drive significant growth, with the automotive synthetic interior finishes market projected to hit USD 110 billion by 2033. Why? Well, it’s all about the rising vehicle production and consumers wanting durable, customizable components.
At Lincoln Plastics, we work hand-in-hand with OEMs to make sure our polymer L profiles meet all quality standards. We conduct specific assessments for fit and function using different measuring gauges. Our robust quality system includes a dedicated quality manual for each polymer profile, complete with drawings and essential in-process checks. This way, we ensure that the finishes are perfectly tailored to our clients' needs. Plus, we can easily source colors that match your Pantone specifications, keeping things consistent across manufacturers.
Now, let’s talk about construction. Plastic L shape trim serves both practical and decorative roles. It protects edges in commercial spaces while also enhancing the overall look of residential projects. Its versatility means we can create custom solutions that fit specific industry needs, ensuring top-notch performance in various applications.
For example, in furniture production, plastic L shape trim helps provide clean edges and protect surfaces, boosting the longevity and visual appeal of items. Automotive manufacturers have also recognized the flexibility of synthetic coverings, highlighting their role in creating lightweight parts that improve fuel efficiency and design versatility. This trend is further supported by advancements in sustainable materials, which are becoming increasingly important in both the automotive and furniture sectors.
Overall, the adaptability of plastic L shape trim in synthetic L profile molding is a game-changer in modern manufacturing processes. It offers solutions that meet the evolving needs of diverse sectors. So, whether you’re in automotive, construction, or furniture production, consider how synthetic L profiles can enhance your projects!

Choosing the Right Plastic L Shape Trim for Your Project Needs
Choosing the right plastic l shape trim for your project can feel a bit overwhelming, right? There are a few key factors to think about, like:
- Material durability
- Color
- Size
It’s super important to consider what your project really needs, especially when you think about environmental factors that might impact how long your finishing lasts. For example, if it’s exposed to moisture or extreme temperatures, that could really affect the durability of plastic materials.
Now, let’s talk about aesthetics! Your finishing should really complement the overall design of your space. It’s all about finding that perfect balance. Consulting with a manufacturer like Lincoln Plastics can be a game-changer. They can offer valuable insights tailored to your unique needs. Their expertise in custom extruded profiles means you’ll get solutions that not only meet your specifications but also boost the functionality and look of your project.
By keeping these factors in mind, you can ensure that your choice of plastic l shape trim not only lasts but also enhances the charm of your application. So, what do you think? Ready to dive into the options?

Installation Tips: How to Effectively Use Plastic L Shape Trim
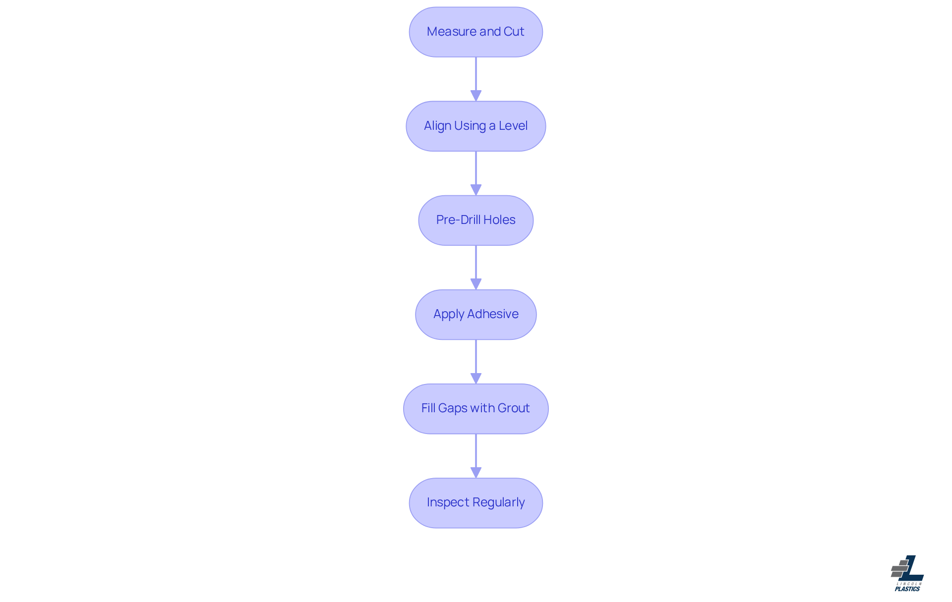
When it comes to installing plastic l shape trim, the first step is all about getting those measurements right. You’ll want to cut the material to the exact length you need. And don’t skimp on the adhesives or fasteners! Using high-quality options is key to keeping that molding snug and secure.
Now, let’s talk about alignment. Experts recommend using a level during installation. This little tool is essential for making sure everything looks sleek and professional. Plus, pre-drilling holes for screws can save you from cracking the molding, which is a win for both durability and aesthetics.
Once the molding is in place, it’s time to fill in those gaps with grout. This not only boosts the appearance but also adds a layer of moisture protection. You might be surprised to learn that many installation mistakes can really mess with how your molding looks and functions. For instance, if things aren’t aligned properly, you could end up with visible gaps and uneven surfaces. And if you don’t use enough adhesive, the molding might loosen over time. In fact, statistics show that nearly 30% of installation errors come from misalignment and insufficient adhesive use. So, it’s clear that sticking to best practices is super important.
Contractors often stress the need for good surface preparation. Make sure the area is clean and dry before you start; this helps with adhesion. And don’t forget about regular inspections! Keeping an eye out for wear and tear can help you catch issues early, which is crucial for the longevity of your installation. As one contractor put it, 'Investing time in preparing the surface and checking the edges consistently can prevent expensive repairs in the future.' By following these best practices, you’ll not only enhance the look of your project with the addition of plastic l shape trim but also extend the durability of the finish. It’s definitely a smart investment!

Maintenance: Keeping Your Plastic L Shape Trim in Top Condition
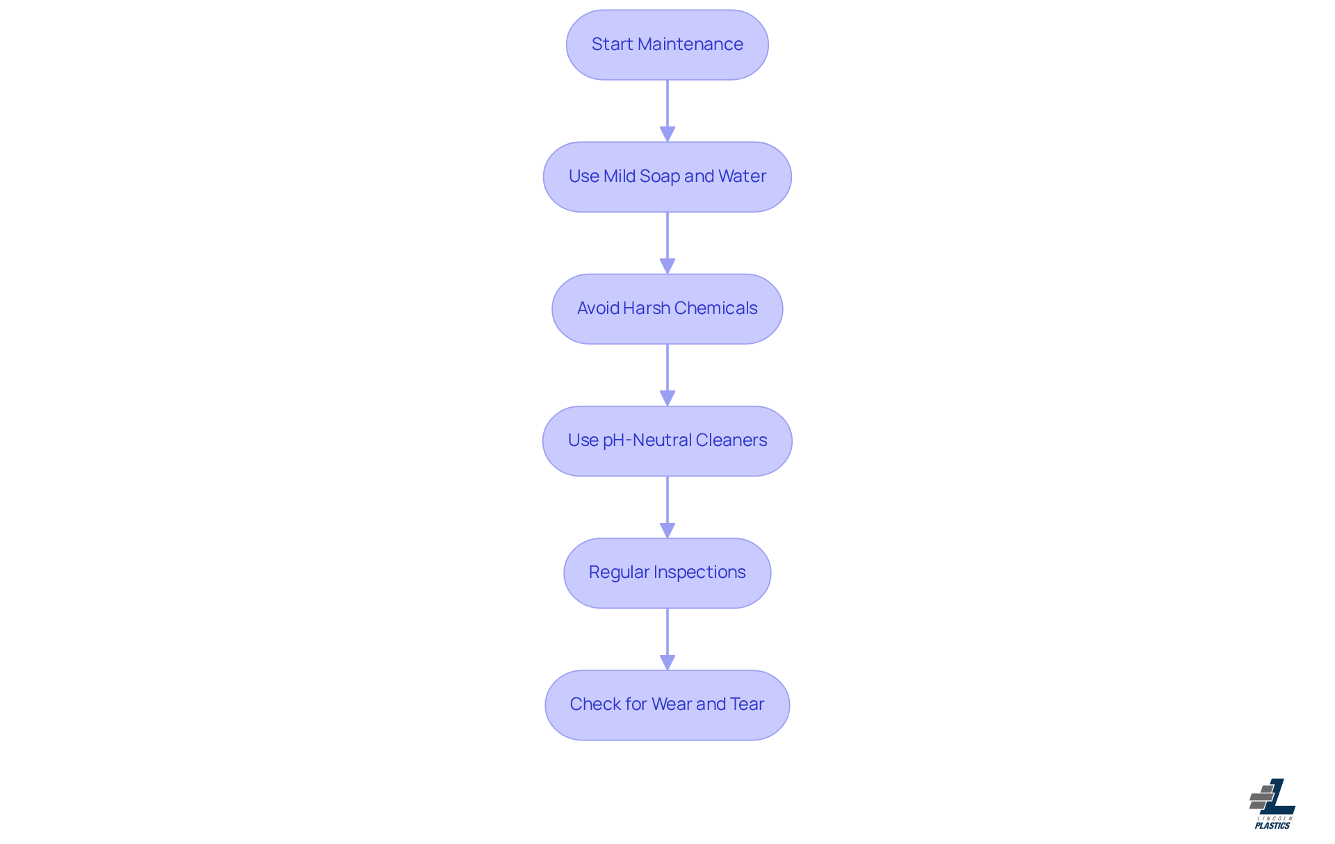
Keeping your plastic l shape trim in tip-top condition is easier than you might think! Just grab some mild soap and water, and you’re good to go. This simple solution wipes away dirt and grime without putting your molding at risk. Maintenance pros always say to steer clear of harsh chemicals—those can really mess with the finish over time.
You might be wondering, what’s the best way to clean it? Well, experts recommend using pH-neutral cleaners to maintain the appearance of plastic l shape trim and other synthetic materials. And don’t forget about regular inspections! Checking for wear and tear helps you catch any issues early, so you can keep both the protective and aesthetic qualities of your molding intact.
Did you know that well-maintained synthetic borders can last over 10 years? That’s right! Of course, it all depends on how you care for them and the environment they’re in. For example, the Mothers 06141 Back-to-Black Heavy Duty Trim Cleaner Kit is a fantastic option for maintaining those surfaces, especially when used in conjunction with plastic l shape trim to keep them looking sharp.
So, by sticking to these cleaning tips and staying on top of maintenance, you can ensure your synthetic borders stay in great shape for years to come!

FAQs: Common Questions About Plastic L Shape Trim
-
What substances can I use for L-shaped molding? Well, you’ve got options! Plastic L shape trim can be produced from materials such as PVC, ABS, and polycarbonate. Each one has its perks:
- PVC is super durable and moisture-resistant
- ABS is great for impact resistance
- Polycarbonate shines with its strength and transparency
-
Can I paint L section molding made of synthetic material? Absolutely! Many types of L configuration molding can be painted. Just make sure to grab paint that's made for synthetic surfaces to get the best adhesion. Fun fact: using the right primer can boost your adhesion success rates to over 90% when applied correctly, giving you a finish that lasts.
-
Is L-shaped molding good for outdoor use? Some plastic L shape trim is UV resistant, making it suitable for outdoor applications. But, it’s always a good idea to check the product specifications to ensure they’re fit for the outdoors, as this can differ by manufacturer and material.
-
How do I pick the right size for my project? Start by measuring the area where you plan to install the molding. You’ll want a size that covers the edges or gaps nicely without being too bulky. Plastic angle moldings come in sizes with an external depth ranging from 5mm to 100mm, so you’ve got plenty of options for different settings.
-
What repair techniques can I use for plastic L design? There are several ways to attach plastic L shape trim! You can use self-adhesive tape, glue, or even mechanical fixings like rivets or screws, depending on what your project needs.

Conclusion
Plastic L shape trim really stands out as a must-have for boosting both the functionality and look of various projects. It’s super versatile, allowing for tailored solutions that fit specific needs, making it essential in construction, furniture making, and even automotive applications. By adding plastic L shape trim to your design and construction processes, you’re not just enhancing visual appeal; you’re also ensuring durability and protection against wear and tear.
Now, let’s talk about some key applications of plastic L shape trim. It’s great for:
- Corner protection
- Edge finishing
- Creating seamless surface transitions
But the benefits go beyond just looking good; they also include safety, easy maintenance, and adaptability to different environments. When choosing the right trim, think about factors like material durability, color, and size to make sure it meets your project’s specific needs.
Ultimately, you can’t underestimate the importance of plastic L shape trim. It helps conceal imperfections, boosts safety, and gives a polished finish, making it a crucial element in modern design and construction. As industries keep evolving, embracing innovative solutions like plastic L shape trim can really improve project outcomes and leave lasting impressions. So, why not engage with manufacturers like Lincoln Plastics? Explore customized options that align with your project goals and take your work to the next level!
Frequently Asked Questions
What is Lincoln Plastics known for?
Lincoln Plastics specializes in crafting custom plastic L shape trim tailored to meet the unique needs of various projects, with over 15 years of experience in the extrusion industry.
How does Lincoln Plastics ensure the quality of their products?
Lincoln Plastics prioritizes quality by adhering to strict manufacturing standards and utilizing smart extrusion equipment equipped with IoT sensors and AI-driven controls, which enhance production efficiency and product consistency.
What advancements in extrusion technology does Lincoln Plastics utilize?
Lincoln Plastics uses modular co-extrusion feedblocks that allow for quick adjustments and reduced waste, enabling the customization of intricate profiles while minimizing downtime.
How can plastic L shape trim be beneficial for corner protection?
Plastic L shape trim can protect walls and furniture from damage caused by bumps and scrapes, helping to maintain appearance, reduce maintenance costs, and enhance safety in various environments.
What should be considered when choosing plastic L shape trim for corner protection?
It is essential to select durable materials that can withstand impacts to ensure long-lasting protection for key areas.
How does plastic L shape trim enhance aesthetics in furniture and cabinetry?
Plastic L shape trim provides polished edge finishes that elevate the overall look of spaces, allowing for cohesive design by blending colors and textures with the existing decor.
What trends are emerging regarding consumer preferences for plastic L shape trim?
More consumers are leaning towards customizable options, preferring a variety of colors and textures in their furniture designs, which enhances creative expression and visual harmony.
Why is plastic L shape trim considered a versatile solution for both homes and businesses?
It offers clean lines for edge protection while adding sophistication, making it a valuable finishing touch that balances aesthetics and functionality.
List of Sources
- Lincoln Plastics: Custom Plastic L Shape Trim for Tailored Projects
- What is New in Plastic Extrusion Technology in 2025? - Yesha Engineering (https://yeshaextrusionmachineries.com/what-is-new-in-plastic-extrusion-technology-in-2025)
- The Extrusion Industry in 2025: Innovations, Trends, and Opportunities (https://plextrusions.com/extrusion-blog/the-extrusion-industry-in-2025-innovations-trends-and-opportunities)
- How Will Plastic Extrusion Technology Revolutionize the Next Decade? Deep Dive into Global Trends & Sustainable Solutions - MIDTECH (https://midtech-mc.com/how-will-plastic-extrusion-technology-revolutionize-the-next-decade-deep-dive-into-global-trends-sustainable-solutions)
- The Role of Plastic Trim in Modern Manufacturing (https://paulmurphyplastics.com/industry-news-blog/the-role-of-plastic-trim-in-modern-manufacturing)
- Edge Finishing: Enhancing Aesthetics with Plastic L Shape Trim
- Tile Trim Installation Tips for a Professional Finish (https://insights.made-in-china.com/Tile-Trim-Installation-Tips-for-a-Professional-Finish_BtTfEQFosmiw.html)
- Innovative Floor Plastic Trim L-Shape Planning (https://coohom.com/article/floor-plastic-trim-l-shape)
- L-Shape Edging Profile Made of PVC (LS8) (https://laticrete.com/products/l-shape-edging-profile-made-of-pvc-ls8)
- The Role of Plastic Trim in Modern Manufacturing (https://paulmurphyplastics.com/industry-news-blog/the-role-of-plastic-trim-in-modern-manufacturing)
- Plastic Edge Trim: The Ultimate Guide for Commercial and Industrial Uses - LINGO RUBBER PLASTIC (https://lingorp.com/plastic-edge-trim-the-ultimate-guide-for-commercial-and-industrial-uses)
- Surface Transitions: Achieving Seamless Connections with Plastic L Shape Trim
- Get Motivated with 20 Classic Quotes About Construction (https://planhub.com/resources/get-motivated-with-20-classic-quotes-about-construction)
- 15 of the Most Inspiring Quotes about Construction - Digital Builder (https://autodesk.com/blogs/construction/inspiring-construction-quotes)
- Extrusion Methods, Types, and Applications of Plastic Trim (https://iqsdirectory.com/articles/plastic-extrusion/plastic-trim.html)
- 10 Construction Quotes to Inspire Your Project (https://horstconstruction.com/10-wise-construction-quotes-to-inspire-your-next-project-2)
- Gap Hiding: Concealing Imperfections with Plastic L Shape Trim
- 5 uses for plastic angle trim explained (https://mkmplastics.com/blog/post/5-uses-for-our-plastic-angle-trim)
- Innovative Floor Plastic Trim L-Shape Planning (https://coohom.com/article/floor-plastic-trim-l-shape)
- Amazon.com: Black Mirror Border Peel and Stick Molding Trim Flexible Self Adhesive Wall Trim Decorative Mirror Trim for Border, TV, Wall, Mirror, Door, Backsplash, Wardrobe, Gap Sealing (1/2 in X 16.4 FT, Black) : Arts, Crafts & Sewing (https://amazon.com/Metallic-Flexible-Adhesive-Decorative-Wardrobe/dp/B09YCF4ZNW)
- Industry Applications: Diverse Uses of Plastic L Shape Trim
- Application of Plastics in Cars | Knauf (https://knaufautomotive.com/news/plastics/application-of-materials)
- The Role of Plastic Trim in Modern Manufacturing (https://paulmurphyplastics.com/industry-news-blog/the-role-of-plastic-trim-in-modern-manufacturing)
- Automotive Plastic Interior Trims Market Size & Forecast 2025 to 2035 (https://futuremarketinsights.com/reports/automotive-plastic-interior-trims-market)
- Plastic Automotive Exterior Trim Analysis Report 2025: Market to Grow by a CAGR of XX to 2033, Driven by Government Incentives, Popularity of Virtual Assistants, and Strategic Partnerships (https://archivemarketresearch.com/reports/plastic-automotive-exterior-trim-123109)
- Plastics Use in the Automotive Industry | Plastics Technology (https://ptonline.com/topics/automotive)
- Choosing the Right Plastic L Shape Trim for Your Project Needs
- The Role of Plastic Trim in Modern Manufacturing (https://paulmurphyplastics.com/industry-news-blog/the-role-of-plastic-trim-in-modern-manufacturing)
- 10 Key Benefits of Plastic L-Channels for OEM Purchasing Managers (https://lincoln-plastics.com/news-post/10-key-benefits-of-plastic-l-channels-for-oem-purchasing-managers?dcc2137a_page=1)
- 10 Ways L Shape Molding Enhances Product Design and Efficiency (https://lincoln-plastics.com/news-post/10-ways-l-shape-molding-enhances-product-design-and-efficiency?dcc2137a_page=18)
- Various Application Scenarios Of L-Shape Corner Edge Trim - Company Activities - News (https://tiletrim.com/news/various-application-scenarios-of-l-shape-corne-72374643.html)
- Installation Tips: How to Effectively Use Plastic L Shape Trim
- Tile Trim Installation Tips for a Professional Finish (https://insights.made-in-china.com/Tile-Trim-Installation-Tips-for-a-Professional-Finish_BtTfEQFosmiw.html)
- PGV Oil Tools 3D Prints Downhole Tools with the Desktop Metal® Shop System™ (https://proto3000.com/resources/case_studies/pgv-industry-oil-and-gas-metal-3d-printing)
- Maintenance: Keeping Your Plastic L Shape Trim in Top Condition
- Mothers 06141 Back-to-Black Heavy Duty Trim Cleaner Kit 12 oz with Brush - Walmart.com (https://walmart.com/ip/Mothers-06141-Back-to-Black-Heavy-Duty-Trim-Cleaner-Kit-12-fl-oz/147901359)
- Adam's Tire & Rubber Cleaner Collection (https://adamspolishes.com/products/adam-s-tire-rubber-cleaner-collection)
- Metal & Plastic Trim Offer Versatile, Budget-Friendly Option for Tile Installations (https://floortrendsmag.com/articles/114034-metal-and-plastic-trim-offer-versatile-budget-friendly-option-for-tile-installations)
- 40 Plastic Pollution Quotes Provoking Action and Awareness (https://trvst.world/waste-recycling/plastic-pollution/plastic-waste-quotes)
- Plastics Quotes (16 quotes) (https://goodreads.com/quotes/tag/plastics)
- FAQs: Common Questions About Plastic L Shape Trim
- The Role of Plastic Trim in Modern Manufacturing (https://paulmurphyplastics.com/industry-news-blog/the-role-of-plastic-trim-in-modern-manufacturing)
- Molding And Trim Market Size, Share, Trends & Forecast (https://verifiedmarketresearch.com/product/molding-and-trim-market)
- PVC Molding And Trim Market Size, Share, Trends & Forecast (https://verifiedmarketresearch.com/product/pvc-molding-and-trim-market)
- 5 FREQUENTLY ASKED QUESTIONS ABOUT PLASTIC ANGLE TRIMS (https://mkmplastics.com/blog/post/5-frequently-asked-questions-about-plastic-angle-trims)
- Molding Trim Market Analysis & Forecast 2035 (https://wiseguyreports.com/reports/molding-trim-market)
