
10 Essential Insights on Plastic Extrusion Tubing for OEMs
Overview
Have you ever found yourself puzzled over the right materials for plastic extrusion tubing? If you’re an Original Equipment Manufacturer (OEM), you’re not alone! Choosing the right tubing can feel overwhelming, but it’s crucial for enhancing product performance and meeting industry standards.
Let’s dive into some essential insights that can help you navigate this process. First off, material selection is key. Different applications require different materials, and understanding these needs can make all the difference. You might be wondering how to customize your tubing to fit specific requirements. Well, customization isn’t just a luxury; it’s often a necessity!
Quality control is another vital aspect. Ensuring that your tubing meets high standards can save you from headaches down the line. Think about it: nobody wants to deal with product failures or recalls, right?
Now, let’s talk about the various applications of plastic extrusion tubing. From automotive to medical devices, the possibilities are vast! Knowing where and how your tubing will be used can guide your decisions.
In conclusion, making informed choices about plastic extrusion tubing doesn’t have to be daunting. By focusing on material selection, customization, and quality control, you can enhance your products and meet those all-important industry standards. So, what are you waiting for? Let’s get started on making those informed decisions today!
Introduction
Welcome to the world of plastic extrusion tubing! It’s a lively space that plays a crucial role in industries ranging from automotive to healthcare. As manufacturers like you look for custom solutions to meet unique needs, getting a grip on the ins and outs of this process is key.
In this article, we’re diving into ten essential insights that not only showcase the benefits and applications of plastic extrusion tubing but also tackle the challenges OEMs face when sourcing reliable materials and keeping quality standards in check. You might be wondering, how can these insights help you enhance your operations and stay ahead in such a competitive market? Let’s explore!
Lincoln Plastics: Leading Provider of Custom Plastic Extrusion Tubing
Hey there! Have you ever found yourself in need of plastic extrusion tubing? Well, Lincoln Plastics is here to help! They’re a standout producer in this field, dedicated to crafting personalized solutions for OEMs. Whether it’s irrigation pipes or cord covers, they’ve got a wide range of products tailored to meet the unique needs of different industries.
What’s really cool is that Lincoln Plastics is all about quality. They hold an ISO 9001:2015 certification, which means their products meet some pretty tough quality standards. This commitment not only boosts their operational efficiency but also makes them a reliable partner for companies looking for dependable polymer shaping solutions such as plastic extrusion tubing. They work with materials like polyethylene, PVC, and polypropylene, ensuring they have what you need.
Now, you might be wondering how they fit into the bigger picture. As the synthetic molding sector is set to grow significantly, Lincoln Plastics is in a prime position to ride that wave. Industry experts emphasize the importance of excellence in polymer shaping, and that’s exactly what Lincoln Plastics focuses on. Their recent projects, especially in the irrigation sector, highlight their ability to meet client demands while promoting sustainable practices in agriculture.
So, if you’re an OEM looking for efficient solutions in plastic extrusion tubing, Lincoln Plastics could be your go-to choice. With their blend of quality, innovation, and customer-focused service, they’re making a name for themselves in the industry. Why not check them out and see how they can help you with your polymer needs?
Understanding the Plastic Extrusion Process: Key Steps and Techniques
Let’s dive into the procedure of plastic extrusion tubing! It’s made up of a few key phases: substance selection, heating, shaping, and cooling. First off, you start with unprocessed polymers like polypropylene, ABS, or PVC. These materials, such as plastic extrusion tubing, get fed into the extruder, where they’re heated until they become flexible enough for shaping. Once they’re molten, the material is pushed through a die to create plastic extrusion tubing in the desired profile, and then it cools down to solidify into the final product. Oh, and methods like co-extrusion let you combine different substances, which really boosts product functionality and adaptability.
Now, you might be wondering why substance choice is such a big deal. Well, it directly impacts the performance and longevity of the final product. For instance, biodegradable polymers and post-consumer recycled materials are becoming more popular, showing how the industry is shifting towards sustainability. Plus, there are some exciting advancements in shaping technology, like using IoT for real-time monitoring and control, which really amps up production efficiency and quality.
Let’s look at some real-world examples. In the construction industry, specialized profiles and plastic extrusion tubing produced through advanced shaping techniques meet strict building codes. This really highlights how crucial precise material selection and processing are. The time it takes to produce these polymer shapes can vary, but with modern equipment, lead times can be significantly reduced, making it easier to respond to market demands.
As the global polymer shaping market continues to evolve, understanding these essential steps and methods is key for OEMs. It helps ensure that their specifications are met and allows them to take advantage of the latest advancements in the field. So, keep these insights in mind as you navigate this fascinating area!

Common Materials for Plastic Extrusion Tubing: PVC, Polyethylene, and More
When it comes to the production of plastic extrusion tubing, you might be wondering which materials are the best fit for your needs. Well, let’s break it down! The big players here are PVC, polyethylene (PE), and polypropylene (PP), and each one has its own unique perks.
First up, we have PVC. It’s known for its incredible durability and chemical resistance, which is why it’s often the go-to for plumbing and electrical applications. If you’re in an environment where harsh chemicals are a regular thing, PVC really shines with its longevity and toughness.
Now, let’s talk about polyethylene. This material comes in two forms: high-density (HDPE) and low-density (LDPE). What makes PE stand out is its flexibility and impact resistance. This versatility makes it perfect for things like packaging and irrigation systems, where you need something that can adapt and hold up under pressure.
And then there’s polypropylene. While it doesn’t always get as much attention, it’s becoming more popular thanks to its lightweight nature and excellent fatigue resistance. It’s particularly useful in applications that require a lot of bending or flexing, like automotive parts and consumer goods.
Understanding the specific traits and performance indicators of plastic extrusion tubing can significantly assist OEMs in making smart choices that align with their project needs. This way, you can ensure optimal functionality and durability in whatever applications you’re working on. So, which material do you think would work best for your next project?

Types of Plastic Extrusion Tubing: Rigid vs. Flexible Options
In the realm of plastic extrusion tubing, there are two primary types: rigid and flexible. Each one has its own special role in different industries. Rigid tubing, often made from materials like PVC and ABS, is your go-to for applications that need a solid structure—think plumbing systems and construction projects. Its durability and resistance to the elements make it a top choice for critical infrastructure.
Now, let’s talk about flexible tubing. This type, usually crafted from flexible PVC or polyurethane, shines in situations where bending or movement is key. It’s super versatile, making it perfect for cable management systems, medical devices, and any application where adaptability is a must.
Did you know that flexible plastics can range from very flexible at 60A to nearly rigid at 95A? That’s quite a spectrum! Industry experts stress the importance of picking the right tubing based on what you need. For example, flexible PVC is known for being cost-effective and rubber-like, which makes it suitable for a bunch of different uses. On the other hand, polyurethane is the star in environments where wear resistance is crucial.
When it comes to rigid tubing, think electrical conduits and structural components—places where strength and reliability are non-negotiable. Flexible tubing, however, finds its home in dynamic settings like cable jacketing and pneumatic systems, where movement and flexibility are essential. Understanding these differences not only helps OEMs make smarter choices regarding plastic extrusion tubing but also boosts the performance and reliability of their products. So, what’s your next move? Dive into the world of tubing and see how the right choice can make all the difference!

Applications of Plastic Extrusion Tubing: From Automotive to Medical Uses
Have you ever considered how plastic extrusion tubing is integrated into our everyday lives? It’s pretty fascinating! This versatile material, such as plastic extrusion tubing, pops up in all sorts of places, from automotive to medical, construction, and even consumer goods. For instance, in the automotive world, it’s used for fuel lines and wiring harnesses. And in healthcare, plastic extrusion tubing plays a crucial role as components for IV tubing and catheters. In construction, you’ll find it in window frames and insulation. Talk about adaptability!
At Lincoln Plastics, we really value our partnerships with OEMs. We work closely with them to ensure our tubing meets all the necessary standards. This includes specific checks for fit and function, which are super important. Our robust assurance system features essential in-process checks and thorough documentation, making sure everything aligns perfectly with OEM specifications.
So, why does this matter? By understanding how our plastic extrusion tubing fits into various applications and our commitment to quality, OEMs can better align their products with the market's needs. It’s all about creating solutions that work for everyone. Now, let’s talk about how we can help you meet those demands!

Custom Solutions in Plastic Extrusion Tubing: Tailoring Products to Client Needs
Tailored solutions in plastic extrusion tubing are essential for meeting the specific needs of customers. Producers like Lincoln Plastics really shine when it comes to offering customized products that fit particular dimensions, colors, and property characteristics. We specialize in creating custom profile extrusions with materials such as polyethylene, ridged PVC, flexible PVC, and polypropylene, including plastic extrusion tubing. This means we can work with any resin to meet your specifications.
Now, let’s talk about what makes this customization so crucial. There’s a growing demand for synthetic products across various sectors, including medical, aerospace, and automotive industries. Did you know that the global polymer market was valued at over $638 billion in 2023? It’s expected to grow at an annual rate of 4.3% by 2030! This trend really highlights how much industries rely on tailored synthetic materials like plastic extrusion tubing to boost efficiency and performance in their final products.
For example, Lincoln Plastics has successfully developed unique profiles for everything from center pivot irrigation systems to specialized cord covers. This shows our ability to meet diverse client specifications. As industry specialists point out, the capacity to customize plastic extrusion tubing not only enhances functionality but also fosters lasting partnerships between producers and OEMs. This way, essential components are delivered on time and to exact standards.
This dedication to personalization and strict quality oversight sets us apart in the competitive world of plastic processing. So, if you’re looking for solutions that truly fit your needs, let’s chat! We’re here to help you find the perfect fit.
Benefits of Plastic Extrusion Tubing: Cost-Effectiveness and Durability
You know, plastic extrusion tubing really has a lot going for it. It’s cost-effective and durable, which is a win-win for manufacturers. The extrusion process? Super efficient! It allows for high-volume production with minimal waste, meaning lower costs for OEMs.
Now, let’s talk about how Lincoln Plastics steps in. They work closely with OEMs to make sure the tubing meets all the necessary standards. They even do special checks for ‘fit and function’ using various types of check gauges. Pretty neat, right?
And let’s not forget about durability. Materials like PVC and polyethylene are tough enough to handle harsh conditions, so you won’t have to worry about frequent replacements. Plus, Lincoln Plastics has a solid assurance system in place. They provide a dedicated manual for your polymer profile, complete with essential in-process checks and run documentation. This ensures that everything is tailored to meet your specific OEM specifications.
You might be wondering about colors. No problem! They can easily source colors that match your Pantone specifications, keeping things consistent across manufacturers.
All these benefits make plastic extrusion tubing a smart choice for producers looking to enhance their manufacturing methods while maintaining high standards of quality and accuracy. So, why not consider it for your next project?

Challenges in Plastic Extrusion Tubing: Navigating Supplier Reliability and Material Costs
The plastic extrusion tubing sector offers its perks, but let’s be real—it’s not without its challenges. Supplier reliability and fluctuating resource costs can really throw a wrench in the works. OEMs are often juggling the need for high-quality materials while trying to get those materials delivered on time. That’s where Lincoln Plastics steps in, offering expert advice on the design of plastic extrusion tubing and custom pipes. They help OEMs fine-tune their designs for manufacturing while keeping quality standards in check.
Now, you might be wondering how market volatility plays into all this. Well, it can lead to unpredictable commodity prices, which can directly impact production costs. Industry experts are all about building strong relationships with reliable suppliers and diversifying sourcing options. This way, you’re not putting all your eggs in one basket—especially when it comes to regions like China and the Middle East.
By tapping into Lincoln Plastics' vendor-managed inventory solutions, OEMs can keep their inventory levels just right, boosting operational efficiency. Plus, exploring strategic pricing models, looking into alternative resources, and considering sourcing from tariff-free areas or ramping up the use of recycled products can really help manage costs. It’s all about keeping production sustainable and profitable, right? So, let’s take those steps together!

Future Trends in Plastic Extrusion Tubing: Innovations and Market Directions
The future of polymer tubing is looking pretty exciting! With major advancements in automation, eco-friendly materials, and smart manufacturing methods, we’re on the brink of something revolutionary. Take Lincoln Plastics, for example. They’ve been shaping custom profiles since 1948, and they really show how important it is to have solid standards and teamwork with OEMs to ensure accuracy and quality in their products.
Now, let’s talk about assurance. Lincoln Plastics has a robust system in place that uses various check gauges and keeps a dedicated record book for each plastic profile. This way, they make sure that all the critical dimensions are spot on for things like irrigation products and cable management solutions.
Did you know that the global machinery market for forming processes is valued at $9.19 billion in 2025 and is expected to reach $12.29 billion by 2030? That’s a clear sign of how important these trends are becoming! Plus, with the rise of Industry 4.0 technologies—think Internet of Things (IoT) and data analytics—manufacturers are boosting their production efficiency and control. This means they can optimize their processes in real-time, which is pretty cool.
And it doesn’t stop there! Advancements in high-tech control panels and user interfaces are making operations more user-friendly and efficient. As the market shifts towards eco-friendly solutions, we’re seeing a big move towards biodegradable and recycled materials in production. This change is driven by consumer preferences and regulatory requirements.
Companies like Coperion and Rajoo Engineers are leading the charge with their innovations in energy efficiency and multi-layer film production. By embracing these advancements, OEMs can really sharpen their competitive edge and secure long-term success in this fast-evolving market.
So, what should OEMs do to keep up with these trends? It’s time to think about investing in new technologies and sustainable resources to meet future demands. And don’t forget to leverage the engineering expertise and strong quality systems that partners like Lincoln Plastics offer. Together, we can navigate this exciting future!

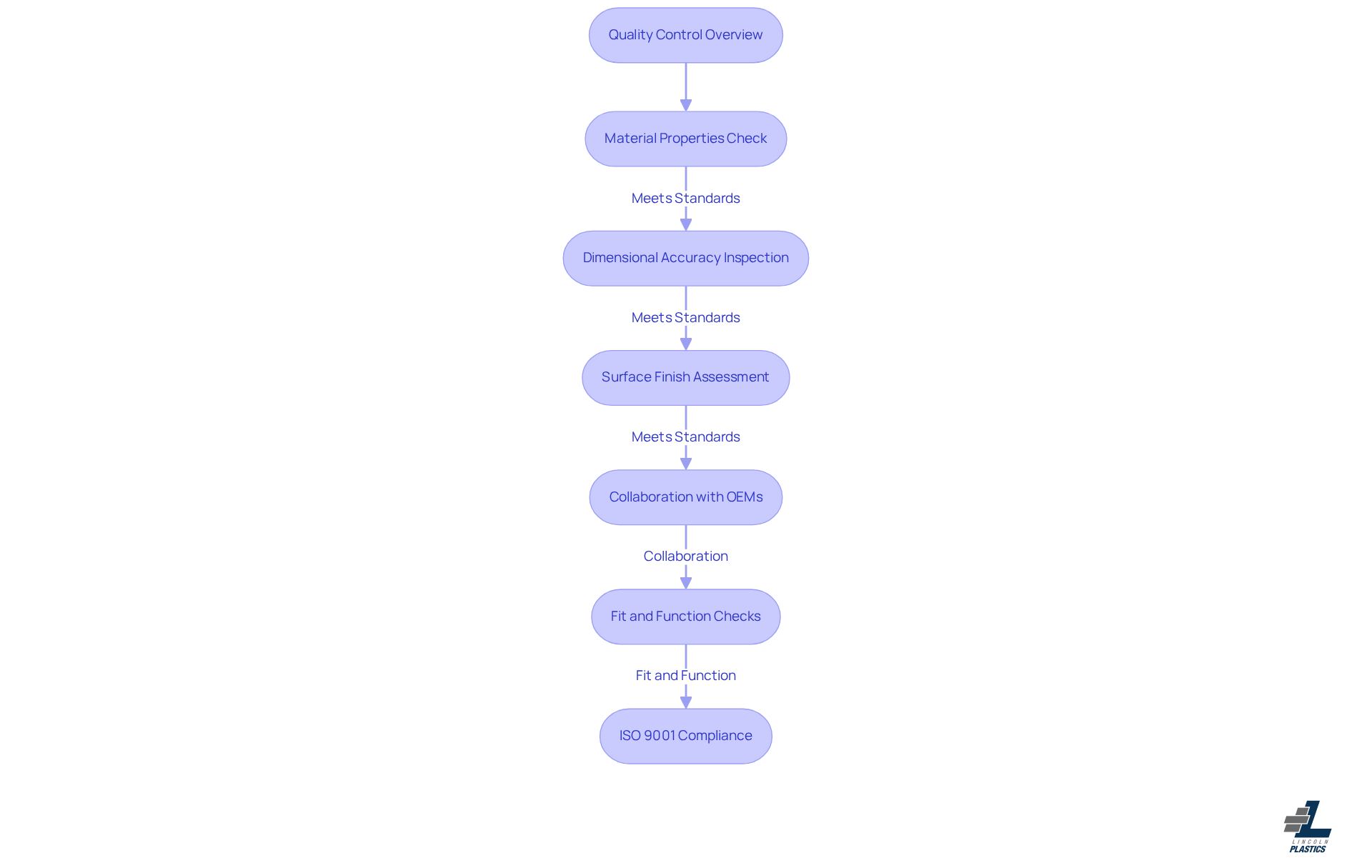
Quality Control in Plastic Extrusion Tubing: Ensuring High Standards and Compliance
Quality control is absolutely crucial when it comes to plastic extrusion tubing. Think about it: you want to ensure that every product meets the highest standards, right? That’s why we focus on thorough testing and inspection at every step of the manufacturing process. We keep an eye on material properties, check for dimensional accuracy, and assess the surface finish to make sure everything aligns with industry standards.
At Lincoln Plastics, we don’t just stop there. We work hand-in-hand with OEMs to ensure our products meet all necessary standards. This includes special checks for ‘fit and function’ and using various types of check gauges to guarantee that everything fits just right for its intended use. It’s all about making sure you get what you need.
Our commitment to quality doesn’t just happen by chance. We have a robust assurance system certified to the ISO 9001 standard. Each plastic profile comes with its own dedicated handbook, complete with drawings, essential in-process checks, and run documentation. This level of detail not only helps us maintain high standards but also boosts customer satisfaction.
So, why is all this important for OEMs? By prioritizing quality control, you can ensure that your plastic extrusion tubing products are reliable and meet the strict requirements of your industry. Industry leaders often stress that sticking to ISO standards is key to building trust and minimizing risks. This approach can lead to improved operational efficiency and, ultimately, greater customer loyalty.
Now, let’s talk about how you can implement these practices in your own operations. Are you ready to take your quality control to the next level?

Conclusion
You know, the importance of plastic extrusion tubing really can’t be overlooked, especially for OEMs looking for solutions that fit their unique needs. Lincoln Plastics shines in this area, offering a wide variety of products designed to boost efficiency and quality. By honing in on custom solutions and maintaining strict quality control, they help OEMs navigate a competitive landscape with the right tools.
Throughout this article, we’ve explored some key insights into the plastic extrusion process, material choices, and the different types of tubing out there. We’ve talked about the benefits of materials like PVC, polyethylene, and polypropylene, and the essential differences between rigid and flexible tubing. Plus, we can’t forget about quality assurance and the hurdles manufacturers face, like supplier reliability and those pesky fluctuating material costs.
As the industry keeps evolving with new innovations in automation and sustainable practices, it’s crucial for OEMs to stay in the loop and adapt. Embracing tech advancements and building strong partnerships with suppliers like Lincoln Plastics can really enhance product performance and lead to long-term success. The future of plastic extrusion tubing looks promising, so now’s the perfect time for manufacturers to invest in solutions that align with these exciting trends.
Frequently Asked Questions
What is Lincoln Plastics known for?
Lincoln Plastics is a leading provider of custom plastic extrusion tubing, dedicated to crafting personalized solutions for OEMs across various industries, including irrigation and cord covers.
What quality certifications does Lincoln Plastics hold?
Lincoln Plastics holds an ISO 9001:2015 certification, indicating that their products meet stringent quality standards, enhancing operational efficiency and reliability.
What materials does Lincoln Plastics work with?
Lincoln Plastics works with materials such as polyethylene, PVC, and polypropylene to produce their plastic extrusion tubing.
How does Lincoln Plastics fit into the synthetic molding sector?
As the synthetic molding sector is expected to grow significantly, Lincoln Plastics is well-positioned to leverage this growth by focusing on excellence in polymer shaping and meeting client demands, particularly in sustainable agricultural practices.
What are the key phases in the plastic extrusion process?
The key phases in the plastic extrusion process include substance selection, heating, shaping, and cooling. This involves feeding unprocessed polymers into an extruder, heating them until they are flexible, shaping them through a die, and then cooling them to solidify.
Why is material choice important in plastic extrusion?
Material choice is crucial because it directly affects the performance and longevity of the final product. The industry is increasingly shifting towards sustainable options like biodegradable polymers and post-consumer recycled materials.
What advancements are being made in shaping technology for plastic extrusion?
Advancements in shaping technology include the use of IoT for real-time monitoring and control, which enhances production efficiency and quality.
What are the common materials used for plastic extrusion tubing?
The common materials for plastic extrusion tubing include PVC, polyethylene (PE), and polypropylene (PP), each offering unique benefits suitable for different applications.
What are the characteristics of PVC as a material for plastic extrusion?
PVC is known for its durability and chemical resistance, making it ideal for plumbing and electrical applications, especially in harsh chemical environments.
How does polyethylene differ from polypropylene in terms of usage?
Polyethylene is flexible and impact-resistant, making it suitable for packaging and irrigation systems, while polypropylene is lightweight with excellent fatigue resistance, ideal for applications requiring bending or flexing, such as automotive parts.
List of Sources
- Lincoln Plastics: Leading Provider of Custom Plastic Extrusion Tubing
- Extruded Plastics Market Size to Hit USD 260.43 Bn by 2034 (https://precedenceresearch.com/extruded-plastics-market)
- Lincoln Plastics expands coextrusion capabilities (https://plasticsnews.com/news/lincoln-plastics-expands-coextrusion-capabilities)
- Extruded Plastics Market Size, Industry Dynamics & Forecast (https://verifiedmarketreports.com/product/extruded-plastics-market)
- Extruded Plastics Market Size, Share & Growth Report, 2030 (https://grandviewresearch.com/industry-analysis/extruded-plastics-market-report)
- Extruded Plastics Market Size And Share Analysis 2025 To 2034 (https://thebusinessresearchcompany.com/report/extruded-plastics-global-market-report)
- Understanding the Plastic Extrusion Process: Key Steps and Techniques
- New vacuum-assisted extrusion technique improves performance of polymer prints (https://sciencedaily.com/releases/2025/05/250507125656.htm)
- Advancements in Plastic Extrusion Technology: A Look at the Future (https://sheet-extrusionline.com/news/advancements-in-plastic-extrusion-technology-a-look-at-the-future-224319.html)
- Apex Unveils Next-Gen Extrusion Lines at K 2025 (https://k-online.com/en/Media_News/News/Company_News/Apex_Unveils_Next-Gen_Extrusion_Lines_at_K_2025)
- The Extrusion Industry in 2025: Innovations, Trends, and Opportunities (https://plextrusions.com/extrusion-blog/the-extrusion-industry-in-2025-innovations-trends-and-opportunities)
- Common Materials for Plastic Extrusion Tubing: PVC, Polyethylene, and More
- PVC extrusion in transition: overcoming challenges and tapping potential (https://inoex.com/news/detail/pvc-extrusion-in-transition-overcoming-challenges-and-tapping-potential)
- Extrusion: Pipe & Profile recent news | Plastics Today (https://plasticstoday.com/plastics-processing/extrusion-pipe-profile)
- The Extrusion Industry in 2025: Innovations, Trends, and Opportunities (https://plextrusions.com/extrusion-blog/the-extrusion-industry-in-2025-innovations-trends-and-opportunities)
- Types of Plastic Extrusion Tubing: Rigid vs. Flexible Options
- The biggest issue for resin distribution firms in 2025? ‘Uncertainty' (https://plasticsnews.com/news/tariffs-lack-stability-top-concerns-resin-distribution-firms-2025)
- Amcor achieves 'over 16% plastic reduction' in flexible tubes for Bulldog (https://packagingnews.co.uk/news/materials/rigid-plastics/amcor-achieves-over-16-plastic-reduction-in-flexible-tubes-for-bulldog-13-06-2025)
- 4 Steps to Choose Reliable Custom Plastic Tubing Solutions (https://lincoln-plastics.com/news-post/4-steps-to-choose-reliable-custom-plastic-tubing-solutions?dcc2137a_page=8)
- The Extrusion Industry in 2025: Innovations, Trends, and Opportunities (https://plextrusions.com/extrusion-blog/the-extrusion-industry-in-2025-innovations-trends-and-opportunities)
- Flexible Vs. Rigid Plastic Extrusion | SPIRATEX (https://spiratex.com/flexible-plastic-tubing/flexible-vs-rigid-plastic-extrusion)
- Applications of Plastic Extrusion Tubing: From Automotive to Medical Uses
- News (https://baod-extrusion.com/news)
- Pipe extruders add products, plants at bullish time (https://plasticsnews.com/news/pipe-extruders-add-products-plants-bullish-time)
- Plastic Extrusion Molded Parts Market Report, 2022-2027 (https://industryarc.com/Research/Plastic-Extrusion-Molded-Parts-Market-Research-501541)
- Exploring the Versatile Applications of Plastic Extrusion (https://paulmurphyplastics.com/industry-news-blog/exploring-the-versatile-applications-of-plastic-extrusion)
- Medical Tubing Market: 2025 Innovations & Growth (https://nextmsc.com/news/how-is-precision-evolving-in-medical-tubing)
- Custom Solutions in Plastic Extrusion Tubing: Tailoring Products to Client Needs
- Custom Plastic Extrusion: Basics, Benefits, and Future Explained (https://pexco.com/custom-plastic-extrusion-basics-benefits-and-future-explained)
- Exploring the Extrusion Industry for Custom Plastic Solutions (https://plasticsengineering.org/2024/09/exploring-the-extrusion-industry-for-custom-plastic-solutions-006579)
- 10 Key Benefits of PVC Extrusions for OEM Purchasing Managers (https://lincoln-plastics.com/news-post/10-key-benefits-of-pvc-extrusions-for-oem-purchasing-managers?dcc2137a_page=2)
- The Benefits of Custom Plastic Parts (https://crescentind.com/blog/the-benefits-of-custom-plastic-parts)
- 10 Leading PVC Extrusion Manufacturers for OEM Solutions (https://lincoln-plastics.com/news-post/10-leading-pvc-extrusion-manufacturers-for-oem-solutions?dcc2137a_page=17)
- Benefits of Plastic Extrusion Tubing: Cost-Effectiveness and Durability
- 10 Leading PVC Extrusion Manufacturers for OEM Solutions (https://lincoln-plastics.com/news-post/10-leading-pvc-extrusion-manufacturers-for-oem-solutions?dcc2137a_page=10)
- The Versatility of Plastic Tubing in Modern Industries (https://paulmurphyplastics.com/industry-news-blog/the-versatility-of-plastic-tubing-in-modern-industries)
- Strength & Durability in Custom Extruded Plastic Products (https://lakelandplastics.com/the-strength-and-durability-advantage-of-custom-extruded-plastic-products)
- The Role of Plastic Extrusion in Modern Manufacturing | Rocal (https://rocalextrusions.co.uk/news/the-role-of-plastic-extrusion-in-modern-manufacturing)
- Challenges in Plastic Extrusion Tubing: Navigating Supplier Reliability and Material Costs
- The 5 Biggest Risks Facing Plastic Producers in 2025–And How to Insure Against Them (https://bakerhopp.com/the-5-biggest-risks-facing-plastic-producers-in-2025-and-how-to-insure-against-them)
- The Extrusion Industry in 2025: Innovations, Trends, and Opportunities (https://plextrusions.com/extrusion-blog/the-extrusion-industry-in-2025-innovations-trends-and-opportunities)
- How the 2025 Tariffs Will Impact Plastic Prices: What US Manufacturers Need to Know - Sterling Plastics (https://sterlingplasticsinc.com/insights/how-the-2025-tariffs-will-impact-plastic-prices)
- US Tariffs Begin to Impact Plastics Industry Trade (https://plasticstoday.com/legislation-regulations/us-tariffs-begin-impacting-plastic-industry-supply)
- Tariffs, Inflation, and Plastics: Untangling the Price Effects - Plastics Industry Association | We protect, promote, and grow the plastics industry. (https://plasticsindustry.org/blog/tariffs-inflation-and-plastics-untangling-the-price-effects)
- Future Trends in Plastic Extrusion Tubing: Innovations and Market Directions
- JURRY Showcased Advanced Pipe Extrusion Technologies at K 2025 in Düsseldorf - JURRY (https://jurryextrusion.com/news/jurry-showcased-advanced-pipe-extrusion-technologies-at-k-2025-in-d-sseldorf)
- What is New in Plastic Extrusion Technology in 2025? - Yesha Engineering (https://yeshaextrusionmachineries.com/what-is-new-in-plastic-extrusion-technology-in-2025)
- The Extrusion Industry in 2025: Innovations, Trends, and Opportunities (https://plextrusions.com/extrusion-blog/the-extrusion-industry-in-2025-innovations-trends-and-opportunities)
- How Will Plastic Extrusion Technology Revolutionize the Next Decade? Deep Dive into Global Trends & Sustainable Solutions - MIDTECH (https://midtech-mc.com/how-will-plastic-extrusion-technology-revolutionize-the-next-decade-deep-dive-into-global-trends-sustainable-solutions)
- Quality Control in Plastic Extrusion Tubing: Ensuring High Standards and Compliance
- The Importance of Quality Control in Plastic Manufacturing (https://plastekgroup.com/blog/the-importance-of-quality-control-in-plastic-manufacturing)
- PIXARGUS Launches ProfilControl 7 XLine – Smart Inline Inspection for Plastics and Rubber Extrusions – Metrology and Quality News - Online Magazine (https://metrology.news/pixargus-launches-profilcontrol-7-xline-smart-inline-inspection-for-plastics-and-rubber-extrusions)
- Quality Control and Testing Procedures - Plastic Extrusion Technologies (https://plasticextrusiontech.net/quality-control-and-testing-procedures-in-plastic-extrusions)
- Standards in Plastics Manufacturing: Why Certification Matters - Talisman (https://talismangroup.co.uk/news/standards-in-plastics-manufacturing-why-certification-matters)
- (https://jinenplastic.com/blog/the-importance-of-iso9001-certification-in-plastic-manufacturing)
