
10 Essential Insights on Extruded Channels for OEM Managers
Introduction
Navigating the world of extruded channels can feel a bit overwhelming, right? It’s a dynamic landscape that plays a crucial role in industries ranging from construction to aerospace. As OEM managers, you’re often faced with the complexities of sourcing and production. That’s why understanding the ins and outs of extruded aluminum channels is so important.
In this article, we’re diving into ten key insights that shine a light on the benefits, challenges, and future trends in extruded channel manufacturing. These insights are designed to help you enhance operational efficiency and spark innovation in your processes. So, what strategies can OEMs adopt to stay ahead in this competitive market? Let’s explore!
Lincoln Plastics: Custom Profile Extrusion Solutions for Extruded Channels
Hey there! Have you ever found yourself in need of custom plastic parts but felt overwhelmed by the options out there? Well, let me introduce you to Lincoln Plastics, a top-notch custom profile production manufacturer based in Nebraska. They specialize in creating personalized solutions for all sorts of industries, making it easier for you to find exactly what you need.
What sets Lincoln Plastics apart? For starters, they focus on high-quality plastic parts, particularly extruded channels that are tailored to meet the specific needs of OEMs. Their commitment to excellence shines through their ISO 9001:2015 certification, which means they have rigorous quality control measures in place throughout the manufacturing process.
Now, let’s talk about their approach. Lincoln Plastics believes in treating clients with the same respect and care they expect. This customer-centric philosophy helps them build strong partnerships with their clients. It’s all about fostering a collaborative environment where everyone feels valued.
By leveraging advanced extrusion techniques and a solid understanding of materials like polyethylene, PVC, and polypropylene, Lincoln Plastics delivers innovative solutions utilizing extruded channels that can really enhance your operational efficiency. So, if you’re looking for a reliable partner in custom plastic manufacturing, why not reach out to Lincoln Plastics? They’re ready to help you tackle your challenges!
Understanding Extruded Aluminum Channels: Definition and Applications
Have you ever thought about how those sleek aluminum frames in buildings or cars come to be? Well, extruded channels made from aluminum profiles are the answer! These structural components are made by pushing aluminum through a die to create extruded channels, resulting in specific shapes that are super useful in all sorts of applications - from framing and support structures to architectural elements.
What’s great about aluminum is that it’s lightweight yet incredibly strong. This makes it a favorite in industries like construction, automotive, and aerospace, where you really need to balance strength with weight. For instance, in the automotive world, aluminum sections are often used in body panels and chassis components. Why? Because they help improve fuel efficiency and meet those pesky weight reduction regulations.
Now, let’s talk construction. C-channels, which are a popular choice for building frames, include extruded channels with internal flanges. They offer more rigidity compared to standard U-channels, which means better performance overall. And in aerospace, aluminum profiles are gaining traction fast. Their resistance to corrosion and lightweight nature are key for boosting fuel efficiency and performance.
Engineers love that choosing the right aluminum sections can simplify assembly. It’s all about combining multiple functions into one profile, which cuts down on the number of parts and saves time during assembly. As the market for shaped aluminum sections keeps growing, it’s crucial for OEM managers to understand their characteristics and uses. This knowledge can really enhance designs and production methods. So, are you ready to dive into the world of aluminum profiles?

Key Industries Utilizing Extruded Channels: From Construction to Transportation
Extruded channels are super important across various industries, and they really show off their versatility:
-
Construction: Think about how these channels are used for framing and structural support. They’re not just durable; they also offer design flexibility. With the push for lightweight and corrosion-resistant materials, shaped sections are becoming a go-to in modular construction. This shift is cutting down on construction times and material waste. As industry experts say, "Heavy industry aluminum extrusion is essential for construction, transportation, energy, and manufacturing, offering durability, lightweight strength, and design flexibility."
-
Transportation: Now, let’s talk about transportation. Here, extruded conduits are key for making lightweight components that boost fuel efficiency and lower emissions. Their strength-to-weight ratio is perfect for vehicles, especially electric ones, where every gram matters for performance and efficiency.
-
Aerospace: In aerospace, the use of extruded channels is crucial. They help create strong yet lightweight structures that meet strict safety standards. The aerospace market is set to grow, with aluminum profiles expected to hit $2.483 billion by 2025, showing a compound annual growth rate of 5.8% through 2033. Analysts point out that the ability to create complex shapes through extrusion is vital for pushing aerospace technology forward.
-
Electronics: Moving on to electronics, extruded conduits are used in housing and support structures for devices. They ensure durability and protection against the elements. Plus, their adaptability means they can be customized to fit specific design needs.
-
Renewable Energy: Finally, let’s not forget renewable energy. Extruded pathways are popping up in applications like solar panel mounts and wind turbine structures. These components are lightweight and robust, helping to optimize energy capture and efficiency. It’s exciting to see how this trend aligns with global sustainability goals, pushing for eco-friendly materials and practices.

Types of Aluminum Channels: Exploring U, C, and Hat Channels
When it comes to aluminum channels, you might be wondering which type is right for your project. Let’s break it down together! Each shape serves a unique purpose, making it easier to find the perfect fit for your needs.
-
U Channels: These are your go-to for framing and structural support. They pack a punch with their excellent strength-to-weight ratios, making them a solid choice for many applications.
-
C Channels: If you need a flat surface for mounting or support, C channels are ideal. They’re often found in construction and manufacturing, providing the stability you need.
-
Hat Sections: Designed for leveling and support in wall systems, these sections are crucial for drywall installations and various construction tasks. Each type of channel has its own advantages, tailored to meet specific project requirements.
So, whether you're building something new or renovating, understanding these options can really help you make the right choice. What do you think? Ready to dive into your next project with the right aluminum channel?

The Manufacturing Process of Extruded Channels: From Design to Production
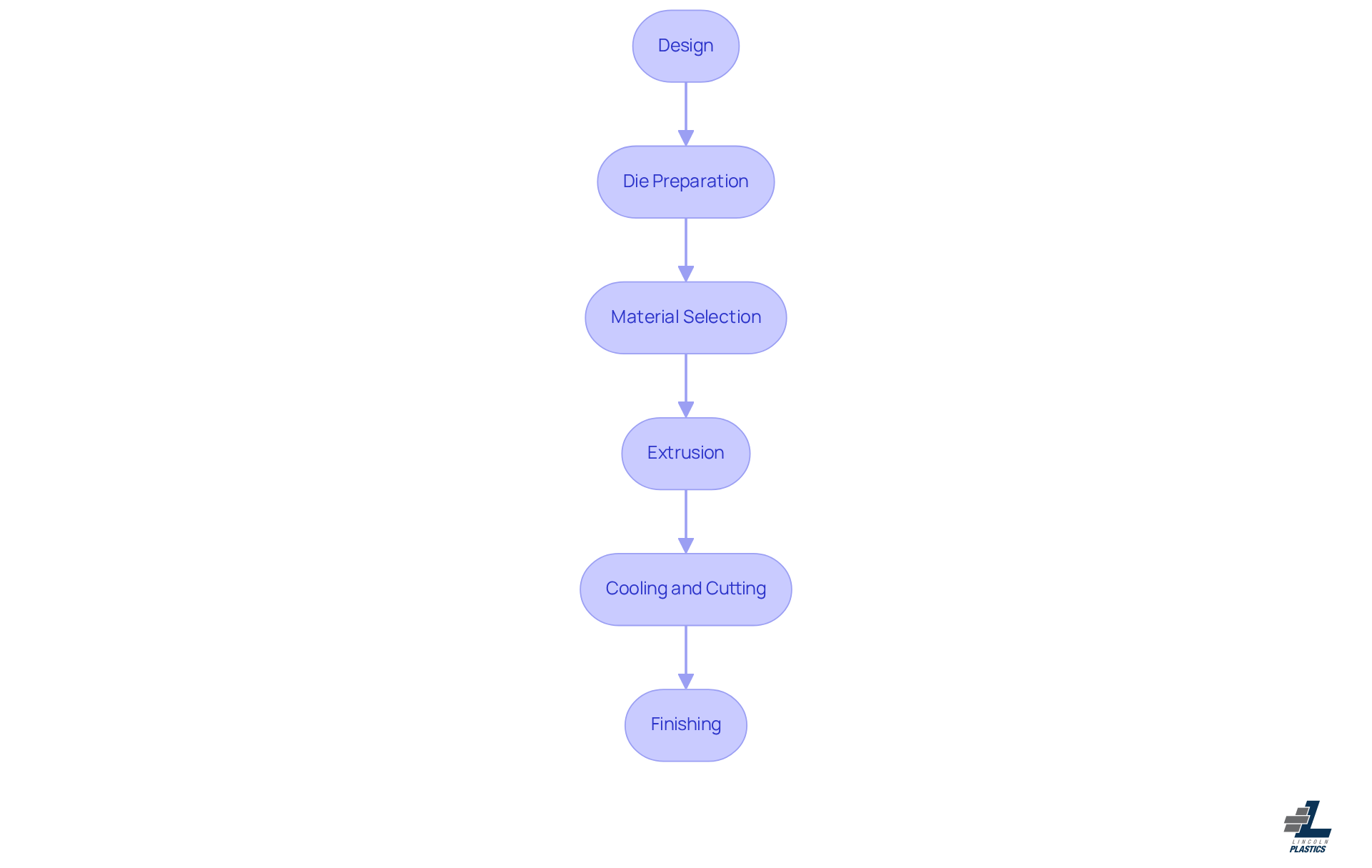
When it comes to manufacturing, the extruded channels involve several key steps that truly make a difference in achieving high-quality results. Let’s break it down:
- Design: First off, engineers whip up detailed CAD models of the conduit profiles. This helps nail down precise specifications right from the start.
- Die Preparation: Next, custom dies are crafted based on those designs. This step is super important because it ensures the passage geometry and surface finish turn out just right.
- Material Selection: Now, let’s talk materials. High-quality aluminum alloys are chosen for their specific properties. Lately, there’s been a trend toward materials that boost strength while keeping things lightweight.
- Extrusion: Here’s where the magic happens! The aluminum gets heated to the perfect temperature and is pushed through the die, forming the extruded channels. Thanks to recent advancements in extrusion technology, energy efficiency has improved, cutting power needs by 25-30% compared to older setups.
- Cooling and Cutting: After extrusion, the material is cooled and cut to the required lengths. This step is crucial for ensuring everything is dimensionally accurate.
- Finishing: Finally, channels might go through additional processes like anodizing or painting. These not only enhance durability but also make them look great for various applications. Plus, Lincoln Plastics offers value-added services like co-extrusion, fitting insertion, laser etching, and specialized packaging to tailor the final product to meet specific client needs.
Each of these steps plays a vital role in making sure the final product meets those strict quality standards, especially in industries where precision and reliability are key. As one engineer put it, "The importance of die preparation cannot be overstated; it directly impacts the efficiency and quality of the extrusion process." By embracing the latest technologies and materials, along with their comprehensive value-added services, Lincoln Plastics is all set to create custom aluminum profiles that meet the ever-changing needs of their clients. So, what do you think? Ready to explore how these processes can work for you?

The Importance of Custom Solutions in Extruded Channel Production
When it comes to channel production, tailored solutions are key for meeting the unique needs of OEMs. Think about it: by offering custom profiles, manufacturers can hit specific design criteria, boost performance, and really enhance functionality. So, what are the perks of customization? Let’s break it down:
- Enhanced Fit: Tailored components fit right into existing systems, making installation a breeze and ramping up operational efficiency.
- Improved Performance: Custom designs can ramp up load-bearing capabilities while cutting down on material waste. That means cost savings and better durability.
- Aesthetic Appeal: With the option to add custom finishes and colors, OEMs can align products with their branding or design specs. This is super important for standing out in a crowded market.
Did you know that around 70% of OEMs are now incorporating extruded channels into their products? That’s a clear sign of a growing trend toward personalization in manufacturing. This shift not only meets the demand for unique solutions but also sparks innovation and adaptability in product development. For example, a recent case study showed how Lincoln Plastics' custom cord covers made a real difference in safety and efficiency on the shop floor. It’s a great example of how tailored solutions can deliver practical benefits.
Plus, OEM managers are realizing that customized profiles do more than just enhance product functionality; they also help in standing out in a busy marketplace. So, if you’re not considering tailored solutions yet, maybe it’s time to think about how they could benefit your operations!

Benefits of Using Extruded Channels: Efficiency, Durability, and Versatility
Extruded channels offer numerous advantages, making them a preferred choice for OEM applications.
-
Efficiency: Think about it-when you streamline production, you cut down on lead times and waste. For example, an automotive exhaust maker saw a 20% boost in productivity just by switching to this method. That’s not just about getting things done faster; it also means saving money, which is a big win for manufacturers.
-
Durability: Now, let’s talk about durability. Aluminum profiles are tough cookies-they resist corrosion and wear like champs. With tensile strengths ranging from 20,000 to 45,000 PSI, depending on the alloy and temper, these conduits can handle some serious loads while keeping their shape. As industry leader Peter Wong puts it, "Aluminum sections typically exhibit tensile strengths of 20,000-45,000 PSI depending on the alloy and temper."
-
Versatility: And what about versatility? These profiles come in all sorts of shapes and sizes, ready to be customized for whatever you need-whether it’s structural support or a decorative touch. This flexibility lets OEMs get creative without sacrificing performance. Plus, personalizing aluminum profiles means they can fit specific project needs perfectly.
So, with all these benefits, it’s clear that extruded channels are a smart investment for OEMs seeking reliable and effective solutions to enhance their operations.

Challenges in Sourcing Extruded Channels: Supplier Reliability and Cost Fluctuations
Sourcing extruded channels can indeed be somewhat challenging for OEM managers, right? There are a couple of big challenges that pop up, especially when it comes to supplier reliability and those pesky cost fluctuations.
-
Supplier Reliability: First off, finding suppliers you can count on is super important. You want partners who consistently deliver quality products on time. If there’s a hiccup in the supply chain, it can really throw a wrench in your project timeline. That’s why building strong relationships with your suppliers is key. Experts in the supply chain world often say that having a reliable network is essential for keeping things running smoothly and meeting your customers' needs.
-
Cost Fluctuations: Now, let’s talk about costs. The prices of raw materials, especially aluminum, can swing quite a bit due to market changes. Recently, tariffs have pushed aluminum prices up, which means OEM managers need to keep a close eye on market trends. Staying informed about these fluctuations is crucial for managing your budget effectively and mitigating risks. Did you know that the North America aluminum extrusion market, which includes extruded channels, is expected to grow at a CAGR of over 7.01% from 2024 to 2033? That’s a clear sign of ongoing demand and potential cost pressures.
So, how do we tackle these challenges? It’s all about being proactive. Do your homework on potential suppliers, assess their reliability, and stay updated on market conditions. This way, you can ensure successful sourcing of those shaped materials.

Quality Control in Extruded Channel Production: Ensuring Standards and Reliability
When it comes to producing quality extruded channels at Lincoln Plastics, quality control is key. Let’s dive into some of the practices we use to make sure our products meet those high standards.
First up, we have Material Inspection. Before we even start production, we thoroughly check our raw materials. Why? Because we want to ensure they meet all the necessary specifications. This step emphasizes our commitment to quality assurance and the use of extruded channels to meet ISO 9001 standards.
Now, let’s talk about Process Monitoring. We maintain careful supervision of the extruded channels during the extrusion process. This continuous monitoring helps us catch any deviations from our quality standards in the extruded channels immediately. After all, we need to maintain the precision that our OEMs expect from us.
Finally, there’s the Final Inspection. Once the products are finished, we put them through rigorous testing. We check for dimensional accuracy, surface finish, and structural integrity. Our quality system is robust, including critical in-process checks and documentation. This is essential for building trust with our OEM clients.
Implementing these quality control measures isn’t just a box to check; it’s vital for ensuring that our extruded channels meet the exacting requirements of our customers. So, next time you think about quality in production, remember these steps we take to ensure excellence!

Future Trends in Extruded Channels: Innovations and Market Developments
The future of extruded channels is evolving in some very exciting ways. Let’s dive into a few key trends that are making waves:
-
Sustainability: You’ve probably noticed the buzz around eco-friendly materials. Well, it’s not just talk! The push for greener options is driving innovations in recycling and sustainable production practices. By 2025, we can expect the manufacturing sector to embrace biodegradable polymers and post-consumer recycled materials more than ever, all in line with global sustainability goals. Industry leaders are really stepping up, investing in bioplastics and circular production systems, and even rethinking extruder designs to support environmentally responsible manufacturing.
-
Automation: Now, let’s talk about automation. The integration of smart technologies in extrusion processes is not just a trend; it’s a game changer! Robotic process automation (RPA) is becoming a go-to solution, with returns on investment ranging from 30% to 200% in the first year alone. As we look ahead to 2024, about 53% of manufacturers are bringing robots into their operations. This not only streamlines production but also helps tackle those pesky labor shortages.
Customization is becoming increasingly important as industries seek tailored solutions, leading to a rise in demand for custom extruded channels. This trend is all about helping manufacturers meet specific client needs more effectively, which can lead to long-lasting partnerships. Companies that tap into advanced automation technologies can really boost their customization capabilities, keeping them competitive in a fast-paced market.
So, what does all this mean for you? Staying in the loop about these trends is crucial if you’re an OEM manager looking to seize new opportunities in the extrusion sector. Let’s keep the conversation going!

Conclusion
Understanding the ins and outs of extruded channels is super important for OEM managers who want to boost their production capabilities and product offerings. Let’s face it, picking the right materials and custom solutions can make a world of difference. Tailored extruded channels can really amp up performance, efficiency, and even the look of your products. Plus, we can’t forget about quality control and the challenges that come with sourcing these materials - think supplier reliability and those pesky cost fluctuations.
Now, you might be wondering about the different ways extruded channels are used across industries like construction, transportation, and aerospace. They’re versatile and durable, which is a big win! The whole manufacturing process, from design to production, plays a crucial role in ensuring top-notch outcomes. And looking ahead, we’re seeing trends that lean towards sustainability and automation, which will definitely shape the future of extruded channels.
As industries keep evolving, it’s vital for OEM managers to stay in the loop about these trends and best practices. Embracing custom solutions and innovative manufacturing techniques isn’t just about keeping up; it’s about gaining a competitive edge in a fast-paced market. Partnering with reliable companies like Lincoln Plastics can really help you tackle these challenges and grab new opportunities in extruded channel production.
Frequently Asked Questions
What is Lincoln Plastics known for?
Lincoln Plastics is a custom profile production manufacturer based in Nebraska, specializing in creating high-quality plastic parts, particularly extruded channels tailored to meet the specific needs of various industries.
What certification does Lincoln Plastics hold?
Lincoln Plastics is ISO 9001:2015 certified, indicating that they have rigorous quality control measures in place throughout their manufacturing process.
How does Lincoln Plastics approach customer relationships?
Lincoln Plastics emphasizes a customer-centric philosophy, treating clients with respect and care to build strong partnerships and foster a collaborative environment.
What materials does Lincoln Plastics work with?
Lincoln Plastics utilizes advanced extrusion techniques and has a solid understanding of materials such as polyethylene, PVC, and polypropylene.
What are extruded aluminum channels and where are they used?
Extruded aluminum channels are structural components created by pushing aluminum through a die to form specific shapes. They are used in various applications, including framing and support structures in construction, automotive body panels, and aerospace components.
Why is aluminum a preferred material in construction and transportation?
Aluminum is lightweight yet strong, making it ideal for industries like construction and transportation, where balancing strength with weight is crucial for improving fuel efficiency and meeting regulations.
What are C-channels and why are they popular in construction?
C-channels are extruded channels with internal flanges that provide more rigidity compared to standard U-channels, enhancing overall performance in building frames.
How do extruded channels benefit the aerospace industry?
In aerospace, extruded channels help create strong yet lightweight structures that meet strict safety standards, contributing to performance and fuel efficiency.
What role do extruded channels play in electronics?
Extruded conduits are used in housing and support structures for electronic devices, ensuring durability and protection while being customizable for specific design needs.
How are extruded channels utilized in renewable energy?
Extruded pathways are used in applications like solar panel mounts and wind turbine structures, providing lightweight and robust components that optimize energy capture and efficiency.
List of Sources
- Lincoln Plastics: Custom Profile Extrusion Solutions for Extruded Channels
- Lincoln Plastics expands coextrusion capabilities (https://plasticsnews.com/news/lincoln-plastics-expands-coextrusion-capabilities)
- Extrusion Machinery Market Size, Share & Analysis Report 2032 (https://snsinsider.com/reports/extrusion-machinery-market-6831)
- (https://jinenplastic.com/blog/the-importance-of-iso9001-certification-in-plastic-manufacturing)
- 7 Profile Custom Extrusions to Boost Manufacturing Efficiency (https://lincoln-plastics.com/news-post/7-profile-custom-extrusions-to-boost-manufacturing-efficiency?dcc2137a_page=25)
- Custom Plastic Extrusion Case Studies | SFR Industries (https://sfrindustries.com/case_studies)
- Understanding Extruded Aluminum Channels: Definition and Applications
- The Versatility of Aluminum Channel: Benefits and Applications - Germao (https://gm-al.com/a-the-versatility-of-aluminum-channel-benefits-and-applications.html)
- Aluminum Channel Extrusions: Strength, Types & Uses Guide (https://ptsmake.com/aluminum-channel-extrusions-strength-types-uses-guide)
- Lumenium (https://proto3000.com/resources/case_studies/lumenium-desktop-metal-rapid-prototyping)
- Top Market Shifts Transforming the Aluminum Extrusion Market Landscape: Key Insights (https://openpr.com/news/4283762/top-market-shifts-transforming-the-aluminum-extrusion-market)
- Types, Finishes, and Grades of Aluminum Channels (https://iqsdirectory.com/articles/aluminum-extrusion/aluminum-channels.html)
- Key Industries Utilizing Extruded Channels: From Construction to Transportation
- The Backbone of Heavy Industry: Aluminum Extrusion - Taber Extrusions (https://taberextrusions.com/the-backbone-of-heavy-industry-aluminum-extrusion)
- Using Aluminum Extrusions in Public Transportation (https://alineautomation.com/using-aluminum-extrusions-in-public-transportation)
- Aerospace Aluminum Extrusions 2025-2033 Overview: Trends, Competitor Dynamics, and Opportunities (https://archivemarketresearch.com/reports/aerospace-aluminum-extrusions-76130)
- The Extrusion Industry in 2025: Innovations, Trends, and Opportunities (https://plextrusions.com/extrusion-blog/the-extrusion-industry-in-2025-innovations-trends-and-opportunities)
- The industrial aluminum extrusion market is expected to grow until 2025: Technological innovations and sustainable development are driving the Chinese market. - Sainnor (https://sainnoralu.com/news/the-industrial-aluminum-extrusion-market-is-expected-to-grow-until-2025-technological-innovations-and-sustainable-development-are-driving-the-chinese-market)
- Types of Aluminum Channels: Exploring U, C, and Hat Channels
- Aluminum Channel Extrusions: Strength, Types & Uses Guide (https://ptsmake.com/aluminum-channel-extrusions-strength-types-uses-guide)
- The Benefits and Applications of Ceiling Hat Channel in Modern Construction - Hopestar Building Material Co.,ltd (https://hopestarsteel.com/the-benefits-and-applications-of-ceiling-hat-channel-in-modern-construction.html)
- Aluminum Hat Channel | Mastar Metal (https://mastar-metal.com/other-shape-profile/hat-profile)
- The Manufacturing Process of Extruded Channels: From Design to Production
- The Extrusion Industry in 2025: Innovations, Trends, and Opportunities (https://plextrusions.com/extrusion-blog/the-extrusion-industry-in-2025-innovations-trends-and-opportunities)
- Navigating the World of Aluminum Extrusion Profiles (https://bor-usa.com/navigating-the-world-of-aluminum-extrusion-profiles)
- Cost savings through operational efficiency for manufacturer | Renoir Consulting (https://renoirgroup.com/case_studies/manufacturing/cost-savings-through-operational-efficiency-for-manufacturer)
- Latest Metal Extrusion Technologies That Are Transforming Manufacturing (https://thesiliconreview.com/2025/10/latest-metal-extrusion-technologies-that-are-transforming-manufacturing)
- The Importance of Custom Solutions in Extruded Channel Production
- Darshan Extrusions at ALUMEX 2025! : Shaping the Future of Aluminum Innovation (https://darshanext.com/darshan-extrusions-at-alumex-2025-shaping-the-future-of-aluminum-innovation)
- Cost savings through operational efficiency for manufacturer | Renoir Consulting (https://renoirgroup.com/case_studies/manufacturing/cost-savings-through-operational-efficiency-for-manufacturer)
- 10 Key Benefits of PVC Extrusions for OEM Purchasing Managers (https://lincoln-plastics.com/news-post/10-key-benefits-of-pvc-extrusions-for-oem-purchasing-managers?dcc2137a_page=46)
- The Extrusion Industry in 2025: Innovations, Trends, and Opportunities (https://plextrusions.com/extrusion-blog/the-extrusion-industry-in-2025-innovations-trends-and-opportunities)
- Custom Manufacturing Market Size, Share, Trends & Forecast (https://verifiedmarketresearch.com/product/custom-manufacturing-market)
- Benefits of Using Extruded Channels: Efficiency, Durability, and Versatility
- Cost savings through operational efficiency for manufacturer | Renoir Consulting (https://renoirgroup.com/case_studies/manufacturing/cost-savings-through-operational-efficiency-for-manufacturer)
- Why Engineers Prefer Aluminum Extrusion - Taber Extrusions (https://taberextrusions.com/why-engineers-prefer-aluminum-extrusion)
- Aluminum Channel Extrusions: Strength, Types & Uses Guide (https://ptsmake.com/aluminum-channel-extrusions-strength-types-uses-guide)
- 7 Profile Custom Extrusions to Boost Manufacturing Efficiency (https://lincoln-plastics.com/news-post/7-profile-custom-extrusions-to-boost-manufacturing-efficiency?dcc2137a_page=25)
- Challenges in Sourcing Extruded Channels: Supplier Reliability and Cost Fluctuations
- North America Aluminum Extrusion Market Size to Hit USD 19.67 billion by 2034 (https://precedenceresearch.com/north-america-aluminum-extrusion-market)
- 7 Famous Quotes in Logistics and Supply Chain Management | Abdulwahab Ismail posted on the topic | LinkedIn (https://linkedin.com/posts/abdulwahab-ismail-88775b48_best-7-famous-quotes-in-logistics-and-supply-activity-7354632418495971329-laQc)
- 5 Steps to Evaluate Reliable Extrusion Suppliers for Your Needs (https://lincoln-plastics.com/news-post/5-steps-to-evaluate-reliable-extrusion-suppliers-for-your-needs?dcc2137a_page=32)
- How Are U.S. Tariffs Forging a New Global Aluminum Extrusion Landscape in 2025? (https://hugh-aluminum.com/how-are-us-tariffs-forging-a-new-global-aluminum-extrusion-landscape)
- Top 100 Supply Chain Management Quotes [2025] (https://digitaldefynd.com/IQ/motivational-supply-chain-management-quotes)
- Quality Control in Extruded Channel Production: Ensuring Standards and Reliability
- Best Practices for the Extrusion of Polymers in Manufacturing (https://lincoln-plastics.com/news-post/best-practices-for-the-extrusion-of-polymers-in-manufacturing?dcc2137a_page=30)
- Quality Control Archives - Cambridge Polymer Group, Inc. (https://campoly.com/case_studies_category/quality-control)
- Plastics Extrusion: 4 Critical Statistics to Track for Increased Quality & Plant Profit (https://gaugeadvisor.com/2025/05/26/plastics-extrusion-4-critical-statistics-to-track-for-increased-quality-plant-profit)
- Production Issues with Aluminum Extrusions | OD Metals (https://odmetals.com/blog/overcoming-common-production-issues-with-aluminum-extrusions-and-coils)
- Future Trends in Extruded Channels: Innovations and Market Developments
- The Extrusion Industry in 2025: Innovations, Trends, and Opportunities (https://plextrusions.com/extrusion-blog/the-extrusion-industry-in-2025-innovations-trends-and-opportunities)
- Automation Statistics 2025: Comprehensive Industry Data and Market Insights (https://thunderbit.com/blog/automation-statistics-industry-data-insights)
- 7 Manufacturing Automation Statistics and Key Takeaways (https://convergixautomation.com/news-insights/7-manufacturing-automation-statistics-and-key-takeaways)
- 90+ Stats About Logistics, Manufacturing, and Automation You Must Know (2025 Edition) (https://cyngn.com/blog/90-stats-about-logistics-manufacturing-and-automation-you-must-know-2025-edition)
