
10 Benefits of Using a Custom Extruder for Your Business Needs
Introduction
Custom extrusion has become a game-changer for businesses looking to boost their efficiency and product offerings. Imagine being able to save costs, cut down on waste, and explore exciting design possibilities - all through tailored extrusion processes. Sounds great, right? But with so many options out there, how do you figure out the best way to tap into these benefits?
In this article, we’ll dive into ten compelling advantages of using a custom extruder. You’ll see how these specialized solutions can elevate your manufacturing processes and help you thrive in today’s competitive landscape. So, let’s get started!
Lincoln Plastics: Tailored Custom Extrusion Solutions for Your Business Needs
You know how small to midsize businesses often struggle to find solutions that really fit their needs? Well, this company is here to change that! They specialize in the custom extruder production, offering tailored solutions that cater specifically to those challenges.
Imagine needing a specific type of profile for your operations. This company focuses on creating tailored profiles using materials like polyethylene, ridged PVC, flexible PVC, and polypropylene. Each item is crafted with care, aiming to boost your operational efficiency and meet your unique requirements.
For instance, their custom irrigation pipes have made a real difference for agricultural clients, improving water management significantly. And let’s not forget about their tailored cord covers, which help keep workplaces safe by organizing those pesky loose cords.
What’s great is that they can handle both standard and custom extruder orders in various colors, diameters, and lengths. This flexibility makes them a fantastic partner across multiple sectors. As the demand for tailored manufacturing keeps growing, this company is committed to innovation and quality, building lasting partnerships based on trust and dependability.
So, if you’re looking for solutions that truly fit your needs, why not reach out? Let’s see how they can help you streamline your operations!
Boost Operational Efficiency with Custom Extrusion Processes
Custom extruder processes are essential for boosting production workflows and achieving significant operational efficiencies. By using specialized dies and advanced machinery, companies can whip up intricate shapes and profiles while cutting down on material waste. This streamlined approach doesn’t just lower production costs; it also speeds up lead times, helping businesses quickly adapt to what the market needs.
At Lincoln Plastics, we really focus on getting orders out on time. We usually deliver parts to our established customers within 2 to 10 days. This commitment to optimizing order sizes and production efficiency through our custom extruder means our customers get top-notch service every time.
You know, organizations that embrace custom extruder solutions often see average production cost savings of up to 20%. That’s a pretty big deal when you think about it! As manufacturing specialist Matthew Baker points out, investing in advanced technologies can lead to significant savings in manual labor costs and material waste. This really highlights just how crucial a custom extruder is in today’s competitive landscape.

Achieve Product Customization with Flexible Extrusion Capabilities
Have you ever felt the need for something truly unique in your products? Well, that’s where flexible shaping abilities come into play! At Lincoln Plastics, manufacturers can whip up highly customized items that fit specific applications perfectly with the help of a custom extruder. This adaptability means businesses can design profiles that meet their exact needs, whether it’s for looks or functionality.
Now, let’s talk about how working with specialists in plastic processing can open up a world of creative designs. Imagine improving your product’s performance while also making it more appealing in the market. Sounds great, right? With a commitment to quality assurance and strict control procedures, Lincoln Plastics ensures that every custom extruder profile meets the high standards expected by OEMs, especially in areas like irrigation and cable management.
So, why not explore the possibilities? Your next big idea could be just a conversation away!
Reduce Costs and Waste with Efficient Custom Extrusion Solutions
Custom shaping solutions are designed to cut down on waste and save you money. Think about it: when manufacturers improve their shaping process, they end up with components that have precise dimensions. This means less scrap material, which is a win-win! Not only does this save resources, but it can also lead to some serious cost savings. For instance, optimizing production processes can slash costs by up to 30%! That’s a big deal, right?
Now, let’s talk about how these efficient production techniques in custom shaping can speed up turnaround times. Faster production means better cost efficiency for businesses. Industry analysts are all on board with this, stressing that focusing on waste reduction is key to staying competitive in today’s market.
And here’s a thought from Taiichi Ohno: 'Having no problems is the biggest problem of all.' This really highlights how important it is to keep improving manufacturing processes. By utilizing a custom extruder for tailored shaping solutions, companies can not only cut down on production expenses but also foster a culture of operational excellence. So, why not consider these solutions? They could be just what you need to boost your business!

Accelerate Innovation with Rapid Prototyping Capabilities
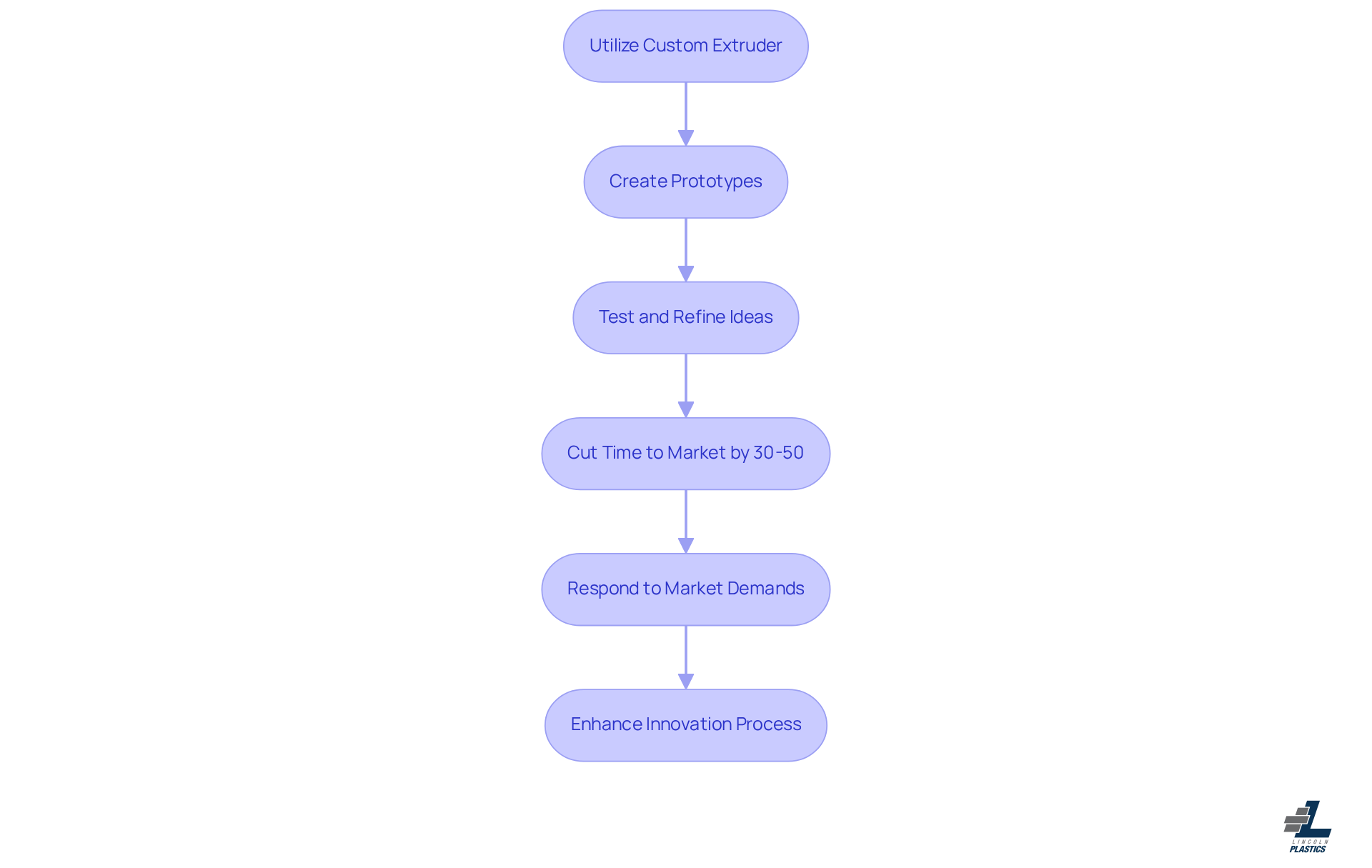
Have you ever felt the pressure to innovate quickly? Utilizing a custom extruder for rapid prototyping can be a game changer for companies looking to create and test new design concepts in no time. By using advanced shaping methods with a custom extruder, manufacturers can whip up prototypes that look a lot like the final product. This means they can test and refine their ideas thoroughly before diving into large-scale production.
Now, here’s the exciting part: this agility can cut down the time it takes to get to market by 30-50%! Imagine being able to respond to market demands and consumer preferences faster than ever. Companies in the automotive and consumer goods sectors are already reaping the benefits, speeding up their innovation processes and launching products more quickly, which gives them a competitive edge.
Experts in product development emphasize that these advanced shaping techniques, particularly the custom extruder, not only make the prototyping phase smoother but also lead to better quality results. This approach fosters a culture of continuous improvement and innovation within organizations. At our company, we work hand-in-hand with OEMs to ensure our rapid prototyping services meet all quality standards. We even conduct specific assessments for 'fit and function' to make sure everything aligns perfectly.
Plus, our robust quality system includes dedicated documentation for your plastic profiles, ensuring that all critical dimensions are spot on. So, if you’re looking to enhance your innovation process, let’s chat about how we can help you achieve those goals!

Enhance Supplier Reliability with Custom Extrusion Partnerships
Building strong collaborations with specialized suppliers for custom products is super important for improving reliability and consistency in manufacturing. Since 1948, our company has been a leader in OEM irrigation products, cable management solutions, and custom extruder manufacturing for profile extrusion. We ensure precision and quality in every project we tackle.
Now, let’s talk about how working closely with us can really benefit your business. By customizing your needs, you can choose the best materials and stick to delivery schedules. This collaborative approach not only builds trust but also nurtures long-term relationships that are crucial for successful manufacturing operations.
You might be wondering why this matters so much. Well, procurement professionals highlight that reliable suppliers are key to navigating the complexities of supply chains, especially as we look ahead to 2025. Agility and responsiveness are going to be more important than ever. In fact, 93% of executives believe that nurturing supplier relationships can unlock greater potential and resilience in procurement.
Building strong supplier relationships takes consistent effort. It’s all about prioritizing these connections based on their operational and technical importance. Plus, let’s not forget about global supply chain disruptions - they can really hurt customer satisfaction and hit your bottom line hard. That’s why having reliable suppliers like Lincoln Plastics is essential.
So, by prioritizing these partnerships, you can significantly boost your operational efficiency and adaptability in a market that’s always changing. Let’s work together to make it happen!

Handle Complex Designs with Advanced Custom Extrusion Techniques
Have you ever felt limited by traditional manufacturing methods? Well, advanced techniques using a custom extruder are here to change that! These techniques empower manufacturers to whip up intricate designs that go beyond what we once thought possible.
By using sophisticated tooling and innovative die designs, businesses can achieve impressive precision and accuracy when creating complex profiles. This opens up a world of design possibilities and significantly boosts the functionality of the final products thanks to the custom extruder. For instance, think about multi-chamber tubes and how custom extruder technology enables the creation of custom-shaped enclosures - these complex profiles are now a reality, showcasing just how adaptable today’s forming technology can be.
Engineering experts are buzzing about how integrating advanced tooling makes it possible to bring designs to life that were once considered impractical. This shift is driving innovation across various industries. As the complexity of designs continues to grow, producers are gearing up to meet the evolving needs of their clients, ensuring they stay competitive in a fast-paced market.
So, what does this mean for you? It’s time to embrace these advancements and explore how they can elevate your projects!

Leverage Co-Extrusion Technology for Innovative Product Development
Have you ever thought about how manufacturers create those innovative products we see everywhere? Well, co-extrusion technology is a game changer! It allows them to combine different materials in one go, leading to multi-layered profiles that not only look great but also pack a punch in strength and flexibility. This makes them perfect for all sorts of applications.
For example, in 2025, we saw some exciting advancements in co-extrusion. It enabled the production of high-barrier food packaging films and medical-grade sheets with antibacterial finishes. Pretty cool, right? Materials scientists have noted that when various materials are integrated at a molecular level, it boosts performance and opens up unique design possibilities.
Now, you might be wondering about the costs. Dr. Thomas Unger points out that this integrated setup can actually lower investment costs by up to 25%. That’s a win-win for manufacturers looking for economical and reliable solutions! By leveraging co-extrusion, businesses can stand out in the market, meeting diverse customer demands while keeping production efficient.
And here’s something else to consider: the company works closely with OEMs to ensure their products meet all quality standards, including specific assessments for ‘fit and function’. They have a robust quality system in place, complete with a dedicated quality book for your plastic profile. This includes drawings, critical in-process checks, and run documentation, ensuring your rigid profiles are exactly what you specified.
Oh, and let’s not forget about energy efficiency! The new twin-screw systems can cut energy consumption by up to 20%. So, in 2025, co-extrusion technology is not just about innovation; it’s also about being smart and sustainable.

Meet Industry Standards with ISO-Certified Custom Extrusion Services
When you think about custom extruder services, you might not realize just how important ISO certification is. Take Lincoln Plastics, for example. They’re not just about making products; they’re all about quality. Every single item they produce goes through rigorous checks to make sure it meets custom specifications. It’s like having a quality plan and process check sheets for each item, where critical dimensions and characteristics are monitored and recorded throughout production runs.
Now, why does this matter? Well, ISO certification doesn’t just guarantee consistent quality; it can also boost operational efficiency. Did you know that ISO-certified manufacturers can see up to a 20% improvement in their processes? That’s a big deal! By teaming up with ISO-certified suppliers like Lincoln Plastics, businesses can confidently tackle industry regulations and ensure their custom extruder meets customer expectations. It’s all about building long-term relationships based on trust and reliability.
And here’s something interesting: ISO 9001 certified firms have reported a whopping 73.80% increase in market performance. That’s a clear sign of a growing commitment to quality management. As Divya Doerga puts it, 'Implementing ISO 9001 has a direct positive impact on operational performance.' So, if you’re looking to access new markets and ensure product safety and quality, ISO certification is becoming essential. What do you think? Is it time to consider how ISO certification could benefit your business?

Conclusion
You know, the perks of using a custom extruder in your business are pretty amazing. When companies dive into tailored extrusion solutions, they can really boost their production efficiency, cut down on waste, and spark some serious innovation. This isn’t just about meeting the unique needs of different industries; it’s also about staying competitive in a market that’s always changing.
Let’s think about it: we’ve talked about some key benefits, right? Things like:
- Operational efficiency
- Cost savings
- The ability to tackle complex designs
The beauty of custom extrusion processes is their flexibility, allowing for product customization that hits the mark with market demands. Plus, rapid prototyping speeds up innovation and gets products to market faster. And let’s not forget about building solid partnerships with specialized suppliers - consistency and quality are essential for long-term success.
So, to wrap it up, leveraging custom extrusion technology isn’t just about making manufacturing better; it’s about transforming what your business can do. I really encourage you to explore these innovative solutions. They could redefine your operational excellence and drive growth. By investing in custom extrusion, you can put your business at the forefront of your industry, ready to face future challenges with confidence.
Frequently Asked Questions
What services does Lincoln Plastics offer?
Lincoln Plastics specializes in custom extruder production, providing tailored solutions for small to midsize businesses, focusing on creating specific profiles using materials like polyethylene, ridged PVC, flexible PVC, and polypropylene.
How does Lincoln Plastics help improve operational efficiency?
Lincoln Plastics boosts operational efficiency by offering custom extruder processes that reduce material waste, lower production costs, and speed up lead times, allowing businesses to quickly adapt to market needs.
What types of products can be customized at Lincoln Plastics?
Lincoln Plastics can customize a variety of products, including irrigation pipes and cord covers, and can handle both standard and custom extruder orders in various colors, diameters, and lengths.
What is the typical delivery time for orders from Lincoln Plastics?
Lincoln Plastics typically delivers parts to established customers within 2 to 10 days, demonstrating their commitment to timely service.
What cost savings can businesses expect from using custom extruder solutions?
Organizations that utilize custom extruder solutions can see average production cost savings of up to 20%, as investing in advanced technologies reduces manual labor costs and material waste.
How does Lincoln Plastics ensure product quality?
Lincoln Plastics maintains high product quality through strict control procedures and a commitment to quality assurance, ensuring that every custom extruder profile meets the standards expected by OEMs.
Why is customization important for businesses?
Customization allows businesses to create unique products that fit specific applications, improving both functionality and market appeal, which can lead to enhanced performance and competitiveness.
List of Sources
- Lincoln Plastics: Tailored Custom Extrusion Solutions for Your Business Needs
- Global Custom Plastic Extrusion Market Size, Trends and Outlook 2025-31 (https://infinitymarketresearch.com/report/custom-plastic-extrusion-market/30698)
- 10 Essential Insights on Plastic Profile Extrusions for OEMs (https://lincoln-plastics.com/news-post/10-essential-insights-on-plastic-profile-extrusions-for-oe-ms)
- 10 Leading PVC Extrusion Manufacturers for OEM Solutions (https://lincoln-plastics.com/news-post/10-leading-pvc-extrusion-manufacturers-for-oem-solutions?dcc2137a_page=24)
- Custom Manufacturing Market Size, Share, Trends & Forecast (https://verifiedmarketresearch.com/product/custom-manufacturing-market)
- Boost Operational Efficiency with Custom Extrusion Processes
- The Extrusion Industry in 2025: Innovations, Trends, and Opportunities (https://plextrusions.com/extrusion-blog/the-extrusion-industry-in-2025-innovations-trends-and-opportunities)
- Industry News (https://hitechextrusions.com/industry-news)
- Plastics Extrusion: 4 Critical Statistics to Track for Increased Quality & Plant Profit (https://gaugeadvisor.com/2025/05/26/plastics-extrusion-4-critical-statistics-to-track-for-increased-quality-plant-profit)
- Custom Aluminum Extrusion Services for Tailored Solutions | Chalco Aluminum (https://chalcoaluminum.com/knowledge/aluminum-extrusion-service)
- Cherry Pipes & TSM Control Systems: A Partnership in Sustainability – TSM Controls Systems (https://tsm-controls.com/blog/case_studies/cherry-pipes-tsm-control-systems-a-partnership-in-sustainability)
- Achieve Product Customization with Flexible Extrusion Capabilities
- Why Plastic Profile Extrusion Is Key to Product Innovation (https://paulmurphyplastics.com/industry-news-blog/why-plastic-profile-extrusion-is-key-to-product-innovation)
- 10 Essential Insights on Plastic Profile Extrusions for OEMs (https://lincoln-plastics.com/news-post/10-essential-insights-on-plastic-profile-extrusions-for-oe-ms?dcc2137a_page=7)
- Aptyx Buys Argos Corp for Precision Extrusion (https://plasticstoday.com/medical/aptyx-expands-precision-extrusion-capabilities-with-argos-acquisition)
- 5 product customization statistics you need to know (https://tailoor.com/5-product-customization-statistics-you-need-to-know)
- Reduce Costs and Waste with Efficient Custom Extrusion Solutions
- 60 Manufacturing Excellence Quotes: Insights from Industry Leaders & Lean Pioneers (https://deliberatedirections.com/manufacturing-excellence-quotes-industry-leaders)
- Quotes That Shaped the Face of the Manufacturing Industry - Part One (https://action-audit.com/blog/quotes-that-shaped-the-face-of-the-manufacturing-industry-part-one-2025-03-04)
- 75 Inspirational Manufacturing Quotes That Will Boost Your Business — Navigate Content (https://navigatecontent.com/blog/inspirational-manufacturing-business-industry-quotes)
- Cherry Pipes & TSM Control Systems: A Partnership in Sustainability – TSM Controls Systems (https://tsm-controls.com/blog/case_studies/cherry-pipes-tsm-control-systems-a-partnership-in-sustainability)
- 10 Essential Insights on Plastic Profile Extrusions for OEMs (https://lincoln-plastics.com/news-post/10-essential-insights-on-plastic-profile-extrusions-for-oe-ms)
- Accelerate Innovation with Rapid Prototyping Capabilities
- 3ERP Case Studies | Prototyping and Precision Parts for Various Industries (https://3erp.com/case-study)
- Rapid Prototyping Market Size To Hit USD 21.47 Bn By 2034 (https://precedenceresearch.com/rapid-prototyping-market)
- A review of the rapid prototyping industry (https://tctmagazine.com/a-review-of-the-rapid-prototyping-industry)
- Rapid Prototyping Cost: Breakdown and Cost Reduction Tips - Kemal (https://kemalmfg.com/the-true-cost-of-rapid-prototyping-what-affects-your-budget-most)
- The Advantages of Aluminum Extrusion Prototyping for Product Development (https://uidearp.com/news/The-Advantages-of-Aluminum-Extrusion-Prototyping-for-Product-Development.html)
- Enhance Supplier Reliability with Custom Extrusion Partnerships
- 68 Supply Chain Statistics To Know in 2025 | Tradeverifyd (https://tradeverifyd.com/resources/supply-chain-statistics)
- Supplier Relationship Management: Strategies & Best Practices (https://jpmorgan.com/insights/business-planning/supplier-relationship-management-strategies-and-best-practices)
- Supply Chain Statistics — 70 Key Figures of 2025 (https://procurementtactics.com/supply-chain-statistics)
- 11 Statistics On Supplier Sourcing You Need to Know - Veridion (https://veridion.com/blog-posts/supplier-sourcing-statistics)
- Supply Chain Management Statistics In 2024 & 2025 (https://hicx.com/blog/supply-chain-statistics)
- Handle Complex Designs with Advanced Custom Extrusion Techniques
- The Extrusion Industry in 2025: Innovations, Trends, and Opportunities (https://plextrusions.com/extrusion-blog/the-extrusion-industry-in-2025-innovations-trends-and-opportunities)
- Plastics Extrusion: 4 Critical Statistics to Track for Increased Quality & Plant Profit (https://gaugeadvisor.com/2025/05/26/plastics-extrusion-4-critical-statistics-to-track-for-increased-quality-plant-profit)
- North America Aluminum Extrusion Market Size to Hit USD 19.67 billion by 2034 (https://precedenceresearch.com/north-america-aluminum-extrusion-market)
- The Future of Aluminum: How Extrusion Technology is Transforming Industries - National Industries | Aluminium Manufacturing Company in India. (https://nationalindustries.world/2025/01/02/the-future-of-aluminum-how-extrusion-technology-is-transforming-industries)
- Leverage Co-Extrusion Technology for Innovative Product Development
- KraussMaffei Extrusion at K 2025: Pioneering the world of extrusion - with expertise, passion and clear customer focus (https://press.kraussmaffei.com/en/news/kraussmaffei-extrusion-at-k-2025-pioneering-the-world-of-extrusion-with-expertise-passion-and-clear-customer-focus)
- Redefining Durability and Customization with Coextrusion Technology (https://windowanddoor.com/article/redefining-durability-and-customization-coextrusion-technology)
- What is New in Plastic Extrusion Technology in 2025? - Yesha Engineering (https://yeshaextrusionmachineries.com/what-is-new-in-plastic-extrusion-technology-in-2025)
- Revolutionizing Coextrusion Wrapping Film Manufacturing: Innovative Solutions for Enhanced Efficiency-Wintech Plastic Machinery (https://wintechmc.com/news_detail/1890229581664387072.html)
- Meet Industry Standards with ISO-Certified Custom Extrusion Services
- 60 Manufacturing Excellence Quotes: Insights from Industry Leaders & Lean Pioneers (https://deliberatedirections.com/manufacturing-excellence-quotes-industry-leaders)
- ISO Compliance in Manufacturing: What Matters Most - IT GOAT (https://itgoat.com/blog/iso-compliance-in-manufacturing-what-matters-most)
- (PDF) The Impact of ISO 9001 Certification on Organisational Performance. A systematic review of the impact of ISO 9001 Certification on organisational performance in the manufacturing industry in India: Recommendations for manufacturing organisations in Guyana (https://researchgate.net/publication/349145102_The_Impact_of_ISO_9001_Certification_on_Organisational_Performance_A_systematic_review_of_the_impact_of_ISO_9001_Certification_on_organisational_performance_in_the_manufacturing_industry_in_India_Reco)
- ISO Survey 2022 - ISO 9001 and ISO 14001 Certifications Around the World - simpleQuE (https://simpleque.com/iso-survey-2022-iso-9001-and-iso-14001-certifications-around-the-world)
- Aptyx Expands With Precision Extrusion Center of Excellence in Boston Medtech Corridor (https://businesswire.com/news/home/20251202493371/en/Aptyx-Expands-With-Precision-Extrusion-Center-of-Excellence-in-Boston-Medtech-Corridor)
