
10 Benefits of Plastic Channel Extrusion for OEM Purchasing Managers
Introduction
Manufacturing is always changing, and plastic channel extrusion is leading the way. It brings a ton of benefits for OEM purchasing managers. This cool process not only lets you customize things to fit your business needs but also boosts efficiency, durability, and cost-effectiveness.
But with so many choices out there, how do OEMs pick the right solutions? Let’s dive into the many perks of plastic channel extrusion. It’s not just about improving production; it’s also a smart way to stay ahead in a competitive market.
So, what do you think? Ready to explore how this innovative process can work for you?
Customization of Plastic Channels to Meet Specific Business Needs
When it comes to customization, the options are pretty extensive. This means that OEMs can really define the dimensions, colors, and materials - think polyethylene, ridged PVC, flexible PVC, and polypropylene - that fit their specific needs. How cool is that? This flexibility ensures that pathways can easily blend into existing systems or be tailored for new applications.
For instance, manufacturers can create pathways that accommodate specific requirements or can handle challenges, like UV resistance or chemical exposure. This kind of customization not only boosts the functionality of the products but also helps with branding by allowing for precise color matching and design integration.
And let’s not forget about the recent advancements in technology! These improvements have made it easier to produce these tailored solutions efficiently, leading to some serious operational benefits. By tapping into best practices, OEMs can streamline their processes, cut down on waste, and improve overall productivity. This all adds up to a stronger competitive edge in the market.
Plus, when you see high-quality results, it’s a good sign that the extrusion process is capable and efficient. That’s crucial for keeping up with industry standards. So, if you’re looking to optimize your operations, customized solutions might just be the way to go!

Enhanced Operational Efficiency Through Streamlined Production Processes
Have you ever thought about how plastic channel extrusion can really change the game? It’s all about cranking out products quickly, thanks to some pretty advanced technologies that focus on efficiency and quality. With continuous production processes, we can create long lengths of channels tailored just for you. This not only speeds up production but also means you don’t have to keep a ton of stock on hand. So, when the market shifts, you can adapt in a snap!
Now, let’s talk about customization. At Lincoln Plastics, we offer a bunch of options to make your products stand out, like:
- Laser etching for marking items
- Shrink wrapping for packaging
These little touches really boost the overall value of what we provide. Plus, we’re all about quality assurance. You can count on us to ensure that every product meets the highest standards, giving you the precision and reliability you need.
As the industry leans more towards sustainability, we’re committed to eco-friendly practices while keeping our operations efficient. It’s all about staying competitive and responsible in today’s world. So, if you’re looking for a partner who understands your needs and can help you navigate these challenges, let’s chat!
Increased Durability and Longevity of Plastic Channel Products
Have you ever thought about the challenges that plastic conduits face? They’re built to handle all sorts of conditions, like temperature swings, moisture, and even physical stress. Materials like polycarbonate are pretty famous for their toughness against corrosion and impact. This durability helps keep the conduits strong over time, which means fewer failures and fewer replacements. Sounds like a smart choice for manufacturers, right?
Now, let’s talk about outdoor environments. Plastic conduits can be specially made to resist UV radiation, which really helps them last longer. Recent studies show that when these materials are designed well, they can actually outperform traditional options, giving you better performance in tough conditions. Plus, materials scientists back this up, saying that the durability of these plastics makes them perfect for industrial uses. So, manufacturers can count on these solutions for years to come. Isn’t that reassuring?

Cost-Effectiveness of Plastic Channel Solutions for Budget-Conscious Businesses
Hey there! If you're in the OEM world, you know how important it is to keep costs down. Well, the plastic channel extrusion might just be the solution you’re looking for. They’re not only cost-effective but also efficient. Sounds good, right?
Now, let’s talk about the production process. It’s super efficient and allows for the creation of complex shapes without breaking the bank, especially when you compare it to traditional manufacturing methods. Plus, these solutions mean reduced costs and even savings on shipping and handling. Who doesn’t love that?
You might be wondering how much you could actually save. Shifting from metal to synthetic materials can lead to significant savings, as studies show that costs can reduce by up to 30%! That’s a big deal for businesses looking to boost their operations without skimping on quality.
So, if you’re ready to improve efficiency and save some cash, why not consider making the switch to plastic conduits? It could be a game-changer for your business!

Versatility of Plastic Channels Across Multiple Industries and Applications
Plastic channels play a vital role in various sectors, especially in construction and automotive. Have you ever thought about how versatile they really are? In construction, these conduits do a lot more than just hold things together; they also provide insulation and can even serve as decorative trim. This not only boosts functionality but also adds a nice touch to aesthetics.
Now, let’s talk about safety. Here, plastic channels act as protective barriers, ensuring everything stays safe and durable. This versatility opens up opportunities for manufacturers, making it easier to manage inventory by cutting down on the need for a bunch of specialized components.
And guess what? Recent advancements in synthetic conduit designs have taken things up a notch. They now offer solutions that meet diverse industry needs. As the industry evolves, the uses of plastic channels keep growing, solidifying their importance. So, next time you see a plastic conduit, remember just how essential it is!
Improved Safety Features of Plastic Channels in Various Applications
Have you ever thought about the safety features of plastic channels? They can be designed with some pretty advanced features, like rounded edges and impact resistance. This can really cut down on the risks in industrial settings. Plus, using specific materials can amp up safety even more by adding flame-retardant properties and resistance to chemical spills.
For example, channels used in electrical applications not only provide insulation against electrical hazards but also help meet those safety standards we all know are crucial. By adding these features, OEMs can protect their workforce and reduce the risks that come with hazardous environments.
As safety experts say, "Safety First is Safety Always" (Charles Melville Hays). Prioritizing impact resistance in industrial environments is key to building a culture of safety and compliance. Did you know that in 2021, the materials product manufacturing industry reported 2.8 cases of nonfatal occupational injuries for every 100 full-time workers? That really highlights why these safety features are so important.
And let’s not forget, a safe workplace is a universal pursuit. Regular training and updates to protocols are essential for keeping both employees and the environment safe. So, what steps are you taking to ensure safety in your workplace?

Sustainability and Environmental Benefits of Plastic Channel Extrusion
When it comes to sustainability, the industry is really stepping up. By using recycled materials and cutting down on waste during production, manufacturers are making a big difference. Many are now embracing innovative practices, like incorporating sustainable materials and using energy-efficient processes.
You might be wondering, how does this all tie together? Well, integrating sustainable practices not only helps the environment but also meets the growing demand from consumers for sustainable products. Did you know that around 242 million tonnes of synthetic materials are produced globally each year? A significant chunk of that ends up as marine debris, which makes using recycled materials even more crucial.
So, when OEMs choose products that utilize recycled content, they’re not just making a product; they’re enhancing their brand reputation. This move attracts eco-conscious consumers and contributes to a greener future. It’s a win-win!
This shift towards sustainable practices is vital. The extrusion industry is actively working on initiatives to reduce its environmental impact by focusing on waste reduction. Plus, with advanced technologies that promote recycling and reusing surplus materials, the manufacturing of plastic products can be both efficient and environmentally responsible.
Now, isn’t that something worth supporting?
Rapid Turnaround Times for Custom Plastic Channel Orders
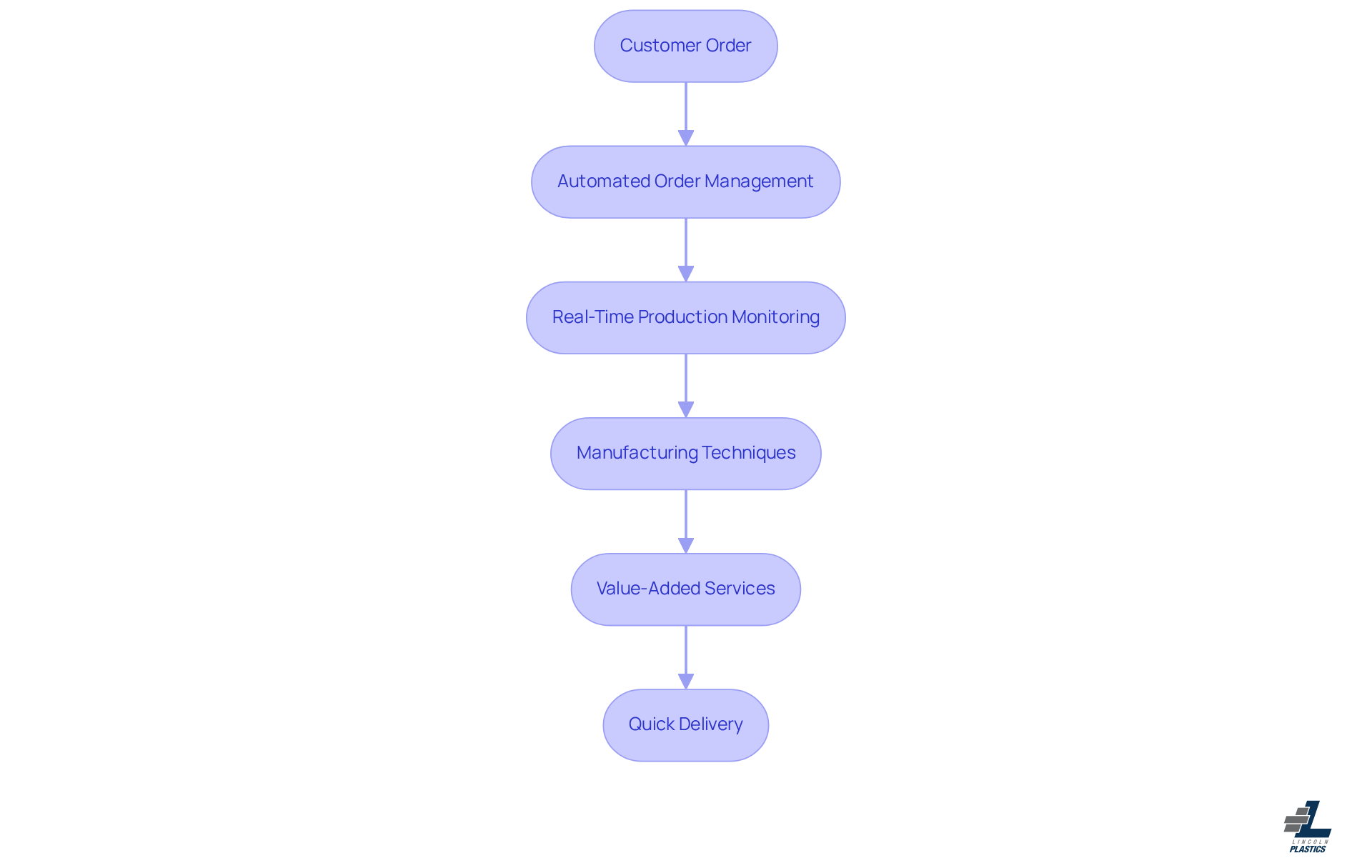
You know, one of the coolest aspects of plastic channel extrusion is its ability to quickly handle custom orders. Thanks to advanced manufacturing techniques and streamlined processes, Lincoln Plastics can whip up and ship items way faster than the old-school methods. Imagine this: many companies can now meet specific requests in just weeks instead of months! This means original equipment manufacturers can adapt to market changes in no time.
Now, why does this matter? Well, a rapid turnaround not only keeps customers happy but also makes the whole operation run smoother. Industry experts often point out that the real competition isn’t just between companies; it’s between delivery times. So, quick delivery is key!
Lincoln Plastics is stepping up its game by using automation and real-time production monitoring through ERP systems. This means they’re getting products out the door even faster. Plus, they offer some great services like:
- Laser etching
- Fitting insertion
- Threading
- Beveling
- Specialized packaging
All of this ensures that clients get those mission-critical components right when they need them.
As Martin Christopher wisely puts it, 'the delivery matters, not companies.' So, how can you leverage these insights for your own operations?

Aesthetic Flexibility and Design Options with Plastic Channels
Plastic channels come with a ton of options! You’ve got colors, finishes, and textures that let OEMs whip up designs that really resonate with their branding and design goals. At Lincoln Plastics, we can customize to match your corporate identity, and sourcing colors that fit your Pantone specs? No problem!
Now, let’s talk about finishes. Finishes can really amp up the visual appeal of your products. Plus, we’re all about quality assurance here. We do rigorous checks for ‘fit and function’ using various check gauges to ensure everything’s just right. Did you know that 70% of consumers prefer items that are visually appealing? That really highlights how important aesthetics are in design!
And here’s something cool: the ability to shape materials into unique forms means designers can create solutions for all sorts of applications, from consumer products to industrial uses. This not only grabs attention in the marketplace but also sparks creativity in design. So, if you’re a manufacturer looking to set your offerings apart, embracing this flexibility is key!

Expert Support and Guidance from Manufacturers in Plastic Channel Extrusion
Working with experts like Lincoln Plastics can really make a difference for OEM purchasing managers. They bring a wealth of knowledge in the area of plastic channel extrusion to the table. Need help with design and production? Lincoln Plastics has got your back! They ensure that the quality and performance standards are met.
For example, they can help you optimize your production processes. This not only cuts costs but also improves efficiency. Plus, Lincoln Plastics is all about customization. They tailor their solutions to fit the unique needs of OEMs, making sure you get exactly what you need.
By tapping into this expert support, manufacturers can really excel in their projects. It’s all about achieving better outcomes in your projects. And here’s something to think about: statistics show that OEMs who collaborate with Lincoln Plastics often report a big boost in satisfaction when it comes to product quality. So, why not consider partnering up? It could be the key to your success!

Conclusion
So, let’s wrap this up! The perks of plastic channel extrusion for OEM purchasing managers are pretty impressive, right? This innovative manufacturing process not only lets you customize to your heart's content but also boosts efficiency, durability, and cost-effectiveness. By tapping into plastic channel extrusion, you can whip up tailored solutions that not only look great but also cut down on waste and production costs.
Throughout this article, we’ve highlighted some key insights. Think about the benefits of customization, the quick turnaround times for orders, and the sustainability practices that are becoming more crucial in today’s market. Plus, the durability of plastic channels really shines through, offering long-lasting solutions that help keep maintenance costs low. And let’s not forget their versatility across various industries - these products can adapt to meet all sorts of application needs.
With all this in mind, it’s clear that embracing plastic channel extrusion could be a real game-changer for OEMs. By prioritizing this manufacturing method, you’re not just enhancing your product lineup; you’re also keeping pace with modern demands for efficiency and sustainability. Investing in plastic channel solutions isn’t just a smart move; it’s a step toward fostering innovation and staying competitive in a fast-changing marketplace. So, why not take that leap? Your business - and your customers - will thank you!
Frequently Asked Questions
What customization options are available for plastic channel extrusion?
Customization options for plastic channel extrusion include defining dimensions, colors, and material properties such as polyethylene, ridged PVC, flexible PVC, and polypropylene to meet specific business needs.
How does customization benefit manufacturers?
Customization allows manufacturers to create pathways that accommodate unique wiring setups, handle specific environmental conditions (like UV resistance or chemical exposure), and enhance branding through precise color matching and design integration.
What advancements in technology have impacted plastic channel extrusion?
Recent advancements in extrusion technology have improved the efficiency of producing tailored solutions, leading to operational benefits such as streamlined processes, reduced waste, and enhanced performance.
How does plastic channel extrusion improve operational efficiency?
Plastic channel extrusion enhances operational efficiency by producing high volumes of consistent products quickly, reducing waste, speeding up cycle times, and allowing manufacturers to adapt to market shifts without maintaining large stock levels.
What additional options does Lincoln Plastics offer for product enhancement?
Lincoln Plastics offers options like laser etching for marking items and shrink wrapping for packaging, which can boost the overall value of the products.
How does the durability of plastic channels impact manufacturers?
The durability of plastic channels, made from materials like PVC and polypropylene, helps them resist environmental challenges such as temperature swings, moisture, and chemical exposure, leading to lower maintenance costs and fewer replacements.
Are there specialized plastic conduits for outdoor environments?
Yes, plastic conduits can be specially made to resist UV degradation, enhancing their longevity and performance in outdoor environments.
What do studies say about the performance of plastic materials compared to traditional options?
Recent studies indicate that well-designed plastic materials like PVC and polypropylene can outperform traditional options in terms of durability and reliability, making them suitable for industrial uses.
List of Sources
- Customization of Plastic Channels to Meet Specific Business Needs
- 10 Innovative Extrusion Plastic Products for OEM Needs (https://lincoln-plastics.com/news-post/10-innovative-extrusion-plastic-products-for-oem-needs?dcc2137a_page=9)
- Plastics Extrusion: 4 Critical Statistics to Track for Increased Quality & Plant Profit (https://gaugeadvisor.com/2025/05/26/plastics-extrusion-4-critical-statistics-to-track-for-increased-quality-plant-profit)
- The Benefits of Custom Plastic Extrusion for Your Business (https://rocalextrusions.co.uk/news/custom-plastic-extrusion-for-business)
- Enhanced Operational Efficiency Through Streamlined Production Processes
- deliberatedirections.com (https://deliberatedirections.com/manufacturing-excellence-quotes-industry-leaders)
- One moment, please... (https://plextrusions.com/extrusion-blog/the-extrusion-industry-in-2025-innovations-trends-and-opportunities)
- The Role of Plastic Extrusion in Modern Manufacturing | Rocal (https://rocalextrusions.co.uk/news/the-role-of-plastic-extrusion-in-modern-manufacturing)
- Plastics Extrusion: 4 Critical Statistics to Track for Increased Quality & Plant Profit (https://gaugeadvisor.com/2025/05/26/plastics-extrusion-4-critical-statistics-to-track-for-increased-quality-plant-profit)
- 10 Innovative Extrusion Plastic Products for OEM Needs (https://lincoln-plastics.com/news-post/10-innovative-extrusion-plastic-products-for-oem-needs)
- Increased Durability and Longevity of Plastic Channel Products
- Aluminum LED Channel vs. Plastic Channels (https://wired4signsusa.com/blogs/led-projects-blog/aluminum-vs-plastic-led-channels?srsltid=AfmBOorocpLa2BfFOUBjO4874q8tCuCrHQiVUuWiIuWbaalt99TJlUES)
- 10 Innovative Extrusion Plastic Products for OEM Needs (https://lincoln-plastics.com/news-post/10-innovative-extrusion-plastic-products-for-oem-needs?dcc2137a_page=9)
- Cost-Effectiveness of Plastic Channel Solutions for Budget-Conscious Businesses
- The Role of Plastic Extrusion in Modern Manufacturing | Rocal (https://rocalextrusions.co.uk/news/the-role-of-plastic-extrusion-in-modern-manufacturing)
- finance.yahoo.com (https://finance.yahoo.com/news/plastics-extruded-market-size-worth-142300951.html)
- Plastic vs Metal Extrusions for OEMs by Amfas International (https://amfasinternational.com/newsroom/plastic-vs-metal-extrusions-key-differences-strategic-trade-offs-use-cases)
- Automotive Plastic Fasteners Market By Size, Growth, Trends and Forecast 2018-2028 | TechSci Research (https://techsciresearch.com/report/automotive-plastic-fasteners-market/22747.html)
- mgmplastics.com (https://mgmplastics.com/post/the-advantages-of-plastic-over-metal-in-manufacturing-applications)
- Versatility of Plastic Channels Across Multiple Industries and Applications
- plasticsindustry.org (https://plasticsindustry.org/blog/the-u-s-plastics-industry-in-2024-seven-key-charts)
- 10 Ways Plastic Channel Strips Boost Efficiency Across Industries (https://lincoln-plastics.com/news-post/10-ways-plastic-channel-strips-boost-efficiency-across-industries)
- paulmurphyplastics.com (https://paulmurphyplastics.com/industry-news-blog/plastic-channels-key-applications-and-uses-explained)
- Improved Safety Features of Plastic Channels in Various Applications
- Top 100 Inspirational Workplace Safety Quotes (https://damotech.com/blog/inspirational-quotes-warehouse-safety)
- How to Enhance Safety in Plastic Manufacturing (https://deskera.com/blog/how-to-enhance-safety-in-plastic-manufacturing)
- yodeck.com (https://yodeck.com/use-cases/workplace-safety-quotes)
- Top 20 Safety Quotes To Improve Your Safety Culture (https://blog.safetyculture.com/industry-trends/top-20-safety-quotes-improve-safety-culture)
- 22 Workplace Safety Quotes From Leaders and Experts - AlertMedia (https://alertmedia.com/blog/workplace-safety-quotes)
- Sustainability and Environmental Benefits of Plastic Channel Extrusion
- 12 Recycling and Sustainability Quotes to Inspire Kindness to our Earth (https://harmony1.com/recycling-sustainability-quotes)
- Sustainable Plastic Extrusion: Reducing Waste & Energy Use | Rocal (https://rocalextrusions.co.uk/news/sustainable-plastic-extrusion-reducing-waste-and-energy-use)
- 15 Plastic Pollution Quotes to Inspire You to Go Waste Free | Earth.Org (https://earth.org/plastic-pollution-quotes)
- Rapid Turnaround Times for Custom Plastic Channel Orders
- 7 Famous Quotes in Logistics and Supply Chain Management | Abdulwahab Ismail posted on the topic | LinkedIn (https://linkedin.com/posts/abdulwahab-ismail-88775b48_best-7-famous-quotes-in-logistics-and-supply-activity-7354632418495971329-laQc)
- ptonline.com (https://ptonline.com/articles/better-manufacturing-data-empowers-plastics-processors-to-make-better-decisions)
- 10 Essential Insights on Plastic Profile Extrusions for OEMs (https://lincoln-plastics.com/news-post/10-essential-insights-on-plastic-profile-extrusions-for-oe-ms)
- digitaldefynd.com (https://digitaldefynd.com/IQ/motivational-supply-chain-management-quotes)
- Aesthetic Flexibility and Design Options with Plastic Channels
- Famous Graphic Designer Quotes Everyone Can Learn From (https://manypixels.co/blog/graphic-design/quotes)
- designwizard.com (https://designwizard.com/blog/the-50-best-graphic-design-quotes-of-all-time)
- 40 Design Quotes to Inspire Your Next Masterpiece (https://htmlburger.com/blog/design-quotes)
- 51 Inspirational Quotes on Design and Creativity (https://realthread.com/blog/51-design-and-creativity-quotes-guaranteed-to-inspire)
- 16 Interior Design Quotes To Inspire You | AND Academy (https://andacademy.com/resources/blog/interior-design/best-interior-design-quotes)
- Expert Support and Guidance from Manufacturers in Plastic Channel Extrusion
- Evaluate Top Plastic Extrusion Manufacturers for OEM Needs (https://lincoln-plastics.com/news-post/evaluate-top-plastic-extrusion-manufacturers-for-oem-needs?dcc2137a_page=48)
- 75 Inspirational Manufacturing Quotes That Will Boost Your Business — Navigate Content (https://navigatecontent.com/blog/inspirational-manufacturing-business-industry-quotes)
- finance.yahoo.com (https://finance.yahoo.com/news/u-plastic-extrusion-machine-market-083000297.html)
- Plastics Extrusion: 4 Critical Statistics to Track for Increased Quality & Plant Profit (https://gaugeadvisor.com/2025/05/26/plastics-extrusion-4-critical-statistics-to-track-for-increased-quality-plant-profit)
- 13 Motivational Quotes for Design and Manufacturing (https://news.ewmfg.com/blog/13-motivational-quotes-for-manufacturing-and-design)
